US20100157488A1 - Arc detection using detailed and approximate coefficients from discrete wavelet transforms - Google Patents
Arc detection using detailed and approximate coefficients from discrete wavelet transforms Download PDFInfo
- Publication number
- US20100157488A1 US20100157488A1 US12/341,166 US34116608A US2010157488A1 US 20100157488 A1 US20100157488 A1 US 20100157488A1 US 34116608 A US34116608 A US 34116608A US 2010157488 A1 US2010157488 A1 US 2010157488A1
- Authority
- US
- United States
- Prior art keywords
- signal
- secondary signal
- current
- microcontroller
- detection unit
- Prior art date
- Legal status (The legal status is an assumption and is not a legal conclusion. Google has not performed a legal analysis and makes no representation as to the accuracy of the status listed.)
- Granted
Links
Images
Classifications
-
- H—ELECTRICITY
- H02—GENERATION; CONVERSION OR DISTRIBUTION OF ELECTRIC POWER
- H02H—EMERGENCY PROTECTIVE CIRCUIT ARRANGEMENTS
- H02H1/00—Details of emergency protective circuit arrangements
- H02H1/0007—Details of emergency protective circuit arrangements concerning the detecting means
- H02H1/0015—Using arc detectors
-
- H—ELECTRICITY
- H02—GENERATION; CONVERSION OR DISTRIBUTION OF ELECTRIC POWER
- H02H—EMERGENCY PROTECTIVE CIRCUIT ARRANGEMENTS
- H02H1/00—Details of emergency protective circuit arrangements
- H02H1/0092—Details of emergency protective circuit arrangements concerning the data processing means, e.g. expert systems, neural networks
Definitions
- aspects of the present invention are directed to electrical systems and, more particularly, to methods and systems for arc detection in electrical systems.
- Electrical systems in residential, commercial, and industrial applications usually include a panel board for receiving electrical power from a utility source.
- the received power is then routed through the panel board to one or more current interrupters such as, but not limited to circuit breakers, trip units, and others.
- Each current interrupter distributes the power to a designated branch, where each branch supplies one or more loads with the power.
- the current interrupters are configured to interrupt the power to the particular branch if certain power conditions in that branch reach a predetermined set point.
- ground fault current interrupters can interrupt power due to a ground fault and are commonly known as ground fault current interrupters (GFCIs).
- GFCIs ground fault current interrupters
- the ground fault condition results when an imbalance of current flows between a line conductor and a neutral conductor and could be caused by a leakage of current or an arcing fault to ground.
- Arcing faults may be generally defined as either series arcs or parallel arcs. Series arcs can occur, for example, when current passes across a gap in a single conductor. Parallel arcs, on the other hand, can occur when current passes between two conductors.
- AFCIs arc fault current interrupters
- Both types of arcing faults may, for various reasons, not cause a conventional current interrupter to trip. This is particularly true when a series arc occurs because the current sensing device in the current interrupter is unable to distinguish between a series arc and a normal load current.
- an apparatus for facilitating interruption of current in an electrical circuit includes a current sensing device disposed in the electrical circuit to service an electrical load, the current sensing device being productive of an output signal representative of a load current passing therethrough, a detection unit, in signal communication with the current sensing device such that the output signal produced by the current sensing device is received by the detection unit, the detection unit being configured and disposed to output a secondary signal based on the output signal, and a microcontroller, coupled to the detection unit, being responsive to computer executable instructions which, when executed by the microcontroller, cause the microcontroller to receive and to decompose the secondary signal into detailed and approximate coefficients, and to generate a trip signal for use in interrupting an operation of the electrical circuit when a current of the sensed load is above a predetermined threshold and the detailed and approximate coefficients cooperatively indicate that threshold conditions for trip signal generation are satisfied.
- a computer implemented method of performing arc fault current interruption (AFCI) for a circuit includes sensing a load current at a current sensing device in electrical communication with the circuit, generating a secondary signal reflective of a current of the sensed load current at a detection unit in signal communication with the current sensing device, sampling the secondary signal at a first predetermined frequency at a microcontroller coupled to the detection unit, when the sampling of the secondary signal is determined to be complete and when a zero cross of the secondary signal is determined to have been sampled, computing detailed coefficients from first components of the secondary signal and approximate coefficients from second components of the secondary signal, determining if threshold criteria are determined to have been met based on the first coefficients or, if the sensed load current is below a predetermined threshold, based on the detailed and approximate coefficients, and, if so, issuing a trip signal to interrupt an operation of the circuit.
- AFCI arc fault current interruption
- a computer implemented method of performing arc fault current interruption (AFCI) for a circuit includes decomposing first and second portions of a secondary signal, which is generated at a detection unit as being based on a load current sensed by a current sensing device with which the detection unit is in signal communication, into detailed and approximate coefficients, respectively, using discrete wavelet transforms, with the first portion of the secondary signal determined to have been zero cross sampled, computing a sum of absolute values of the detailed coefficients and computing absolute values and a ratio of sums thereof of the approximate coefficients for first and second windows of the secondary signal, comparing the sum of the absolute values with a first predetermined threshold or, if a current of the sensed load is below a pre-selected magnitude, comparing a product of the sum of the absolute values and the ratio of sums with a second predetermined threshold, and issuing a trip signal to interrupt an operation of the circuit if a result of the comparison indicates that the corresponding one of the first and second predetermined thresholds
- AFCI arc fault current interruption
- FIG. 1 is a schematic diagram of a microcontroller based combination arc fault current interrupter
- FIG. 2 is a graph of a signal based upon a current of a sensed load in a circuit to which the arc fault current interrupter of FIG. 1 is coupled;
- FIG. 3 is a flow diagram of a trip signal issuing algorithm
- FIG. 4 is a flow diagram illustrating an interrupt handling algorithm
- FIG. 5 is a flow diagram illustrating discrete wavelet coefficient computing algorithms according to an embodiment of the invention.
- FIG. 6 is a flow diagram illustrating discrete wavelet coefficient computing algorithms according to another embodiment of the invention.
- an apparatus for facilitating interruption of current in an electrical circuit by performing arc fault current interruption includes a current sensing device 10 , such as a bimetal, hall effect sensors, MEMs, CTs etc, which is configured to sense a load from which a current signal is generated.
- the current sensing device 10 may be formed of resistive materials that have a characteristic resistance at room temperature of 6 mOhms (milli-ohms) (at 15 A) or 3 mOhms (at 20 A).
- the current sensing device 10 is electrically coupled to a signal line along which a summing amplifier 20 , including a low pass filter, is disposed. The current signal, therefore, flows from the current sensing device 10 and to the summing amplifier 20 along with a test signal 90 that may be outputted by a microcontroller 80 .
- the signal line is coupled to a first arc detection unit 30 , such as a series arc detection unit 30 , a current measurement unit 50 , such as a root mean square current measurement unit, a p-p current measurement unit, a Hall effect current sensor or any other suitable device, and, optionally, a second arc detection unit 40 , such as a parallel arc detection unit 40 .
- the first arc detection unit 30 is configured to output a secondary signal to the microcontroller 80 for use in detecting an arcing condition (e.g., a series arc) in the sensed load current.
- the second arc detection unit 40 is similarly configured to output an additional secondary signal to the microcontroller 80 for use in detecting an arcing condition (e.g., a parallel arc) in the sensed load current.
- the current measurement unit 50 is configured to detect a current in the sensed load current and to output a yet another secondary signal to the microcontroller 80 , which is based on the detected current, for use in the performance of, e.g., current dependent offset calculations, RMS current measurement and arc detection sample timing.
- series and parallel arcs refer to electric breakdowns of a normally nonconductive media, such as air, that produce luminous electrical discharges, such as sparks, which result from current flowing through the normally nonconductive media.
- Series arcs occur in series with the load current where, as an example, a current carrying line is broken. As such, series arc current can be no higher than the load current.
- parallel arcs occur between oppositely charged conductors, such as a circuit and a grounded element, and may be characterized by high current spikes and little or no load impedance.
- the first arc detection unit 30 operates at a sampling rate of 300 kHz and filters all but those signals having frequencies of about 1 kHz-250 kHz from the current signal.
- the first arc detection unit 30 includes a high pass filter 31 which operates cooperatively with the low pass filter of the summing amplifier 20 .
- the second arc detection unit 40 operates at a sampling rate of 10 kHz and filters all but those sub-signals having frequencies of about 150-900 Hz from the current signal.
- the second arc detection unit 40 includes a low pass filter 41 and a high pass filter 42 .
- the current measurement unit 50 operates at a sampling rate of 10 kHz and includes a low pass filter 51 .
- the microcontroller 80 is configured to decompose at least the secondary signal received from the first arc detection unit 30 .
- the decomposition is accomplished via discrete wavelet transforms DWTs, such as mother wavelets, which are obtained from external computations and at least partly from information contained within the signal received from the current measurement unit 50 .
- a result of the decomposition is the further filtering of the secondary signal received from the first arc detection unit 30 into first and second frequency components in which, in an embodiment of the invention, the first frequency is higher than the second frequency. That is, the secondary signal is decomposed into a first or high frequency component including those portions thereof having frequencies of about 75-250 kHz, from which first coefficients (hereinafter referred to as “detailed coefficients”) are obtained, and a second or low frequency component including those portions thereof having frequencies of about ⁇ 1-75 kHz, from which first and second sets of second coefficients (hereinafter referred to as “approximate coefficients”) are obtained.
- the decomposition of the secondary signal into the low frequency component signal results in a more pronounced “shoulder” section thereof
- the high to low signal content characterized by an arcing condition is relatively easily captured.
- the first window which is reflective of the “arc extinguish” condition of the secondary signal
- the second window which is reflective of the “shoulder” section of the secondary signal.
- the sizes and positions of the first and second windows are arrived at by optimization calculations. It is further noted that, since a signal content tends to shift as current increases, the usefulness of the second frequency component of the secondary signal decreases as a current of the sensed load increases.
- the microcontroller 80 calculates a sum of absolute values of the detailed coefficients (SumCD), a current dependent offset of the sum (SumCD_offset), which depends upon the current of the sensed load as detected by the current measurement unit 50 , and a ratio of first and second sums of absolute values of the approximate coefficients (Ratio).
- the first sum of the absolute values of the approximate coefficients are calculated from the first set of approximate coefficients, which are obtained from the first window of FIG. 2
- the second sum of the absolute values of the approximate coefficients are calculated from the second set of approximate coefficients, which are obtained from the second window of FIG. 2 .
- the microcontroller 80 generates a trip signal S T , as shown in FIG. 1 , when a product (Product) of the SumCD minus the SumCD_offset and the Ratio indicates, a predetermined number of times during a given time period, that one or more threshold conditions for trip signal S T generation are satisfied.
- a threshold condition may refer to a signal measurement, which indicates that an arcing condition in the sensed load occurs.
- the Product is calculated as being equal to the product of SumCD minus SumCD_offset and the Ratio and it is determined that the one or more threshold conditions for trip signal S T generation are satisfied if the Product has a value that is greater than 300.
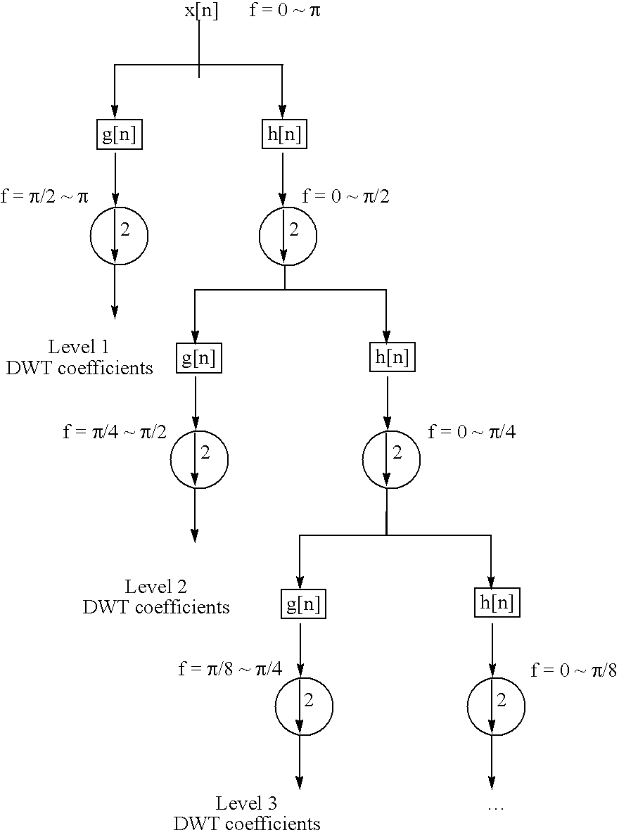
- each DWT is a short wave of finite length that integrates to zero over its period of existence.
- the discrete wavelet detailed and approximate coefficients are obtained from each DWT as follows:
- x[n] an input signal
- g[n] a high pass digital filter from a mother wavelet
- h[n] a low pass digital filter from the mother wavelet.
- DWTs provide several advantages in current signal analysis as compared to other analytical tools, such as Fourier transforms (FT) and Fast Fourier Transforms (FFT).
- FT Fourier transforms
- FFT Fast Fourier Transforms
- DWTs provide a measure of a correlation between the mother wavelet and the current signal.
- DWTs can inform as to what time a particular frequency occurred, are simpler to calculate and allow for a detection of an extinguish/re-strike event, which is characteristic to parallel and series arcs, by also allowing for a search for particular frequencies/patterns at zero cross moments.
- the microcontroller 80 may operate by identifying a pattern or a signature that can be associated with the arcing, selecting a predetermined mother wavelet that relatively closely correlates with that pattern or signature, selecting a frequency range to analyze the arcing that provides an optimized signal-to-noise ratio, selecting a portion of the waveform as the focus area and selecting the required window(s) size(s) that corresponds to the selected portion of the waveform.
- the “Daubechies10” or “db10” mother wavelet is highly suitable for arc detection where the frequency range is set at 93 kHz or more, the sampling frequency is set at 300 kHz and no anti-aliasing filter is applied. Since it has also been seen that indicators of arcing lie at the zero cross points of the current signal, the zero cross points determine when sampling is triggered. Thus, a window size for the sampling frequency of 300 kHz is set as 25.3 degrees such that at least one of either the re-strike or extinguish events of an arc will be caught within the window.
- the apparatus may further include an ambient temperature sensor 60 that is coupled to the microcontroller 80 .
- the ambient temperature sensor 60 measures the ambient temperature of, at least, the current sensing device 10 and outputs the measurement to the microcontroller 80 .
- the microcontroller 80 determines whether to compensate for any temperature changes of the current sensing device 10 in the calculations mentioned above.
- the apparatus may further include a push to test switch 70 including a series arc test configuration 71 and a parallel arc test configuration 72 .
- the push to test switch 70 is coupled to the microcontroller 80 and allows an operator to test the apparatus upon installation in accordance with local and non-local regulations.
- the microcontroller 80 may be further configured to introduce a deadband into the signal before the decomposition thereof
- any sampled secondary signal that is in the deadband is zeroed and, once the signal is outside of the deadband, the deadband values are subtracted or added depending on whether the secondary signal has a negative or a positive value.
- the deadband is, therefore, configured to reduce a sensitivity of the microcontroller 80 to analog to digital (A/D) bit dithering.
- the apparatus further includes a detection circuit 100 which is configured to detect a zero cross instance of the secondary signal and to instruct the microcontroller 80 to subsequently decompose the secondary signal as described above.
- the detection circuit 100 is coupled to a neutral electrical source at one side thereof and, at the other side, to an input of the microcontroller 80 .
- AFCI arc fault current interruption
- the high frequency sampling of the secondary signal in operation 200 occurs in accordance with the interrupt handling algorithm of FIG. 4 .
- the interrupt handling algorithm begins with the receiving at the microcontroller 80 of a low frequency interrupt signal (operation 201 ), which is based on the secondary signal outputted by the current measurement unit 50 .
- operation 201 it is determined whether an RMS length of the secondary signal has been sampled (operation 202 ) and, if an RMS length has been sampled, a value of the RMS is computed (operation 203 ). Once the value of the RMS is computed, the value is used to determine how fast the apparatus needs to trip in the presence of an arcing condition. If the RMS length has not yet been sampled, input from the detection circuit 100 is received (operation 204 ) from which it is determined whether a positive zero cross has occurred (operation 205 ).
- control returns to operation 204 . If, however, the positive zero cross has occurred, delays for positive zero cross for zero cross sampling are set (operation 207 ). At this point, the high frequency sampling of operation 200 is triggered.
- the secondary signal is sampled at a low frequency (operation 300 ) and, if the low frequency sampling is determined to be complete, a rolling average of the low frequency sampled signal is computed (operation 500 ).
- the zero cross discrete wavelet detailed and approximate coefficients are computed independent of the rolling average (operations 410 and 411 , respectively). Conversely, if the high frequency sampling of the secondary signal is complete and if the zero cross is determined to have not been sampled, control returns to operation 200 .
- the illustrated discrete wavelet algorithm is employed in operation 410 .
- the sampled signal is initially defined as a signal with the OuterIndex, which refers to an index for the convoluted signal, the SumCD, which is the absolute value of the sum of detailed coefficients, and the InnerIndex, which is an index of a filter in use, each being set to zero.
- the values of the CDs are set to the values of the CDs added to a value of the signal.
- the signal value is a value of the JumpIndex added to a value of the InnerIndex multiplied by a value of the filter. This process is repeated until the InnerIndex is determined to not be less than a length of the filter.
- the values of the CDs are set to the absolute values of the CDs and the value of the SumCD is set to the absolute value of the SumCD added to the values of the CDs.
- the illustrated discrete wavelet algorithm is employed in operation 411 . As shown, it is first determined whether a length of the sampled signal is equal to a predetermined length minus 45. If so, values for the OuterIndex, which refers to an index for the convoluted signal, the SumCA, which is the absolute value of the sum of approximate coefficients, and the FirstWindowSum and the SecondWindowSum, which are each values of the sums of the first and second sets of the absolute values of the approximate coefficients, are set to zero.
- the OuterIndex which refers to an index for the convoluted signal
- the SumCA which is the absolute value of the sum of approximate coefficients
- the FirstWindowSum and the SecondWindowSum which are each values of the sums of the first and second sets of the absolute values of the approximate coefficients
- the value of the OuterIndex is less than the predetermined signal length minus 45. If it is not, the value of the Ratio is set as being equal to the FirstWindowSum divided by the SecondWindowSum. If the value of the OuterIndex is less than the predetermined signal length minus 45, the value of the CA is set to zero and a value of a JumpIndex is set to the value of the OuterIndex multiplied by two.
- Whether a value of the InnerIndex is less than a length of Approximate Filters is then determined. If it is, the value of the CA is set to the value of the CA added to a value of a signal multiplied a value of an ApproximateFilter, where the value of the signal is multiplied by the sum of the JumpIndex and the InnerIndex, and where the value of the ApproximateFilter is multiplied by the value of the InnerIndex. If the value of the InnerIndex is not less than a length of Approximate Filters, it is determined whether the value of the OuterIndex is less than a value of an end of the first window.
- the value of the FirstWindowSum is set to the value of the FirstWindowSum as being added to an absolute value of the CA and it is again determined whether the value of the OuterIndex is less than the predetermined signal length minus 45. If the value of the OuterIndex is not less than the value of the end of the first window, it is determined whether the value of the OuterIndex is less than a value of an end of the second window. Here, if the value of the OuterIndex is not less than the value of the end of the second window, it is again determined whether the value of the OuterIndex is less than the predetermined signal length minus 45.
- the value of the SecondWindowSum is set to the value of the SecondWindowSum added to an absolute value of the CA and it is again determined whether the value of the OuterIndex is less than the predetermined signal length minus 45.
- An embodiment of the invention may be embodied in the form of computer-implemented processes and apparatuses for practicing those processes.
- the present invention may also be embodied in the form of a computer program product having computer program code containing instructions embodied in tangible media, such as floppy diskettes, CD-ROMs, hard drives, USB (universal serial bus) drives, or any other computer readable storage medium, such as random access memory (RAM), read only memory (ROM), or erasable programmable read only memory (EPROM), for example, wherein, when the computer program code is loaded into and executed by a computer, the computer becomes an apparatus for practicing the invention.
- RAM random access memory
- ROM read only memory
- EPROM erasable programmable read only memory
- the present invention may also be embodied in the form of computer program code, for example, whether stored in a storage medium, loaded into and/or executed by a computer, or transmitted over some transmission medium, such as over electrical wiring or cabling, through fiber optics, or via electromagnetic radiation, wherein when the computer program code is loaded into and executed by a computer, the computer becomes an apparatus for practicing the invention.
- computer program code segments configure the microprocessor to create specific logic circuits.
- a technical effect of the executable instructions is to receive and to decompose a secondary signal into first and second coefficients, and to generate a trip signal for use in interrupting an operation of an electrical circuit when a current of a sensed load is below a predetermined threshold and the first and second coefficients cooperatively indicate that threshold conditions for trip signal generation are satisfied or when a current of the sensed load is above the predetermined threshold and the first coefficients alone indicate that the threshold conditions are satisfied.
Landscapes
- Emergency Protection Circuit Devices (AREA)
- Testing Of Short-Circuits, Discontinuities, Leakage, Or Incorrect Line Connections (AREA)
- Breakers (AREA)
Abstract
Description
- Aspects of the present invention are directed to electrical systems and, more particularly, to methods and systems for arc detection in electrical systems.
- Electrical systems in residential, commercial, and industrial applications usually include a panel board for receiving electrical power from a utility source. The received power is then routed through the panel board to one or more current interrupters such as, but not limited to circuit breakers, trip units, and others.
- Each current interrupter distributes the power to a designated branch, where each branch supplies one or more loads with the power. The current interrupters are configured to interrupt the power to the particular branch if certain power conditions in that branch reach a predetermined set point.
- For example, some current interrupters can interrupt power due to a ground fault and are commonly known as ground fault current interrupters (GFCIs). The ground fault condition results when an imbalance of current flows between a line conductor and a neutral conductor and could be caused by a leakage of current or an arcing fault to ground.
- Other current interrupters can interrupt power due to an arcing fault and are commonly known as arc fault current interrupters (AFCIs). Arcing faults may be generally defined as either series arcs or parallel arcs. Series arcs can occur, for example, when current passes across a gap in a single conductor. Parallel arcs, on the other hand, can occur when current passes between two conductors. Unfortunately, both types of arcing faults may, for various reasons, not cause a conventional current interrupter to trip. This is particularly true when a series arc occurs because the current sensing device in the current interrupter is unable to distinguish between a series arc and a normal load current.
- In accordance with an aspect of the invention, an apparatus for facilitating interruption of current in an electrical circuit is provided and includes a current sensing device disposed in the electrical circuit to service an electrical load, the current sensing device being productive of an output signal representative of a load current passing therethrough, a detection unit, in signal communication with the current sensing device such that the output signal produced by the current sensing device is received by the detection unit, the detection unit being configured and disposed to output a secondary signal based on the output signal, and a microcontroller, coupled to the detection unit, being responsive to computer executable instructions which, when executed by the microcontroller, cause the microcontroller to receive and to decompose the secondary signal into detailed and approximate coefficients, and to generate a trip signal for use in interrupting an operation of the electrical circuit when a current of the sensed load is above a predetermined threshold and the detailed and approximate coefficients cooperatively indicate that threshold conditions for trip signal generation are satisfied.
- In accordance with another aspect of the invention, a computer implemented method of performing arc fault current interruption (AFCI) for a circuit is provided and includes sensing a load current at a current sensing device in electrical communication with the circuit, generating a secondary signal reflective of a current of the sensed load current at a detection unit in signal communication with the current sensing device, sampling the secondary signal at a first predetermined frequency at a microcontroller coupled to the detection unit, when the sampling of the secondary signal is determined to be complete and when a zero cross of the secondary signal is determined to have been sampled, computing detailed coefficients from first components of the secondary signal and approximate coefficients from second components of the secondary signal, determining if threshold criteria are determined to have been met based on the first coefficients or, if the sensed load current is below a predetermined threshold, based on the detailed and approximate coefficients, and, if so, issuing a trip signal to interrupt an operation of the circuit.
- In accordance with another aspect of the invention, a computer implemented method of performing arc fault current interruption (AFCI) for a circuit is provided and includes decomposing first and second portions of a secondary signal, which is generated at a detection unit as being based on a load current sensed by a current sensing device with which the detection unit is in signal communication, into detailed and approximate coefficients, respectively, using discrete wavelet transforms, with the first portion of the secondary signal determined to have been zero cross sampled, computing a sum of absolute values of the detailed coefficients and computing absolute values and a ratio of sums thereof of the approximate coefficients for first and second windows of the secondary signal, comparing the sum of the absolute values with a first predetermined threshold or, if a current of the sensed load is below a pre-selected magnitude, comparing a product of the sum of the absolute values and the ratio of sums with a second predetermined threshold, and issuing a trip signal to interrupt an operation of the circuit if a result of the comparison indicates that the corresponding one of the first and second predetermined thresholds is exceeded with a predetermined frequency over a given period of time.
- Additional features and advantages are realized through the techniques of the present invention. Other embodiments and aspects of the invention are described in detail herein and are considered a part of the claimed invention. For a better understanding of the invention with advantages and features, refer to the description and to the drawings.
- The subject matter regarded as the invention is particularly pointed out and distinctly claimed in the claims at the conclusion of the specification. The foregoing and other aspects, features, and advantages of the invention are apparent from the following detailed description taken in conjunction with the accompanying drawings in which:
-
FIG. 1 is a schematic diagram of a microcontroller based combination arc fault current interrupter; -
FIG. 2 is a graph of a signal based upon a current of a sensed load in a circuit to which the arc fault current interrupter ofFIG. 1 is coupled; -
FIG. 3 is a flow diagram of a trip signal issuing algorithm; -
FIG. 4 is a flow diagram illustrating an interrupt handling algorithm; -
FIG. 5 is a flow diagram illustrating discrete wavelet coefficient computing algorithms according to an embodiment of the invention; and -
FIG. 6 is a flow diagram illustrating discrete wavelet coefficient computing algorithms according to another embodiment of the invention. - With reference to
FIG. 1 , an apparatus for facilitating interruption of current in an electrical circuit by performing arc fault current interruption (AFCI) is provided and includes acurrent sensing device 10, such as a bimetal, hall effect sensors, MEMs, CTs etc, which is configured to sense a load from which a current signal is generated. Thecurrent sensing device 10 may be formed of resistive materials that have a characteristic resistance at room temperature of 6 mOhms (milli-ohms) (at 15 A) or 3 mOhms (at 20 A). Thecurrent sensing device 10 is electrically coupled to a signal line along which asumming amplifier 20, including a low pass filter, is disposed. The current signal, therefore, flows from thecurrent sensing device 10 and to thesumming amplifier 20 along with atest signal 90 that may be outputted by amicrocontroller 80. - While embodiments of the invention are disclosed having a bimetal as an example
current sensing device 10, it will be appreciated that the scope of the invention is not so limited and also encompasses other resistive elements suitable for the purposes disclosed herein, such as, for example, brass, bronze, copper alloy, steel, stainless steel, inconel steel and/or carbon-steel alloys. - The signal line is coupled to a first
arc detection unit 30, such as a seriesarc detection unit 30, acurrent measurement unit 50, such as a root mean square current measurement unit, a p-p current measurement unit, a Hall effect current sensor or any other suitable device, and, optionally, a secondarc detection unit 40, such as a parallelarc detection unit 40. The firstarc detection unit 30 is configured to output a secondary signal to themicrocontroller 80 for use in detecting an arcing condition (e.g., a series arc) in the sensed load current. The secondarc detection unit 40 is similarly configured to output an additional secondary signal to themicrocontroller 80 for use in detecting an arcing condition (e.g., a parallel arc) in the sensed load current. Thecurrent measurement unit 50 is configured to detect a current in the sensed load current and to output a yet another secondary signal to themicrocontroller 80, which is based on the detected current, for use in the performance of, e.g., current dependent offset calculations, RMS current measurement and arc detection sample timing. - In the present context, series and parallel arcs refer to electric breakdowns of a normally nonconductive media, such as air, that produce luminous electrical discharges, such as sparks, which result from current flowing through the normally nonconductive media. Series arcs occur in series with the load current where, as an example, a current carrying line is broken. As such, series arc current can be no higher than the load current. Conversely, parallel arcs occur between oppositely charged conductors, such as a circuit and a grounded element, and may be characterized by high current spikes and little or no load impedance.
- The first
arc detection unit 30 operates at a sampling rate of 300 kHz and filters all but those signals having frequencies of about 1 kHz-250 kHz from the current signal. To this end, the firstarc detection unit 30 includes ahigh pass filter 31 which operates cooperatively with the low pass filter of thesumming amplifier 20. Where, the secondarc detection unit 40 is employed, the secondarc detection unit 40 operates at a sampling rate of 10 kHz and filters all but those sub-signals having frequencies of about 150-900 Hz from the current signal. To this end, the secondarc detection unit 40 includes alow pass filter 41 and a high pass filter 42. Thecurrent measurement unit 50 operates at a sampling rate of 10 kHz and includes alow pass filter 51. - The
microcontroller 80 is configured to decompose at least the secondary signal received from the firstarc detection unit 30. The decomposition is accomplished via discrete wavelet transforms DWTs, such as mother wavelets, which are obtained from external computations and at least partly from information contained within the signal received from thecurrent measurement unit 50. - A result of the decomposition is the further filtering of the secondary signal received from the first
arc detection unit 30 into first and second frequency components in which, in an embodiment of the invention, the first frequency is higher than the second frequency. That is, the secondary signal is decomposed into a first or high frequency component including those portions thereof having frequencies of about 75-250 kHz, from which first coefficients (hereinafter referred to as “detailed coefficients”) are obtained, and a second or low frequency component including those portions thereof having frequencies of about ˜1-75 kHz, from which first and second sets of second coefficients (hereinafter referred to as “approximate coefficients”) are obtained. - Here, with reference to
FIG. 2 , it is noted that the decomposition of the secondary signal into the low frequency component signal results in a more pronounced “shoulder” section thereof As such, the high to low signal content characterized by an arcing condition is relatively easily captured. This is depicted in the first window, which is reflective of the “arc extinguish” condition of the secondary signal, and the second window, which is reflective of the “shoulder” section of the secondary signal. Here, the sizes and positions of the first and second windows are arrived at by optimization calculations. It is further noted that, since a signal content tends to shift as current increases, the usefulness of the second frequency component of the secondary signal decreases as a current of the sensed load increases. - Once the detailed and approximate coefficients are obtained, as discussed below with reference to
FIGS. 4 and 5 , themicrocontroller 80 calculates a sum of absolute values of the detailed coefficients (SumCD), a current dependent offset of the sum (SumCD_offset), which depends upon the current of the sensed load as detected by thecurrent measurement unit 50, and a ratio of first and second sums of absolute values of the approximate coefficients (Ratio). The first sum of the absolute values of the approximate coefficients are calculated from the first set of approximate coefficients, which are obtained from the first window ofFIG. 2 , and the second sum of the absolute values of the approximate coefficients are calculated from the second set of approximate coefficients, which are obtained from the second window ofFIG. 2 . - The
microcontroller 80 generates a trip signal ST, as shown inFIG. 1 , when a product (Product) of the SumCD minus the SumCD_offset and the Ratio indicates, a predetermined number of times during a given time period, that one or more threshold conditions for trip signal ST generation are satisfied. Here, an exemplary threshold condition may refer to a signal measurement, which indicates that an arcing condition in the sensed load occurs. - In detail, where the current of the sensed load is below 15 Amps and, if the Product has a value that is greater than 300, the one or more threshold conditions for trip signal ST generation are indicated as being satisfied. Here, SumCD is calculated from the high frequency component signal, SumCD_offset is calculated from the RMS current multiplied by 20 and Ratio is calculated from the low frequency component signal. If SumCD is less than SumCD minus SumCD_offset, the Product is calculated as having a value of zero and it is determined that the one or more threshold conditions for trip signal ST generation are not satisfied. If, however, SumCD is greater than SumCD minus SumCD_offset, the Product is calculated as being equal to the product of SumCD minus SumCD_offset and the Ratio and it is determined that the one or more threshold conditions for trip signal ST generation are satisfied if the Product has a value that is greater than 300.
- Where the current is greater than 15 Amps, since a signal content tends to shift as current increases, the usefulness of the low frequency component decreases, as mentioned above, only the value of SumCD is used to determine whether the one or more threshold conditions for trip signal ST generation are satisfied. That is, for currents between 15 and 22.5 Amps, the one or more threshold conditions for trip signal ST generation are satisfied if SumCD has a value that is greater than 300. Similarly, for currents above 22.5 Amps, the one or more threshold conditions for trip signal ST generation are satisfied if SumCD has a value that is greater than 400.
- In accordance with current regulations, required trip times are given as in the following Table 1:
-
TABLE 1 Test current, Amperesc 15 Amp AFCI 20 Amp AFCI 30 Amp AFCI 5 1 sec 1 sec 1 sec 10 0.4 sec 0.4 sec 0.4 sec Rated current 0.28 sec 0.2 sec 0.14 sec 150% rated current 0.16 seca 0.11 seca .1 sec 0.19 secb 0.14 secb aRequired clearing time when switch is closed on the load side of the AFCI bRequired clearing time when the AFCI is closed on the fault cTests at 120 V are also applicable to cord AFCIs rated 120 V/240 V - In order to meet these trip times, it is required that at least 40% of the cycles in the allotted trip time meet the conditions discussed above. For example, at 5 Amps, 60 line cycles occur in 1 second and 60 times 0.4 equals 24 line cycles. Thus, when 24 or more line cycles out of 60 meet the trip conditions, the
microcontroller 80 will generate the trip signal ST. - While embodiments of the invention are disclosed in which a magnitude of the given current load at which the first or the first and second coefficients are employed is 15 Amps, it is understand that other magnitudes may be used as the given current load.
- In accordance with embodiments of the invention, each DWT is a short wave of finite length that integrates to zero over its period of existence. The discrete wavelet detailed and approximate coefficients are obtained from each DWT as follows:
- where x[n]=an input signal, g[n]=a high pass digital filter from a mother wavelet, and h[n]=a low pass digital filter from the mother wavelet.
- Use of the DWTs to obtain the discrete wavelet detailed and approximate coefficients provides several advantages in current signal analysis as compared to other analytical tools, such as Fourier transforms (FT) and Fast Fourier Transforms (FFT). For example, DWTs provide a measure of a correlation between the mother wavelet and the current signal. In addition, DWTs can inform as to what time a particular frequency occurred, are simpler to calculate and allow for a detection of an extinguish/re-strike event, which is characteristic to parallel and series arcs, by also allowing for a search for particular frequencies/patterns at zero cross moments.
- Thus, when the
microcontroller 80 applies DWTs to an arc detection operation, themicrocontroller 80 may operate by identifying a pattern or a signature that can be associated with the arcing, selecting a predetermined mother wavelet that relatively closely correlates with that pattern or signature, selecting a frequency range to analyze the arcing that provides an optimized signal-to-noise ratio, selecting a portion of the waveform as the focus area and selecting the required window(s) size(s) that corresponds to the selected portion of the waveform. - With this in mind, it has been seen that the “Daubechies10” or “db10” mother wavelet is highly suitable for arc detection where the frequency range is set at 93 kHz or more, the sampling frequency is set at 300 kHz and no anti-aliasing filter is applied. Since it has also been seen that indicators of arcing lie at the zero cross points of the current signal, the zero cross points determine when sampling is triggered. Thus, a window size for the sampling frequency of 300 kHz is set as 25.3 degrees such that at least one of either the re-strike or extinguish events of an arc will be caught within the window.
- Still referring to
FIG. 1 , the apparatus may further include anambient temperature sensor 60 that is coupled to themicrocontroller 80. Theambient temperature sensor 60 measures the ambient temperature of, at least, thecurrent sensing device 10 and outputs the measurement to themicrocontroller 80. Themicrocontroller 80 then determines whether to compensate for any temperature changes of thecurrent sensing device 10 in the calculations mentioned above. - In addition, the apparatus may further include a push to test
switch 70 including a seriesarc test configuration 71 and a parallelarc test configuration 72. The push to testswitch 70 is coupled to themicrocontroller 80 and allows an operator to test the apparatus upon installation in accordance with local and non-local regulations. - The
microcontroller 80 may be further configured to introduce a deadband into the signal before the decomposition thereof Here, any sampled secondary signal that is in the deadband is zeroed and, once the signal is outside of the deadband, the deadband values are subtracted or added depending on whether the secondary signal has a negative or a positive value. The deadband is, therefore, configured to reduce a sensitivity of themicrocontroller 80 to analog to digital (A/D) bit dithering. - The apparatus further includes a
detection circuit 100 which is configured to detect a zero cross instance of the secondary signal and to instruct themicrocontroller 80 to subsequently decompose the secondary signal as described above. In this capacity, thedetection circuit 100 is coupled to a neutral electrical source at one side thereof and, at the other side, to an input of themicrocontroller 80. - With reference now to
FIGS. 3-6 , a method of performing arc fault current interruption (AFCI) will be described. As shown inFIG. 3 , upon initialization of the algorithm (operation 100), which then runs continuously, during which sensing of a load current occurs at acurrent sensing device 10, a determination is made as to whether high frequency sampling of a secondary signal, which is generated as being based on the sensed load current by a detection unit in signal communication with thecurrent sensing device 10, is complete or not (operation 200). - The high frequency sampling of the secondary signal in
operation 200 occurs in accordance with the interrupt handling algorithm ofFIG. 4 . As shown, the interrupt handling algorithm begins with the receiving at themicrocontroller 80 of a low frequency interrupt signal (operation 201), which is based on the secondary signal outputted by thecurrent measurement unit 50. At this point, it is determined whether an RMS length of the secondary signal has been sampled (operation 202) and, if an RMS length has been sampled, a value of the RMS is computed (operation 203). Once the value of the RMS is computed, the value is used to determine how fast the apparatus needs to trip in the presence of an arcing condition. If the RMS length has not yet been sampled, input from thedetection circuit 100 is received (operation 204) from which it is determined whether a positive zero cross has occurred (operation 205). - If the positive zero cross has not occurred, control returns to
operation 204. If, however, the positive zero cross has occurred, delays for positive zero cross for zero cross sampling are set (operation 207). At this point, the high frequency sampling ofoperation 200 is triggered. - Referring back to
FIG. 3 , if the high frequency sampling of the secondary signal is determined to not be complete, the secondary signal is sampled at a low frequency (operation 300) and, if the low frequency sampling is determined to be complete, a rolling average of the low frequency sampled signal is computed (operation 500). - If the high frequency sampling of the secondary signal is completed and if a zero cross is determined to have been sampled in accordance with an output of the
detection circuit 100, the zero cross discrete wavelet detailed and approximate coefficients are computed independent of the rolling average ( 410 and 411, respectively). Conversely, if the high frequency sampling of the secondary signal is complete and if the zero cross is determined to have not been sampled, control returns tooperations operation 200. - Here, with reference to
FIG. 5 , the illustrated discrete wavelet algorithm is employed inoperation 410. As shown, the sampled signal is initially defined as a signal with the OuterIndex, which refers to an index for the convoluted signal, the SumCD, which is the absolute value of the sum of detailed coefficients, and the InnerIndex, which is an index of a filter in use, each being set to zero. - First, whether the OuterIndex is less than a length of the convoluted signal is determined. If the OuterIndex is not less than a length of the convoluted signal, a value of the SumCD is returned to zero. Conversely, if the OuterIndex is less than a length of the convoluted signal, values of the CDs, which are the individual detailed coefficients, are set to zero and a value of a JumpIndex is set to a value of the convoluted signal multiplied by two.
- Then, whether the InnerIndex is less than a length of the filter is determined. If the InnerIndex is less than a length of the filter, the values of the CDs are set to the values of the CDs added to a value of the signal. Here, the signal value is a value of the JumpIndex added to a value of the InnerIndex multiplied by a value of the filter. This process is repeated until the InnerIndex is determined to not be less than a length of the filter. At this point, the values of the CDs are set to the absolute values of the CDs and the value of the SumCD is set to the absolute value of the SumCD added to the values of the CDs.
- With reference to
FIG. 6 , the illustrated discrete wavelet algorithm according to another embodiment is employed inoperation 411. As shown, it is first determined whether a length of the sampled signal is equal to a predetermined length minus 45. If so, values for the OuterIndex, which refers to an index for the convoluted signal, the SumCA, which is the absolute value of the sum of approximate coefficients, and the FirstWindowSum and the SecondWindowSum, which are each values of the sums of the first and second sets of the absolute values of the approximate coefficients, are set to zero. - At this point, it is determined whether the value of the OuterIndex is less than the predetermined signal length minus 45. If it is not, the value of the Ratio is set as being equal to the FirstWindowSum divided by the SecondWindowSum. If the value of the OuterIndex is less than the predetermined signal length minus 45, the value of the CA is set to zero and a value of a JumpIndex is set to the value of the OuterIndex multiplied by two.
- Whether a value of the InnerIndex is less than a length of Approximate Filters is then determined. If it is, the value of the CA is set to the value of the CA added to a value of a signal multiplied a value of an ApproximateFilter, where the value of the signal is multiplied by the sum of the JumpIndex and the InnerIndex, and where the value of the ApproximateFilter is multiplied by the value of the InnerIndex. If the value of the InnerIndex is not less than a length of Approximate Filters, it is determined whether the value of the OuterIndex is less than a value of an end of the first window.
- If the value of the OuterIndex is less than the value of an end of the first window, the value of the FirstWindowSum is set to the value of the FirstWindowSum as being added to an absolute value of the CA and it is again determined whether the value of the OuterIndex is less than the predetermined signal length minus 45. If the value of the OuterIndex is not less than the value of the end of the first window, it is determined whether the value of the OuterIndex is less than a value of an end of the second window. Here, if the value of the OuterIndex is not less than the value of the end of the second window, it is again determined whether the value of the OuterIndex is less than the predetermined signal length minus 45. If the value of the OuterIndex is less than the value of the end of the second window, the value of the SecondWindowSum is set to the value of the SecondWindowSum added to an absolute value of the CA and it is again determined whether the value of the OuterIndex is less than the predetermined signal length minus 45.
- With reference back to
FIG. 3 , once the detailed and approximate coefficients are computed, it is determined whether all threshold criteria have been met (operation 600), as discussed above. If all threshold criteria have not been met, control returns tooperation 200. If, however, all threshold criteria have been met, a trip signal ST is issued (operation 700). - An embodiment of the invention may be embodied in the form of computer-implemented processes and apparatuses for practicing those processes. The present invention may also be embodied in the form of a computer program product having computer program code containing instructions embodied in tangible media, such as floppy diskettes, CD-ROMs, hard drives, USB (universal serial bus) drives, or any other computer readable storage medium, such as random access memory (RAM), read only memory (ROM), or erasable programmable read only memory (EPROM), for example, wherein, when the computer program code is loaded into and executed by a computer, the computer becomes an apparatus for practicing the invention. The present invention may also be embodied in the form of computer program code, for example, whether stored in a storage medium, loaded into and/or executed by a computer, or transmitted over some transmission medium, such as over electrical wiring or cabling, through fiber optics, or via electromagnetic radiation, wherein when the computer program code is loaded into and executed by a computer, the computer becomes an apparatus for practicing the invention. When implemented on a general-purpose microprocessor, the computer program code segments configure the microprocessor to create specific logic circuits. A technical effect of the executable instructions is to receive and to decompose a secondary signal into first and second coefficients, and to generate a trip signal for use in interrupting an operation of an electrical circuit when a current of a sensed load is below a predetermined threshold and the first and second coefficients cooperatively indicate that threshold conditions for trip signal generation are satisfied or when a current of the sensed load is above the predetermined threshold and the first coefficients alone indicate that the threshold conditions are satisfied.
- While the disclosure has been described with reference to exemplary embodiments, it will be understood by those skilled in the art that various changes may be made and equivalents may be substituted for elements thereof without departing from the scope of the disclosure. In addition, many modifications may be made to adapt a particular situation or material to the teachings of the disclosure without departing from the essential scope thereof. Therefore, it is intended that the disclosure not be limited to the particular exemplary embodiment disclosed as the best mode contemplated for carrying out this disclosure, but that the disclosure will include all embodiments falling within the scope of the appended claims.
Claims (17)
Priority Applications (6)
| Application Number | Priority Date | Filing Date | Title |
|---|---|---|---|
| US12/341,166 US8159793B2 (en) | 2008-12-22 | 2008-12-22 | Arc detection using detailed and approximate coefficients from discrete wavelet transforms |
| EP09178146.8A EP2200139B1 (en) | 2008-12-22 | 2009-12-07 | Arc detection using detailed and approximate coefficients from discrete wavelet transforms |
| CA2688115A CA2688115A1 (en) | 2008-12-22 | 2009-12-10 | Arc detection using detailed and approximate coefficients from discrete wavelet transforms |
| JP2009287011A JP5513870B2 (en) | 2008-12-22 | 2009-12-18 | Arc detection using detailed and approximate coefficients of discrete wavelet transform |
| KR1020090128958A KR20100074059A (en) | 2008-12-22 | 2009-12-22 | Arc detection using detailed and approximate coefficients from discrete wavelet transforms |
| CN200910215176.8A CN101764387B (en) | 2008-12-22 | 2009-12-22 | Arc detection using fine and approximation coefficients from discrete wavelet transforms |
Applications Claiming Priority (1)
| Application Number | Priority Date | Filing Date | Title |
|---|---|---|---|
| US12/341,166 US8159793B2 (en) | 2008-12-22 | 2008-12-22 | Arc detection using detailed and approximate coefficients from discrete wavelet transforms |
Publications (2)
| Publication Number | Publication Date |
|---|---|
| US20100157488A1 true US20100157488A1 (en) | 2010-06-24 |
| US8159793B2 US8159793B2 (en) | 2012-04-17 |
Family
ID=42044434
Family Applications (1)
| Application Number | Title | Priority Date | Filing Date |
|---|---|---|---|
| US12/341,166 Active 2030-07-17 US8159793B2 (en) | 2008-12-22 | 2008-12-22 | Arc detection using detailed and approximate coefficients from discrete wavelet transforms |
Country Status (6)
| Country | Link |
|---|---|
| US (1) | US8159793B2 (en) |
| EP (1) | EP2200139B1 (en) |
| JP (1) | JP5513870B2 (en) |
| KR (1) | KR20100074059A (en) |
| CN (1) | CN101764387B (en) |
| CA (1) | CA2688115A1 (en) |
Cited By (9)
| Publication number | Priority date | Publication date | Assignee | Title |
|---|---|---|---|---|
| US20100165521A1 (en) * | 2008-12-29 | 2010-07-01 | Sriram Changali | Parallel arc detection using discrete wavelet transforms |
| US20140379283A1 (en) * | 2013-06-21 | 2014-12-25 | Schneider Electric Industries Sas | Electric arc detection method and device |
| US10439387B2 (en) * | 2016-12-29 | 2019-10-08 | Ze Chen | Advanced ground fault circuit interrupters (GFCI) and methods of operation thereof |
| EP3595110A1 (en) * | 2018-07-09 | 2020-01-15 | Schneider Electric Industries SAS | Method for locating an electrical arc fault and electrical installation protection device implementing such a method |
| US11190005B2 (en) | 2014-12-15 | 2021-11-30 | Ze Chen | Reverse grounding protection circuit and ground fault circuit interrupter |
| US11205552B2 (en) | 2016-09-19 | 2021-12-21 | Ze Chen | Hybrid arc/ground fault circuit interrupter and methods of operation thereof |
| US20230148196A1 (en) * | 2019-11-19 | 2023-05-11 | Itron, Inc. | Detecting electrical arcing in household electrical wiring |
| EP4053571A4 (en) * | 2019-11-01 | 2023-11-15 | Nitto Kogyo Corporation | ELECTRICAL DISCHARGE DETECTION SYSTEM |
| US11867771B2 (en) | 2021-02-10 | 2024-01-09 | Infineon Technologies Ag | Methods and devices for detecting an electrical arc |
Families Citing this family (14)
| Publication number | Priority date | Publication date | Assignee | Title |
|---|---|---|---|---|
| JP5538254B2 (en) * | 2011-01-27 | 2014-07-02 | 三菱電機株式会社 | Protection relay device and filtering method thereof |
| KR101308003B1 (en) * | 2012-07-31 | 2013-09-12 | 서울과학기술대학교 산학협력단 | Mehthod of arc detection based on wavelet |
| US9304168B2 (en) | 2012-10-29 | 2016-04-05 | General Electric Company | Methods and apparatus for testing an electronic trip device |
| JP6372926B2 (en) * | 2013-04-12 | 2018-08-15 | 旭東ホールディングス株式会社 | Switch |
| US9366713B2 (en) * | 2013-05-23 | 2016-06-14 | Pentair Thermal Management Llc | Arc fault detection system and method |
| CN103353570B (en) * | 2013-06-09 | 2017-02-15 | 福州大学 | Method and system for identifying arc fault based on load terminal voltage detection |
| CN104764963B (en) * | 2015-04-20 | 2018-03-13 | 河北工业大学 | Alternating current arc fault detection method |
| US10554644B2 (en) * | 2016-07-20 | 2020-02-04 | Fisher-Rosemount Systems, Inc. | Two-factor authentication for user interface devices in a process plant |
| US11605037B2 (en) | 2016-07-20 | 2023-03-14 | Fisher-Rosemount Systems, Inc. | Fleet management system for portable maintenance tools |
| CN110770991B (en) | 2017-05-23 | 2023-07-28 | 帕西·西姆公司 | Arc fault circuit interrupter |
| JP7237424B2 (en) * | 2019-01-29 | 2023-03-13 | 日東工業株式会社 | Distribution board |
| JP7102057B2 (en) * | 2018-04-13 | 2022-07-19 | 日東工業株式会社 | Discharge detection structure and discharge detection system |
| KR102519122B1 (en) * | 2021-06-25 | 2023-04-06 | 충북대학교 산학협력단 | An insulation monitoring device and a method for improving measurement error of the insulation monitoring device |
| CN120103036B (en) * | 2025-05-08 | 2025-08-08 | 山东省资源环境建设集团有限公司 | Hydraulic engineering frequency converter state detection method and system |
Citations (90)
| Publication number | Priority date | Publication date | Assignee | Title |
|---|---|---|---|---|
| US4514709A (en) * | 1982-03-31 | 1985-04-30 | Matsushita Electric Works, Ltd. | Circuit breaker |
| US5185685A (en) * | 1991-03-28 | 1993-02-09 | Eaton Corporation | Field sensing arc detection |
| US5185687A (en) * | 1991-03-28 | 1993-02-09 | Eaton Corporation | Chaos sensing arc detection |
| US5185684A (en) * | 1991-03-28 | 1993-02-09 | Eaton Corporation | Frequency selective arc detection |
| US5185686A (en) * | 1991-03-28 | 1993-02-09 | Eaton Corporation | Direction sensing arc detection |
| US5208542A (en) * | 1991-03-28 | 1993-05-04 | Eaton Corporation | Timing window arc detection |
| US5223795A (en) * | 1992-07-30 | 1993-06-29 | Blades Frederick K | Method and apparatus for detecting arcing in electrical connections by monitoring high frequency noise |
| US5434509A (en) * | 1992-07-30 | 1995-07-18 | Blades; Frederick K. | Method and apparatus for detecting arcing in alternating-current power systems by monitoring high-frequency noise |
| US5452223A (en) * | 1993-08-20 | 1995-09-19 | Eaton Corporation | Arc detection using current variation |
| US5485093A (en) * | 1993-10-15 | 1996-01-16 | The Texas A & M University System | Randomness fault detection system |
| US5506789A (en) * | 1993-10-15 | 1996-04-09 | The Texas A & M University System | Load extraction fault detection system |
| US5512832A (en) * | 1993-10-15 | 1996-04-30 | The Texas A & M University System | Energy analysis fault detection system |
| US5550751A (en) * | 1993-10-15 | 1996-08-27 | The Texas A & M University System | Expert system for detecting high impedance faults |
| US5578931A (en) * | 1993-10-15 | 1996-11-26 | The Texas A & M University System | ARC spectral analysis system |
| US5600526A (en) * | 1993-10-15 | 1997-02-04 | The Texas A & M University System | Load analysis system for fault detection |
| US5659453A (en) * | 1993-10-15 | 1997-08-19 | Texas A&M University | Arc burst pattern analysis fault detection system |
| US5682101A (en) * | 1995-03-13 | 1997-10-28 | Square D Company | Arcing fault detection system |
| US5691869A (en) * | 1995-06-06 | 1997-11-25 | Eaton Corporation | Low cost apparatus for detecting arcing faults and circuit breaker incorporating same |
| US5726577A (en) * | 1996-04-17 | 1998-03-10 | Eaton Corporation | Apparatus for detecting and responding to series arcs in AC electrical systems |
| US5729145A (en) * | 1992-07-30 | 1998-03-17 | Siemens Energy & Automation, Inc. | Method and apparatus for detecting arcing in AC power systems by monitoring high frequency noise |
| US5805397A (en) * | 1997-09-29 | 1998-09-08 | Eaton Corporation | Arcing fault detector with multiple channel sensing and circuit breaker incorporating same |
| US5815352A (en) * | 1997-09-29 | 1998-09-29 | Eaton Corporation | Arc fault detector with limiting of sensed signal to shape response characteristic and circuit breaker incoprorating same |
| US5835321A (en) * | 1996-08-02 | 1998-11-10 | Eaton Corporation | Arc fault detection apparatus and circuit breaker incorporating same |
| US5839092A (en) * | 1997-03-26 | 1998-11-17 | Square D Company | Arcing fault detection system using fluctuations in current peaks and waveforms |
| US5933305A (en) * | 1998-06-02 | 1999-08-03 | Eaton Corporation | Arc fault detector comparing integrated interval to interval filtered load current and circuit breaker incorporating same |
| US5969920A (en) * | 1998-03-27 | 1999-10-19 | Eaton Corporation | Test circuit for verifying operation of an arc fault detector |
| US5982593A (en) * | 1998-05-12 | 1999-11-09 | Eaton Corporation | Circuit interrupter with test actuator for ground fault and arc fault test mechanisms |
| US6031699A (en) * | 1998-11-23 | 2000-02-29 | Siemens Energy & Automation, Inc. | Arc fault detector apparatus, means and system |
| US6052046A (en) * | 1998-07-24 | 2000-04-18 | Eaton Corporation | Miniaturized double pole circuit breaker with arc fault and ground fault protection |
| US6128170A (en) * | 1998-11-19 | 2000-10-03 | General Electric Company | Analog based first and fast second pulse removal system |
| US6191589B1 (en) * | 1999-03-29 | 2001-02-20 | George A. Spencer | Test circuit for an AFCI/GFCI circuit breaker |
| US6198611B1 (en) * | 1998-12-15 | 2001-03-06 | Pass & Seymour, Inc. | Arc fault circuit interrupter without DC supply |
| US6232857B1 (en) * | 1999-09-16 | 2001-05-15 | General Electric Company | Arc fault circuit breaker |
| US6239962B1 (en) * | 1999-02-09 | 2001-05-29 | General Electric Company | ARC fault circuit breaker |
| US6255923B1 (en) * | 1999-06-25 | 2001-07-03 | General Electric Company | Arc fault circuit breaker |
| US6259996B1 (en) * | 1998-02-19 | 2001-07-10 | Square D Company | Arc fault detection system |
| US6313642B1 (en) * | 1995-03-13 | 2001-11-06 | Square D Company | Apparatus and method for testing an arcing fault detection system |
| USD450660S1 (en) * | 2000-04-14 | 2001-11-20 | General Electric Company | Single pole arc fault circuit breaker |
| US20020037199A1 (en) * | 2000-03-29 | 2002-03-28 | Amir Satran | Cutting tool |
| US6373257B1 (en) * | 1998-12-09 | 2002-04-16 | Pass & Seymour, Inc. | Arc fault circuit interrupter |
| US6377055B1 (en) * | 1998-12-18 | 2002-04-23 | Pass & Seymour, Inc. | Arc fault detector device with two stage arc sensing |
| US20020051546A1 (en) * | 1999-11-29 | 2002-05-02 | Bizjak Karl M. | Variable attack & release system and method |
| US20020080003A1 (en) * | 2000-12-08 | 2002-06-27 | Texas Instruments Incorporated | ARC responsive thermal circuit breaker |
| US6414829B1 (en) * | 1998-02-19 | 2002-07-02 | Square D Company | Arc fault circuit interrupter |
| US20020085327A1 (en) * | 2000-05-12 | 2002-07-04 | Jeong-Wan Kim | Device and method for detecting arc fault |
| US6417671B1 (en) * | 2000-11-07 | 2002-07-09 | General Electric Company | Arc fault circuit breaker apparatus and related methods |
| US20020097056A1 (en) * | 2001-01-24 | 2002-07-25 | General Dynamics Ots (Aerospace), Inc. | Series arc fault diagnostic for aircraft wiring |
| US6426632B1 (en) * | 1999-03-29 | 2002-07-30 | George A. Spencer | Method and apparatus for testing an AFCI/GFCI circuit breaker |
| US6459273B1 (en) * | 1998-11-23 | 2002-10-01 | Siemens Energy & Automation, Inc. | Arc fault detector method |
| US6522509B1 (en) * | 2000-07-21 | 2003-02-18 | Eaton Corporation | Arc fault detection in ac electric power systems |
| US6522228B2 (en) * | 2001-04-30 | 2003-02-18 | Eaton Corporation | Circuit breaker including an arc fault trip actuator having an indicator latch and a trip latch |
| US6532139B2 (en) * | 2000-05-12 | 2003-03-11 | Human El-Tech, Inc. | Arc fault circuit interrupter and circuit breaker having the same |
| US6538863B1 (en) * | 1998-06-02 | 2003-03-25 | Pass & Seymour, Inc. | Arc fault circuit protection device with asymmetrical transformer |
| US6542056B2 (en) * | 2001-04-30 | 2003-04-01 | Eaton Corporation | Circuit breaker having a movable and illuminable arc fault indicator |
| US6545574B1 (en) * | 2001-12-17 | 2003-04-08 | General Electric Company | Arc fault circuit breaker |
| US20030072113A1 (en) * | 2001-10-17 | 2003-04-17 | Wong Kon B. | Arc detection using load recognition, harmonic content and broadband noise |
| US20030098982A1 (en) * | 2001-11-28 | 2003-05-29 | Jds Uniphase Corporation | Truncated series-based resonant cavity interferometer |
| US6590754B1 (en) * | 2000-11-17 | 2003-07-08 | Pass & Seymour, Inc. | AFCI with false trip prevention filter |
| US6608741B1 (en) * | 2000-03-04 | 2003-08-19 | Pass & Seymour, Inc. | Two winding resonating arc fault sensor which boosts arc fault signals while rejecting arc mimicking noise |
| US6621669B1 (en) * | 1998-02-19 | 2003-09-16 | Square D Company | Arc fault receptacle with a feed-through connection |
| US6625550B1 (en) * | 1998-02-19 | 2003-09-23 | Square D Company | Arc fault detection for aircraft |
| US20030201780A1 (en) * | 2001-01-24 | 2003-10-30 | General Dynamics Ots (Aerospace), Inc. | Parallel arc fault diagnostic for aircraft wiring |
| US20030205460A1 (en) * | 2002-04-12 | 2003-11-06 | Buda Paul R. | Apparatus and method for arc detection |
| US6654219B1 (en) * | 2000-12-11 | 2003-11-25 | Pass & Seymour, Inc. | Arc fault detector with diagnostic indicator |
| US6678137B1 (en) * | 2000-08-04 | 2004-01-13 | General Electric Company | Temperature compensation circuit for an arc fault current interrupting circuit breaker |
| US20040043255A1 (en) * | 2002-08-23 | 2004-03-04 | Tdk Corporation | Optical recording medium |
| US6707651B2 (en) * | 2002-06-03 | 2004-03-16 | Eaton Corporation | ARC fault or ground fault or ARC fault/ground fault trip signal generator and trip unit employing the same |
| US6720872B1 (en) * | 2002-07-16 | 2004-04-13 | Eaton Corporation | Ground fault/arc fault circuit interrupter and method of testing the same with a test button and a reset button |
| US20040095695A1 (en) * | 2002-11-15 | 2004-05-20 | Cheon-Youn Kim | Apparatus for detecting arc fault |
| US20040100274A1 (en) * | 2002-11-22 | 2004-05-27 | Siemens Energy & Automation, Inc. | Arc fault tester |
| US20040150410A1 (en) * | 2003-01-31 | 2004-08-05 | Schoepf Thomas J. | Smart wire harness for an electrical circuit |
| US20040172207A1 (en) * | 2002-12-23 | 2004-09-02 | Power Measurement Ltd. | Integrated circuit with power monitoring/control and device incorporating same |
| US6927597B2 (en) * | 2002-12-20 | 2005-08-09 | General Electric Company | Direct current machine monitoring system and method |
| US20050207083A1 (en) * | 2004-03-18 | 2005-09-22 | General Electric Company | Series arc detection |
| US6980407B2 (en) * | 2002-12-09 | 2005-12-27 | Texas Instrument Incorporated | Arc detection apparatus and method |
| US20060015703A1 (en) * | 2004-07-13 | 2006-01-19 | Amit Ramchandran | Programmable processor architecture |
| US6999289B2 (en) * | 2001-11-09 | 2006-02-14 | Pass & Seymour, Inc. | Arc fault circuit interrupter which detects the cessation of arcs of an arc fault |
| US7069116B2 (en) * | 2004-02-02 | 2006-06-27 | Abb Inc. | High impedance fault detection |
| US20060164097A1 (en) * | 2005-01-12 | 2006-07-27 | Eaton Corporation | Electrical switching apparatus and method including fault detection employing acoustic signature |
| US20070260346A1 (en) * | 2005-08-11 | 2007-11-08 | University Of South Florida | System for Multiresolution Analysis Assisted Reinforcement Learning Approach to Run-By-Run Control |
| US7359168B2 (en) * | 2005-10-18 | 2008-04-15 | Eaton Corporation | Arc fault circuit interrupter and method for disabling series arc protection during current transients |
| US7362553B2 (en) * | 2005-06-08 | 2008-04-22 | Eaton Corporation | Arc fault circuit interrupter and method for inhibiting series arc protection based on dimmer phase angle |
| US20080106832A1 (en) * | 2006-10-31 | 2008-05-08 | Carlos Restrepo | Systems and methods for arc fault detection |
| US7391218B2 (en) * | 2005-03-11 | 2008-06-24 | Honeywell International Inc. | Method and apparatus for generalized arc fault detection |
| US7403129B2 (en) * | 2006-05-10 | 2008-07-22 | Eaton Corporation | Electrical switching apparatus and method employing acoustic and current signals to distinguish between parallel and series arc faults |
| US7409303B2 (en) * | 2003-02-07 | 2008-08-05 | Power Measurement Ltd. | Identifying energy drivers in an energy management system |
| US20080238404A1 (en) * | 2007-03-30 | 2008-10-02 | Liebert Corporation | Method and apparatus for monitoring a load |
| US7463465B2 (en) * | 2006-12-28 | 2008-12-09 | General Electric Company | Series arc fault current interrupters and methods |
| US20090088988A1 (en) * | 2007-10-01 | 2009-04-02 | The Texas A&M University System | Arcing event detection |
| US20090168277A1 (en) * | 2007-12-28 | 2009-07-02 | Sriram Changali | Series arc fault current interrupter apparatus |
Family Cites Families (28)
| Publication number | Priority date | Publication date | Assignee | Title |
|---|---|---|---|---|
| US6313641B1 (en) | 1995-03-13 | 2001-11-06 | Square D Company | Method and system for detecting arcing faults and testing such system |
| DE69838404T2 (en) | 1997-01-24 | 2008-01-03 | Square D Co., Palatine | Method for detecting arcing faults in a transmission line |
| US6088205A (en) * | 1997-12-19 | 2000-07-11 | Leviton Manufacturing Co., Inc. | Arc fault detector with circuit interrupter |
| US5986860A (en) | 1998-02-19 | 1999-11-16 | Square D Company | Zone arc fault detection |
| US6362628B2 (en) | 1998-12-21 | 2002-03-26 | Pass & Seymour, Inc. | Arc fault circuit detector device detecting pulse width modulation of arc noise |
| JP2001218356A (en) * | 2000-01-31 | 2001-08-10 | Mitsubishi Electric Corp | High-speed shut-off device |
| US6633467B2 (en) | 2000-02-03 | 2003-10-14 | Pass & Seymour, Inc. | AFCI which detects and interrupts line side arcing |
| US6388849B1 (en) | 2000-02-14 | 2002-05-14 | Eaton Corporation | ARC fault detector responsive to average instantaneous current and step increases in current and circuit breaker incorporating same |
| US6798628B1 (en) | 2000-11-17 | 2004-09-28 | Pass & Seymour, Inc. | Arc fault circuit detector having two arc fault detection levels |
| US6839208B2 (en) | 2000-02-17 | 2005-01-04 | Pass & Seymour, Inc | Arc fault circuit interrupter recognizing arc noise burst patterns |
| US6972937B1 (en) | 2000-02-17 | 2005-12-06 | Pass & Seymour, Inc. | Arc fault circuit detector having two arc fault detection levels |
| JP2001242085A (en) * | 2000-02-29 | 2001-09-07 | Matsushita Electric Ind Co Ltd | Image processing apparatus and image processing method |
| US6504692B1 (en) | 2000-04-06 | 2003-01-07 | Pass & Seymour, Inc. | AFCI device which detects upstream and downstream series and parallel ARC faults |
| US6628487B1 (en) | 2000-04-27 | 2003-09-30 | Pass & Seymour, Inc. | Method and apparatus for detecting upstream series arc faults |
| US7277822B2 (en) | 2000-09-28 | 2007-10-02 | Blemel Kenneth G | Embedded system for diagnostics and prognostics of conduits |
| US6546328B1 (en) * | 2001-01-03 | 2003-04-08 | Eaton Corporation | Knock and misfire detection system |
| US6703842B2 (en) | 2001-01-25 | 2004-03-09 | Matsushita Electric Works, Ltd. | Method for discriminating abnormal current including arc current in AC load circuit and apparatus for executing the same |
| US6876203B2 (en) | 2001-06-11 | 2005-04-05 | Frederick K. Blades | Parallel insulation fault detection system |
| US7136265B2 (en) | 2001-10-17 | 2006-11-14 | Square D Company | Load recognition and series arc detection using bandpass filter signatures |
| US7151656B2 (en) | 2001-10-17 | 2006-12-19 | Square D Company | Arc fault circuit interrupter system |
| GB2381607A (en) | 2001-11-01 | 2003-05-07 | Matthew James Johnson | Serila-parallel correlator architecture |
| US7106069B2 (en) | 2002-11-15 | 2006-09-12 | Human El-Tech, Inc. | Apparatus for detecting arc fault |
| US7009406B2 (en) | 2003-04-24 | 2006-03-07 | Delphi Technologies, Inc. | Arc fault detector and method |
| US20040264094A1 (en) * | 2003-05-06 | 2004-12-30 | Rahman Md Azizur | Protective control method and apparatus for power devices |
| US7253637B2 (en) | 2005-09-13 | 2007-08-07 | Square D Company | Arc fault circuit interrupter system |
| WO2007035488A2 (en) | 2005-09-15 | 2007-03-29 | Honeywell International Inc. | Arc fault detection and confirmation using voltage and current analysis |
| CN200941542Y (en) * | 2006-07-25 | 2007-08-29 | 邢刚 | Protective breaker for fault electrical arc |
| DE102006051168A1 (en) * | 2006-10-26 | 2008-04-30 | Siemens Ag | Circuit breaker i.e. low voltage circuit breaker, triggering method, involves triggering circuit breaker if wavelet coefficient of higher segmentation level is larger than wavelet coefficient of lower segmentation level |
-
2008
- 2008-12-22 US US12/341,166 patent/US8159793B2/en active Active
-
2009
- 2009-12-07 EP EP09178146.8A patent/EP2200139B1/en active Active
- 2009-12-10 CA CA2688115A patent/CA2688115A1/en not_active Abandoned
- 2009-12-18 JP JP2009287011A patent/JP5513870B2/en active Active
- 2009-12-22 CN CN200910215176.8A patent/CN101764387B/en active Active
- 2009-12-22 KR KR1020090128958A patent/KR20100074059A/en not_active Ceased
Patent Citations (99)
| Publication number | Priority date | Publication date | Assignee | Title |
|---|---|---|---|---|
| US4514709A (en) * | 1982-03-31 | 1985-04-30 | Matsushita Electric Works, Ltd. | Circuit breaker |
| US5185685A (en) * | 1991-03-28 | 1993-02-09 | Eaton Corporation | Field sensing arc detection |
| US5185687A (en) * | 1991-03-28 | 1993-02-09 | Eaton Corporation | Chaos sensing arc detection |
| US5185684A (en) * | 1991-03-28 | 1993-02-09 | Eaton Corporation | Frequency selective arc detection |
| US5185686A (en) * | 1991-03-28 | 1993-02-09 | Eaton Corporation | Direction sensing arc detection |
| US5208542A (en) * | 1991-03-28 | 1993-05-04 | Eaton Corporation | Timing window arc detection |
| US5223795A (en) * | 1992-07-30 | 1993-06-29 | Blades Frederick K | Method and apparatus for detecting arcing in electrical connections by monitoring high frequency noise |
| US5434509A (en) * | 1992-07-30 | 1995-07-18 | Blades; Frederick K. | Method and apparatus for detecting arcing in alternating-current power systems by monitoring high-frequency noise |
| US5729145A (en) * | 1992-07-30 | 1998-03-17 | Siemens Energy & Automation, Inc. | Method and apparatus for detecting arcing in AC power systems by monitoring high frequency noise |
| US5561605A (en) * | 1993-08-20 | 1996-10-01 | Eaton Corporation | Arc detection using current variation |
| US5452223A (en) * | 1993-08-20 | 1995-09-19 | Eaton Corporation | Arc detection using current variation |
| US5659453A (en) * | 1993-10-15 | 1997-08-19 | Texas A&M University | Arc burst pattern analysis fault detection system |
| US5506789A (en) * | 1993-10-15 | 1996-04-09 | The Texas A & M University System | Load extraction fault detection system |
| US5512832A (en) * | 1993-10-15 | 1996-04-30 | The Texas A & M University System | Energy analysis fault detection system |
| US5578931A (en) * | 1993-10-15 | 1996-11-26 | The Texas A & M University System | ARC spectral analysis system |
| US5600526A (en) * | 1993-10-15 | 1997-02-04 | The Texas A & M University System | Load analysis system for fault detection |
| US5550751A (en) * | 1993-10-15 | 1996-08-27 | The Texas A & M University System | Expert system for detecting high impedance faults |
| US5485093A (en) * | 1993-10-15 | 1996-01-16 | The Texas A & M University System | Randomness fault detection system |
| US6195241B1 (en) * | 1995-03-13 | 2001-02-27 | Squares D Company | Arcing fault detection system |
| US5682101A (en) * | 1995-03-13 | 1997-10-28 | Square D Company | Arcing fault detection system |
| US6313642B1 (en) * | 1995-03-13 | 2001-11-06 | Square D Company | Apparatus and method for testing an arcing fault detection system |
| US5691869A (en) * | 1995-06-06 | 1997-11-25 | Eaton Corporation | Low cost apparatus for detecting arcing faults and circuit breaker incorporating same |
| US5726577A (en) * | 1996-04-17 | 1998-03-10 | Eaton Corporation | Apparatus for detecting and responding to series arcs in AC electrical systems |
| US5835321A (en) * | 1996-08-02 | 1998-11-10 | Eaton Corporation | Arc fault detection apparatus and circuit breaker incorporating same |
| US5839092A (en) * | 1997-03-26 | 1998-11-17 | Square D Company | Arcing fault detection system using fluctuations in current peaks and waveforms |
| US5815352A (en) * | 1997-09-29 | 1998-09-29 | Eaton Corporation | Arc fault detector with limiting of sensed signal to shape response characteristic and circuit breaker incoprorating same |
| US5805397A (en) * | 1997-09-29 | 1998-09-08 | Eaton Corporation | Arcing fault detector with multiple channel sensing and circuit breaker incorporating same |
| US6621669B1 (en) * | 1998-02-19 | 2003-09-16 | Square D Company | Arc fault receptacle with a feed-through connection |
| US6625550B1 (en) * | 1998-02-19 | 2003-09-23 | Square D Company | Arc fault detection for aircraft |
| US6414829B1 (en) * | 1998-02-19 | 2002-07-02 | Square D Company | Arc fault circuit interrupter |
| US6259996B1 (en) * | 1998-02-19 | 2001-07-10 | Square D Company | Arc fault detection system |
| US5969920A (en) * | 1998-03-27 | 1999-10-19 | Eaton Corporation | Test circuit for verifying operation of an arc fault detector |
| US5982593A (en) * | 1998-05-12 | 1999-11-09 | Eaton Corporation | Circuit interrupter with test actuator for ground fault and arc fault test mechanisms |
| US6538863B1 (en) * | 1998-06-02 | 2003-03-25 | Pass & Seymour, Inc. | Arc fault circuit protection device with asymmetrical transformer |
| US5933305A (en) * | 1998-06-02 | 1999-08-03 | Eaton Corporation | Arc fault detector comparing integrated interval to interval filtered load current and circuit breaker incorporating same |
| US6052046A (en) * | 1998-07-24 | 2000-04-18 | Eaton Corporation | Miniaturized double pole circuit breaker with arc fault and ground fault protection |
| US6128170A (en) * | 1998-11-19 | 2000-10-03 | General Electric Company | Analog based first and fast second pulse removal system |
| US6459273B1 (en) * | 1998-11-23 | 2002-10-01 | Siemens Energy & Automation, Inc. | Arc fault detector method |
| US6031699A (en) * | 1998-11-23 | 2000-02-29 | Siemens Energy & Automation, Inc. | Arc fault detector apparatus, means and system |
| US6373257B1 (en) * | 1998-12-09 | 2002-04-16 | Pass & Seymour, Inc. | Arc fault circuit interrupter |
| US6198611B1 (en) * | 1998-12-15 | 2001-03-06 | Pass & Seymour, Inc. | Arc fault circuit interrupter without DC supply |
| US6377055B1 (en) * | 1998-12-18 | 2002-04-23 | Pass & Seymour, Inc. | Arc fault detector device with two stage arc sensing |
| US6239962B1 (en) * | 1999-02-09 | 2001-05-29 | General Electric Company | ARC fault circuit breaker |
| US6191589B1 (en) * | 1999-03-29 | 2001-02-20 | George A. Spencer | Test circuit for an AFCI/GFCI circuit breaker |
| US6426632B1 (en) * | 1999-03-29 | 2002-07-30 | George A. Spencer | Method and apparatus for testing an AFCI/GFCI circuit breaker |
| US6255923B1 (en) * | 1999-06-25 | 2001-07-03 | General Electric Company | Arc fault circuit breaker |
| US6232857B1 (en) * | 1999-09-16 | 2001-05-15 | General Electric Company | Arc fault circuit breaker |
| US20020051546A1 (en) * | 1999-11-29 | 2002-05-02 | Bizjak Karl M. | Variable attack & release system and method |
| US6608741B1 (en) * | 2000-03-04 | 2003-08-19 | Pass & Seymour, Inc. | Two winding resonating arc fault sensor which boosts arc fault signals while rejecting arc mimicking noise |
| US20020037199A1 (en) * | 2000-03-29 | 2002-03-28 | Amir Satran | Cutting tool |
| USD450660S1 (en) * | 2000-04-14 | 2001-11-20 | General Electric Company | Single pole arc fault circuit breaker |
| US20020085327A1 (en) * | 2000-05-12 | 2002-07-04 | Jeong-Wan Kim | Device and method for detecting arc fault |
| US6556397B2 (en) * | 2000-05-12 | 2003-04-29 | Human El-Tech, Inc. | Device and method for detecting arc fault |
| US6532139B2 (en) * | 2000-05-12 | 2003-03-11 | Human El-Tech, Inc. | Arc fault circuit interrupter and circuit breaker having the same |
| US6522509B1 (en) * | 2000-07-21 | 2003-02-18 | Eaton Corporation | Arc fault detection in ac electric power systems |
| US6678137B1 (en) * | 2000-08-04 | 2004-01-13 | General Electric Company | Temperature compensation circuit for an arc fault current interrupting circuit breaker |
| US6417671B1 (en) * | 2000-11-07 | 2002-07-09 | General Electric Company | Arc fault circuit breaker apparatus and related methods |
| US6590754B1 (en) * | 2000-11-17 | 2003-07-08 | Pass & Seymour, Inc. | AFCI with false trip prevention filter |
| US6642832B2 (en) * | 2000-12-08 | 2003-11-04 | Texas Instruments Incorporated | ARC responsive thermal circuit breaker |
| US20020080003A1 (en) * | 2000-12-08 | 2002-06-27 | Texas Instruments Incorporated | ARC responsive thermal circuit breaker |
| US6654219B1 (en) * | 2000-12-11 | 2003-11-25 | Pass & Seymour, Inc. | Arc fault detector with diagnostic indicator |
| US20020097056A1 (en) * | 2001-01-24 | 2002-07-25 | General Dynamics Ots (Aerospace), Inc. | Series arc fault diagnostic for aircraft wiring |
| US6777953B2 (en) * | 2001-01-24 | 2004-08-17 | General Dynamics (Otc) Aerospace, Inc. | Parallel arc fault diagnostic for aircraft wiring |
| US20030201780A1 (en) * | 2001-01-24 | 2003-10-30 | General Dynamics Ots (Aerospace), Inc. | Parallel arc fault diagnostic for aircraft wiring |
| US6927579B2 (en) * | 2001-01-24 | 2005-08-09 | Astronics Advanced Electronic Systems, Corp. | Parallel arc fault diagnostic for aircraft wiring |
| US6522228B2 (en) * | 2001-04-30 | 2003-02-18 | Eaton Corporation | Circuit breaker including an arc fault trip actuator having an indicator latch and a trip latch |
| US6542056B2 (en) * | 2001-04-30 | 2003-04-01 | Eaton Corporation | Circuit breaker having a movable and illuminable arc fault indicator |
| US20030072113A1 (en) * | 2001-10-17 | 2003-04-17 | Wong Kon B. | Arc detection using load recognition, harmonic content and broadband noise |
| US6999289B2 (en) * | 2001-11-09 | 2006-02-14 | Pass & Seymour, Inc. | Arc fault circuit interrupter which detects the cessation of arcs of an arc fault |
| US20030098982A1 (en) * | 2001-11-28 | 2003-05-29 | Jds Uniphase Corporation | Truncated series-based resonant cavity interferometer |
| US6545574B1 (en) * | 2001-12-17 | 2003-04-08 | General Electric Company | Arc fault circuit breaker |
| US20040182697A1 (en) * | 2002-04-12 | 2004-09-23 | Buda Paul R. | ARC detection approach |
| US20030205460A1 (en) * | 2002-04-12 | 2003-11-06 | Buda Paul R. | Apparatus and method for arc detection |
| US6707651B2 (en) * | 2002-06-03 | 2004-03-16 | Eaton Corporation | ARC fault or ground fault or ARC fault/ground fault trip signal generator and trip unit employing the same |
| US6720872B1 (en) * | 2002-07-16 | 2004-04-13 | Eaton Corporation | Ground fault/arc fault circuit interrupter and method of testing the same with a test button and a reset button |
| US20040043255A1 (en) * | 2002-08-23 | 2004-03-04 | Tdk Corporation | Optical recording medium |
| US20040095695A1 (en) * | 2002-11-15 | 2004-05-20 | Cheon-Youn Kim | Apparatus for detecting arc fault |
| US20040100274A1 (en) * | 2002-11-22 | 2004-05-27 | Siemens Energy & Automation, Inc. | Arc fault tester |
| US6980407B2 (en) * | 2002-12-09 | 2005-12-27 | Texas Instrument Incorporated | Arc detection apparatus and method |
| US6927597B2 (en) * | 2002-12-20 | 2005-08-09 | General Electric Company | Direct current machine monitoring system and method |
| US20040172207A1 (en) * | 2002-12-23 | 2004-09-02 | Power Measurement Ltd. | Integrated circuit with power monitoring/control and device incorporating same |
| US6833713B2 (en) * | 2003-01-31 | 2004-12-21 | Delphi Technologies, Inc. | Smart wire harness for an electrical circuit |
| US20040150410A1 (en) * | 2003-01-31 | 2004-08-05 | Schoepf Thomas J. | Smart wire harness for an electrical circuit |
| US7409303B2 (en) * | 2003-02-07 | 2008-08-05 | Power Measurement Ltd. | Identifying energy drivers in an energy management system |
| US7069116B2 (en) * | 2004-02-02 | 2006-06-27 | Abb Inc. | High impedance fault detection |
| US20050207083A1 (en) * | 2004-03-18 | 2005-09-22 | General Electric Company | Series arc detection |
| US20060015703A1 (en) * | 2004-07-13 | 2006-01-19 | Amit Ramchandran | Programmable processor architecture |
| US20060164097A1 (en) * | 2005-01-12 | 2006-07-27 | Eaton Corporation | Electrical switching apparatus and method including fault detection employing acoustic signature |
| US7148696B2 (en) * | 2005-01-12 | 2006-12-12 | Eaton Corporation | Electrical switching apparatus and method including fault detection employing acoustic signature |
| US7391218B2 (en) * | 2005-03-11 | 2008-06-24 | Honeywell International Inc. | Method and apparatus for generalized arc fault detection |
| US7362553B2 (en) * | 2005-06-08 | 2008-04-22 | Eaton Corporation | Arc fault circuit interrupter and method for inhibiting series arc protection based on dimmer phase angle |
| US20070260346A1 (en) * | 2005-08-11 | 2007-11-08 | University Of South Florida | System for Multiresolution Analysis Assisted Reinforcement Learning Approach to Run-By-Run Control |
| US7359168B2 (en) * | 2005-10-18 | 2008-04-15 | Eaton Corporation | Arc fault circuit interrupter and method for disabling series arc protection during current transients |
| US7403129B2 (en) * | 2006-05-10 | 2008-07-22 | Eaton Corporation | Electrical switching apparatus and method employing acoustic and current signals to distinguish between parallel and series arc faults |
| US20080106832A1 (en) * | 2006-10-31 | 2008-05-08 | Carlos Restrepo | Systems and methods for arc fault detection |
| US7463465B2 (en) * | 2006-12-28 | 2008-12-09 | General Electric Company | Series arc fault current interrupters and methods |
| US20080238404A1 (en) * | 2007-03-30 | 2008-10-02 | Liebert Corporation | Method and apparatus for monitoring a load |
| US20090088988A1 (en) * | 2007-10-01 | 2009-04-02 | The Texas A&M University System | Arcing event detection |
| US20090168277A1 (en) * | 2007-12-28 | 2009-07-02 | Sriram Changali | Series arc fault current interrupter apparatus |
Cited By (13)
| Publication number | Priority date | Publication date | Assignee | Title |
|---|---|---|---|---|
| US20100165521A1 (en) * | 2008-12-29 | 2010-07-01 | Sriram Changali | Parallel arc detection using discrete wavelet transforms |
| US8170816B2 (en) * | 2008-12-29 | 2012-05-01 | General Electric Company | Parallel arc detection using discrete wavelet transforms |
| US20140379283A1 (en) * | 2013-06-21 | 2014-12-25 | Schneider Electric Industries Sas | Electric arc detection method and device |
| US9869709B2 (en) * | 2013-06-21 | 2018-01-16 | Schneider Electric Industries Sas | Electric arc detection method and device |
| US11190005B2 (en) | 2014-12-15 | 2021-11-30 | Ze Chen | Reverse grounding protection circuit and ground fault circuit interrupter |
| US11205552B2 (en) | 2016-09-19 | 2021-12-21 | Ze Chen | Hybrid arc/ground fault circuit interrupter and methods of operation thereof |
| US11165240B2 (en) | 2016-12-29 | 2021-11-02 | Ze Chen | Advanced ground fault circuit interrupters (GFCI) and methods of operation thereof |
| US10439387B2 (en) * | 2016-12-29 | 2019-10-08 | Ze Chen | Advanced ground fault circuit interrupters (GFCI) and methods of operation thereof |
| EP3595110A1 (en) * | 2018-07-09 | 2020-01-15 | Schneider Electric Industries SAS | Method for locating an electrical arc fault and electrical installation protection device implementing such a method |
| EP4053571A4 (en) * | 2019-11-01 | 2023-11-15 | Nitto Kogyo Corporation | ELECTRICAL DISCHARGE DETECTION SYSTEM |
| US20230148196A1 (en) * | 2019-11-19 | 2023-05-11 | Itron, Inc. | Detecting electrical arcing in household electrical wiring |
| US12160095B2 (en) * | 2019-11-19 | 2024-12-03 | Itron, Inc. | Detecting electrical arcing in household electrical wiring |
| US11867771B2 (en) | 2021-02-10 | 2024-01-09 | Infineon Technologies Ag | Methods and devices for detecting an electrical arc |
Also Published As
| Publication number | Publication date |
|---|---|
| JP2010154738A (en) | 2010-07-08 |
| US8159793B2 (en) | 2012-04-17 |
| EP2200139A2 (en) | 2010-06-23 |
| JP5513870B2 (en) | 2014-06-04 |
| EP2200139B1 (en) | 2016-09-14 |
| CN101764387B (en) | 2014-08-13 |
| CA2688115A1 (en) | 2010-06-22 |
| KR20100074059A (en) | 2010-07-01 |
| EP2200139A3 (en) | 2014-09-10 |
| CN101764387A (en) | 2010-06-30 |
Similar Documents
| Publication | Publication Date | Title |
|---|---|---|
| US8159793B2 (en) | Arc detection using detailed and approximate coefficients from discrete wavelet transforms | |
| US8054591B2 (en) | Arc detection using discrete wavelet transforms | |
| EP2202859B1 (en) | Parallel arc detection using discrete wavelet transforms | |
| US7366622B1 (en) | Arc fault identification using model reference estimation | |
| US5659453A (en) | Arc burst pattern analysis fault detection system | |
| US5512832A (en) | Energy analysis fault detection system | |
| US7219023B2 (en) | Method and device for the detection of fault current arcing in electric circuits | |
| US5485093A (en) | Randomness fault detection system | |
| US7826184B2 (en) | Series arc fault interrupters and methods | |
| EP1939995A2 (en) | Methods and systems for detecting series arcs in electrical systems | |
| US20090168277A1 (en) | Series arc fault current interrupter apparatus | |
| KR101570292B1 (en) | Apparatus and method for detecting series arc fault in low voltage dc power distribution system | |
| CA2583705C (en) | Dynamic energy threshold calculation for high impedance fault detection | |
| KR100892260B1 (en) | Electric fire protection | |
| JP4631419B2 (en) | Earth leakage breaker operation cause analyzer | |
| JP2003164055A (en) | Grounding fault detection device of non-grounding system line, and grounding protection relay and grounding fault detection method using the same | |
| KR101505591B1 (en) | Condition Monitoring Method and System for Power Equipments by on-line Power Spectrum Differential Measurement |
Legal Events
| Date | Code | Title | Description |
|---|---|---|---|
| AS | Assignment |
Owner name: GENERAL ELECTRIC COMPANY,NEW YORK Free format text: ASSIGNMENT OF ASSIGNORS INTEREST;ASSIGNORS:HALL, SCOTT JEFFREY;HOOKER, JOHN KENNETH;GRIGORYAN, KONSTANTIN VLADIMIR;AND OTHERS;REEL/FRAME:022016/0009 Effective date: 20080905 Owner name: GENERAL ELECTRIC COMPANY, NEW YORK Free format text: ASSIGNMENT OF ASSIGNORS INTEREST;ASSIGNORS:HALL, SCOTT JEFFREY;HOOKER, JOHN KENNETH;GRIGORYAN, KONSTANTIN VLADIMIR;AND OTHERS;REEL/FRAME:022016/0009 Effective date: 20080905 |
|
| FEPP | Fee payment procedure |
Free format text: PAYOR NUMBER ASSIGNED (ORIGINAL EVENT CODE: ASPN); ENTITY STATUS OF PATENT OWNER: LARGE ENTITY |
|
| STCF | Information on status: patent grant |
Free format text: PATENTED CASE |
|
| FPAY | Fee payment |
Year of fee payment: 4 |
|
| MAFP | Maintenance fee payment |
Free format text: PAYMENT OF MAINTENANCE FEE, 8TH YEAR, LARGE ENTITY (ORIGINAL EVENT CODE: M1552); ENTITY STATUS OF PATENT OWNER: LARGE ENTITY Year of fee payment: 8 |
|
| AS | Assignment |
Owner name: ABB SCHWEIZ AG, SWITZERLAND Free format text: ASSIGNMENT OF ASSIGNORS INTEREST;ASSIGNOR:GENERAL ELECTRIC COMPANY;REEL/FRAME:052431/0538 Effective date: 20180720 |
|
| MAFP | Maintenance fee payment |
Free format text: PAYMENT OF MAINTENANCE FEE, 12TH YEAR, LARGE ENTITY (ORIGINAL EVENT CODE: M1553); ENTITY STATUS OF PATENT OWNER: LARGE ENTITY Year of fee payment: 12 |
