CN113813057A - 计算机同步设计牙齿桩核、冠的全数字化设计方法 - Google Patents
计算机同步设计牙齿桩核、冠的全数字化设计方法 Download PDFInfo
- Publication number
- CN113813057A CN113813057A CN202111010171.9A CN202111010171A CN113813057A CN 113813057 A CN113813057 A CN 113813057A CN 202111010171 A CN202111010171 A CN 202111010171A CN 113813057 A CN113813057 A CN 113813057A
- Authority
- CN
- China
- Prior art keywords
- core
- post
- tooth
- crown
- design
- Prior art date
- Legal status (The legal status is an assumption and is not a legal conclusion. Google has not performed a legal analysis and makes no representation as to the accuracy of the status listed.)
- Granted
Links
- 238000013461 design Methods 0.000 title claims abstract description 62
- 238000000034 method Methods 0.000 title claims abstract description 32
- 210000000332 tooth crown Anatomy 0.000 title description 18
- 238000002360 preparation method Methods 0.000 claims abstract description 17
- 238000004519 manufacturing process Methods 0.000 claims abstract description 16
- 229920002379 silicone rubber Polymers 0.000 claims abstract description 13
- 239000011230 binding agent Substances 0.000 claims abstract description 9
- 230000001360 synchronised effect Effects 0.000 claims abstract description 8
- 239000004945 silicone rubber Substances 0.000 claims abstract description 6
- 230000008859 change Effects 0.000 claims abstract description 5
- 239000000853 adhesive Substances 0.000 claims description 7
- 230000001070 adhesive effect Effects 0.000 claims description 7
- 238000005520 cutting process Methods 0.000 claims description 7
- 239000000463 material Substances 0.000 claims description 6
- 210000004513 dentition Anatomy 0.000 claims description 3
- 230000036346 tooth eruption Effects 0.000 claims description 3
- 238000005516 engineering process Methods 0.000 abstract description 3
- 230000008439 repair process Effects 0.000 abstract description 3
- 238000004904 shortening Methods 0.000 abstract description 3
- 239000004568 cement Substances 0.000 description 8
- 238000003745 diagnosis Methods 0.000 description 4
- 238000010586 diagram Methods 0.000 description 4
- 239000003365 glass fiber Substances 0.000 description 4
- 238000012545 processing Methods 0.000 description 4
- 239000000919 ceramic Substances 0.000 description 3
- 230000008569 process Effects 0.000 description 3
- 239000011347 resin Substances 0.000 description 3
- 229920005989 resin Polymers 0.000 description 3
- 230000007547 defect Effects 0.000 description 2
- 210000004262 dental pulp cavity Anatomy 0.000 description 2
- 238000009499 grossing Methods 0.000 description 2
- 230000001050 lubricating effect Effects 0.000 description 2
- 238000012795 verification Methods 0.000 description 2
- 239000002699 waste material Substances 0.000 description 2
- 230000009286 beneficial effect Effects 0.000 description 1
- 238000011960 computer-aided design Methods 0.000 description 1
- 238000007796 conventional method Methods 0.000 description 1
- 239000007943 implant Substances 0.000 description 1
- 230000010354 integration Effects 0.000 description 1
- 238000003754 machining Methods 0.000 description 1
- 239000002184 metal Substances 0.000 description 1
- 238000012986 modification Methods 0.000 description 1
- 230000004048 modification Effects 0.000 description 1
- 230000002035 prolonged effect Effects 0.000 description 1
- 238000011160 research Methods 0.000 description 1
Images
Classifications
-
- A—HUMAN NECESSITIES
- A61—MEDICAL OR VETERINARY SCIENCE; HYGIENE
- A61C—DENTISTRY; APPARATUS OR METHODS FOR ORAL OR DENTAL HYGIENE
- A61C5/00—Filling or capping teeth
- A61C5/70—Tooth crowns; Making thereof
- A61C5/77—Methods or devices for making crowns
-
- A—HUMAN NECESSITIES
- A61—MEDICAL OR VETERINARY SCIENCE; HYGIENE
- A61C—DENTISTRY; APPARATUS OR METHODS FOR ORAL OR DENTAL HYGIENE
- A61C5/00—Filling or capping teeth
- A61C5/30—Securing inlays, onlays or crowns
Landscapes
- Health & Medical Sciences (AREA)
- Oral & Maxillofacial Surgery (AREA)
- Dentistry (AREA)
- Epidemiology (AREA)
- Life Sciences & Earth Sciences (AREA)
- Animal Behavior & Ethology (AREA)
- General Health & Medical Sciences (AREA)
- Public Health (AREA)
- Veterinary Medicine (AREA)
- Dental Prosthetics (AREA)
Abstract
本发明提供一种计算机同步设计牙齿桩核、冠的全数字化设计方法,对患牙同步完成桩道预备和全冠基牙预备,获得包括患牙的桩道和全冠基牙形态的硅橡胶印模;对印模扫描件建模;设计个性化桩核,参照STL文件切削制作数字化桩核;回到桩核设计之初改变桩核粘结剂间隙为负值,使设计输出的新桩核能够顺利穿入剩余牙体的数字化模型,从而拟合新桩核与剩余牙体为一体;设计全冠,实现牙齿桩核、冠的全数字化同步设计。该方法,能够实现计算机设计完成数字化桩核之后,在此基础上立刻设计全冠,在计算机水平,达到了桩核、牙体、全冠三者的密合,改善现有数字化桩核技术的不足,力求达到优化设计步骤,缩短患者桩核冠修复的周期,简化技师制作流程的目的。
Description
技术领域
本发明涉及一种计算机同步设计牙齿桩核、冠的全数字化设计方法,属于口腔修复体制作领域。
背景技术
数字化方法目前在口腔修复领域是口腔临床医生研究的热点,其具备诸多优点:高精度、加工时间短、个性化、数字化等优势,尤其是CAD/CAM修复方式,现已广泛应用于临床,如全冠、贴面、嵌体、金属支架、个性化种植体等修复体的制作。
CAD/CAM制作桩核拥有较传统预成玻璃纤维桩+树脂核明显的优势,如较好的根管适应性和抗折裂强度,且医师无需在临床上堆积树脂核,减轻了操作难度,节省了操作时间。但目前CAD/CAM桩核的制作还不能椅旁直接加工制作,较预成桩树脂核方法,增加了患者的复诊次数,延长患者桩核冠修复的周期,技师分次制作还可能带来一些资源浪费,临床医生诊疗步骤复杂化,为医患技三方带来诸多不便。
现有技术已实现CAD/CAM桩核、全冠的制作,但目前技术方案均为分次制作,患者需复诊至少两次,多有不便。如中国专利CN201210554467.1公开了一种齿科个性化一体化全瓷桩核的制备方法,主要是采用高精度的短波长可见光扫描仪直接口内扫描根管预备后的缺损牙齿,采用计算机辅助设计和制作(CAD/CAM)中冠修复设计,先完成桩核一体的设计,再采用冠回切的方法设计完成一体化全瓷桩核的设计,通过数控加工设备加工完成一体化全瓷桩核的制作。该专利虽然实现了数字化桩核的制作,但同样存在着,数字化桩核设计制作戴入口内后,必须再次重新设计制作全冠,即桩核、全冠分次制作的问题:桩道预备后,扫描设计制作数字化桩核,切削完成后,在病人口内戴入桩核,紧接着进行牙体预备,再重新扫描牙体后,设计制作全冠修复体,再在病人口内戴入全冠,造成复诊次数较多。
上述问题是在计算机同步设计牙齿桩核、冠的全数字化设计方法的设计与加工过程中应当予以考虑并解决的问题。
发明内容
本发明的目的是提供一种计算机同步设计牙齿桩核、冠的全数字化设计方法,解决如何为患者实现同步设计桩核、全冠的问题,达到优化医生的诊疗步骤,缩短患者桩核冠修复的周期,简化技师制作流程,避免分次制作带来的资源浪费,进而可为建立更和谐医患关系提供更好的基础。
本发明的技术解决方案是:
一种计算机同步设计牙齿桩核、冠的全数字化设计方法,包括以下步骤,
S1、对患牙同步完成桩道预备和全冠基牙预备,使用硅橡胶印模材料同步完成对患牙桩道和全冠基牙的取模,获得包括患牙桩道和全冠基牙形态的硅橡胶印模;
S2、使用三维扫描仪对步骤S1所取得的硅橡胶印模进行扫描,使用三维牙科设计软件对印模的扫描件建模,获取患牙桩道和全冠基牙的数字化阴性模型;
S3、三维牙科设计软件选择“印模扫描”模式,即得到患牙剩余牙体及牙根内部桩道形态的阳性模型,接着使用三维牙科设计软件,选定桩核冠部边缘线,选定桩核就位道,参考本身牙根形态,设计数字化桩核,保存当前桩核设计文件并导出为STL文件;
S4、参照STL文件切削制作数字化玻璃纤维桩核;
还包括以下步骤:
S5、回到步骤S3的三维牙科设计软件进入桩核设计之初的代型接口界面,改变桩核与剩余牙体的数字化模型的粘结剂间隙为负值,命令三维牙科设计软件在剩余牙体上自动设计并输出设计的新桩核,此新桩核穿入剩余牙体的数字化模型;
S6、验证S5新桩核与步骤S3设计完成桩核的仅冠部形态完全一致;
S7、使用三维牙科设计软件对步骤S5所得新桩核+剩余牙体进行合并建模,润滑数字化桩核与剩余牙体的模型连接处的边缘线,使修复体与牙体连接处的倒凹去除,连接界面平滑,为在此之上设计全冠修复体提供基础,进入下一步骤;
S8、使用三维牙科设计软件对步骤S7中合并建模后的牙齿模型选定冠边缘线,参照邻牙及对侧牙形态,考虑邻接面和对颌牙的咬合,设计全冠,实现牙齿桩核、冠的全数字化同步设计。
进一步地,步骤S1中,硅橡胶印模材料取模除获得患牙预备后桩道和全冠基牙形态的印模外,还获得对全牙列整体的取模,包括邻牙、对侧牙和对颌牙的印模。
进一步地,步骤S5中,改变桩核粘结剂间隙为负值:-0.005mm、-0.01~-0.10mm。
进一步地,步骤S5中,改变桩核与剩余牙体的数字化模型的粘结剂间隙为负值,具体为,改变桩核除与牙冠接触的部分外与与剩余牙体的数字化模型的粘结剂间隙为负值,即将桩核分别与剩余牙体的数字化模型中的牙根侧部以及牙根尖部的间隙粘结剂间隙为负值,粘结剂间隙值改变不涉及桩核的冠面。
进一步地,步骤S6中,步骤S5输出的新桩核与步骤S3的桩核的根部外形不完全一致。
进一步地,步骤S6中,在步骤S5输出设计的新桩核后,对新桩核的外形图与步骤S3的桩核的外形图进行叠合后,比对验证新桩核的冠部形态与步骤S3的桩核的冠部形态完全重合,且根部外形不完全重合,则两者的冠部形态完全一致。
进一步地,还包括步骤S9、在全冠设计完成后,输出STL文件用以切削加工制作。
本发明的有益效果是:该种计算机同步设计牙齿桩核、冠的全数字化设计方法,通过改变粘结剂间隙,从而将拟合剩余牙体与桩核为一体的技术难点得以解决,能够实现全数字化同步设计桩核、冠。该方法,在计算机水平,达到了桩核、牙体、全冠三者的密合,能够克服计算机一次同步设计桩核、全冠的技术难题,改善现有数字化桩核技术制作流程复杂的不足,力求达到优化设计步骤,缩短患者桩核冠修复的周期,简化技师制作流程的目的。
附图说明
图1是本发明实施例计算机同步设计牙齿桩核、冠的全数字化设计方法的流程示意图。
图2是实施例中步骤S5中改变桩核与剩余牙体的数字化模型的粘结剂间隙为负值的说明示意图。
图3是实施例中步骤S6验证步骤S5所得新桩核与步骤S3设计完成桩核的仅冠部形态完全一致的说明示意图,其中,(a)是步骤S5所得新桩核颊舌向截面示意图,(b)是步骤S3设计的桩核颊舌向截面示意图,(c)是步骤S5所得新桩核与步骤S3设计的桩核的对比时颊舌向剖面对比示意图。
图4是实施例中计算机同步设计牙齿桩核、冠的全数字化设计方法的说明示意图。
具体实施方式
下面结合附图详细说明本发明的优选实施例。
实施例
一种计算机同步设计牙齿桩核、冠的全数字化设计方法,如图1和图4,包括以下步骤,
S1、对患牙同步完成桩道预备和全冠基牙预备,使用硅橡胶印模材料同步完成对患牙桩道和全冠基牙预备后取模,获得包括患牙桩道和全冠基牙形态的硅橡胶印模。步骤S1中,硅橡胶印模材料取模除获得患牙预备后桩道和全冠基牙形态的印模外,还获得对全牙列整体的取模,包括邻牙、对侧牙和对颌牙的印模。
S2、使用三维扫描仪对步骤S1所取得的硅橡胶印模进行扫描,使用三维牙科设计软件对印模的扫描件建模,获取患牙桩道和全冠基牙形态的数字化阴性模型;
S3、三维牙科设计软件选择“印模扫描”模式,即得到患牙剩余牙体及牙根内部桩道形态的阳性模型,接着使用三维牙科设计软件,选定桩核冠部边缘线,选定桩核就位道,参考本身牙根形态,设计数字化桩核,保存当前桩核设计文件并导出为STL文件;
S4、参照STL文件切削制作数字化玻璃纤维桩核;
还包括以下步骤:
如图2,S5、回到步骤S3的三维牙科设计软件进入桩核设计之初的代型接口界面,改变桩核与剩余牙体的数字化模型的粘结剂间隙为负值,命令三维牙科设计软件在剩余牙体上自动设计并输出设计的新桩核,此新桩核穿入剩余牙体的数字化模型。
步骤S5中,改变桩核粘结剂间隙为负值优选:-0.005mm、-0.01~-0.10mm,能够使得设计输出的新桩核穿入剩余牙体的数字化模型。如图2,改变桩核与剩余牙体的数字化模型的粘结剂间隙为负值,具体为,改变桩核除与牙冠接触的部分外与与剩余牙体的数字化模型的粘结剂间隙为负值,即将桩核分别与剩余牙体的数字化模型中的牙根侧部以及牙根尖部的间隙粘结剂间隙为负值,粘结剂间隙值改变不涉及桩核的冠面。
如图3,S6、验证步骤S5新桩核与步骤S3设计完成桩核的仅冠部形态完全一致。步骤S5中,输出的新桩核与步骤S3的桩核的根部外形不完全一致。步骤S5中,在输出设计的新桩核后,如图3(b),对新桩核的外形图与步骤S3的桩核的外形图,如图3(a),进行叠合后,比对验证新桩核的冠部形态与步骤S3的桩核的冠部形态完全重合,且根部外形不完全重合,则仅两者的冠部形态完全一致,如图3(c),图3(c)是步骤S5所得新桩核与步骤S3设计的桩核的对比时,以任意过中轴线的剖面对比示意图。图3中,(a)、(b)分别为桩核颊舌向截面图,图3(c)为桩核颊舌向剖面图。
步骤S6中,通过验证两者的冠部形态完全一致,桩核与全冠唯一连接面即为桩核的冠面,由于在步骤S5中桩核根方间隙值改变,因此新桩核的根部外形相对于步骤S3的桩核出现变化,但新桩核的冠面由于不涉及粘结剂间隙值,是没有变化的,可以实现对牙齿桩核、冠一同步设计的确实可行性验证,保证设计的有效可用。
S7、使用三维牙科设计软件对步骤S5所得新桩核+剩余牙体进行合并建模,润滑数字化桩核与剩余牙体的模型连接处的边缘线,使修复体与牙体连接处的倒凹去除,连接界面平滑,为在此之上设计全冠修复体提供基础,进入下一步骤;
S8、使用三维牙科设计软件对步骤S7中合并建模后的牙齿模型选定冠边缘线,参照邻牙及对侧牙形态,考虑邻接面和对颌牙的咬合,设计全冠,实现牙齿桩核、冠的全数字化同步设计。
S9、在全冠设计完成后,输出STL文件用以切削加工制作。
实施例中,三维扫描仪优选3shapeD2000扫描仪。三维牙科设计软件优选3shapeDental System软件。
该种计算机同步设计牙齿桩核、冠的全数字化设计方法,通过改变粘结剂间隙从而将拟合剩余牙体与桩核为一体的技术难点得以解决,能够实现全数字化同步设计桩核、冠。该方法,在计算机水平,达到了桩核、牙体、全冠三者的密合,能够克服计算机一次同步设计桩核、全冠的技术难题,改善现有数字化玻璃纤维桩核技术中患者复诊次数过多的不足,力求达到优化设计步骤,缩短患者桩核冠修复的周期,简化技师制作流程的目的。
该种计算机同步设计牙齿桩核、冠的全数字化设计方法,针对三维牙科设计软件无法识别S3中设计完成的数字化桩核与剩余牙体的阳模模型为一个整体的问题,通过回到桩核设计之初的代型接口界面,将桩核粘结剂间隙设置为负值,这样桩核设计后不与剩余牙体留有间隙,同时能顺利穿入牙体,实现完全就位且与剩余牙体吻合,此时,软件才能识别数字化桩核与剩余牙体为一个整体,继而在此基础上设计牙冠。
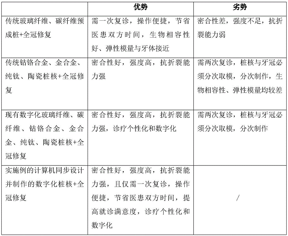
表1实施例方法与现有方法的优劣对比的说明
如上表1所示,该种计算机同步设计牙齿桩核、冠的全数字化设计方法中,能够实现计算机设计完成数字化桩核之后,在此基础上立刻设计全冠,从而不需要像传统做法一般:桩道预备后,扫描设计制作数字化桩核,切削完成后,在病人口内戴入桩核,紧接着进行牙体预备,再重新扫描牙体后,设计制作全冠修复体,再在病人口内戴入全冠,因此节省了患者的复诊次数。
以上实施例仅为说明本发明的技术思想,不能以此限定本发明的保护范围,凡是按照本发明提出的技术思想,在该技术方案上所做的任何改动,均落入本发明保护范围之内。
Claims (7)
1.一种计算机同步设计牙齿桩核、冠的全数字化设计方法,包括以下步骤,
S1、对患牙同步完成桩道预备和全冠基牙预备,使用硅橡胶印模材料同步完成对患牙桩道和全冠基牙的取模,获得包括患牙桩道和全冠基牙形态的硅橡胶印模;
S2、使用三维扫描仪对步骤S1所取得的硅橡胶印模进行扫描,使用三维牙科设计软件对印模的扫描件建模,获取患牙桩道和全冠基牙的数字化阴性模型;
S3、三维牙科设计软件选择“印模扫描”模式,即得到患牙剩余牙体及牙根内部桩道形态的阳性模型,接着使用三维牙科设计软件,选定桩核冠部边缘线,选定桩核就位道,参考本身牙根形态,设计数字化桩核,保存当前桩核设计文件并导出为STL文件;
S4、参照STL文件切削制作数字化桩核;
其特征在于:还包括以下步骤:
S5、回到步骤S3的三维牙科设计软件进入桩核设计之初的代型接口界面,改变桩核与剩余牙体的数字化模型的粘结剂间隙为负值,命令三维牙科设计软件在剩余牙体上自动设计并输出设计的新桩核,此新桩核穿入剩余牙体的数字化模型;
S6、验证S5新桩核与步骤S3设计完成桩核的仅冠部形态完全一致;
S7、使用三维牙科设计软件对步骤S5所得新桩核+剩余牙体进行合并建模,润滑数字化桩核与剩余牙体的模型连接处的边缘线,使修复体与牙体连接处的倒凹去除,连接界面平滑,为在此之上设计全冠修复体提供基础,进入下一步骤;
S8、使用三维牙科设计软件对步骤S7中合并建模后的牙齿模型选定冠边缘线,参照邻牙及对侧牙形态,考虑邻接面和对颌牙的咬合,设计全冠,实现牙齿桩核、冠的全数字化同步设计。
2.如权利要求1所述的计算机同步设计牙齿桩核、冠的全数字化设计方法,其特征在于:步骤S1中,硅橡胶印模材料取模除获得患牙预备后桩道和全冠基牙形态的印模外,还获得对全牙列整体的取模,包括邻牙、对侧牙和对颌牙的印模。
3.如权利要求1所述的计算机同步设计牙齿桩核、冠的全数字化设计方法,其特征在于:步骤S5中,改变桩核粘结剂间隙为负值:-0.005mm、-0.01~-0.10mm。
4.如权利要求1所述的计算机同步设计牙齿桩核、冠的全数字化设计方法,其特征在于:步骤S5中,改变桩核与剩余牙体的数字化模型的粘结剂间隙为负值,具体为,改变桩核除与牙冠接触的部分外与剩余牙体的数字化模型的粘结剂间隙为负值,即将桩核分别与剩余牙体的数字化模型中的牙根侧部以及牙根尖部的间隙粘结剂间隙为负值,粘结剂间隙值改变不涉及桩核的冠面。
5.如权利要求1-4任一项所述的计算机同步设计牙齿桩核、冠的全数字化设计方法,其特征在于:步骤S5中,输出的新桩核与步骤S3的桩核的根部外形不完全一致。
6.如权利要求5所述的计算机同步设计牙齿桩核、冠的全数字化设计方法,其特征在于:步骤S6中,在步骤S5输出设计的新桩核后,对新桩核的外形图与步骤S3的桩核的外形图进行叠合后,比对验证新桩核的冠部形态与步骤S3的桩核的冠部形态完全重合,且根部外形不完全重合,则两者的冠部形态完全一致。
7.如权利要求1-4任一项所述的计算机同步设计牙齿桩核、冠的全数字化设计方法,其特征在于:还包括步骤S9、在全冠设计完成后,输出STL文件用以切削加工制作。
Priority Applications (1)
| Application Number | Priority Date | Filing Date | Title |
|---|---|---|---|
| CN202111010171.9A CN113813057B (zh) | 2021-08-30 | 2021-08-30 | 计算机同步设计牙齿桩核、冠的全数字化设计方法 |
Applications Claiming Priority (1)
| Application Number | Priority Date | Filing Date | Title |
|---|---|---|---|
| CN202111010171.9A CN113813057B (zh) | 2021-08-30 | 2021-08-30 | 计算机同步设计牙齿桩核、冠的全数字化设计方法 |
Publications (2)
| Publication Number | Publication Date |
|---|---|
| CN113813057A true CN113813057A (zh) | 2021-12-21 |
| CN113813057B CN113813057B (zh) | 2023-03-21 |
Family
ID=78913920
Family Applications (1)
| Application Number | Title | Priority Date | Filing Date |
|---|---|---|---|
| CN202111010171.9A Expired - Fee Related CN113813057B (zh) | 2021-08-30 | 2021-08-30 | 计算机同步设计牙齿桩核、冠的全数字化设计方法 |
Country Status (1)
| Country | Link |
|---|---|
| CN (1) | CN113813057B (zh) |
Cited By (5)
| Publication number | Priority date | Publication date | Assignee | Title |
|---|---|---|---|---|
| CN114366349A (zh) * | 2022-02-18 | 2022-04-19 | 四川大学 | 一种残根残冠桩核塑形修复导板的制作方法及导板 |
| CN115363794A (zh) * | 2022-08-12 | 2022-11-22 | 南京医科大学附属口腔医院 | 分体纤维桩核的数字化制作方法、桩核冠修复方法 |
| CN118161284A (zh) * | 2024-05-13 | 2024-06-11 | 上海交通大学医学院附属第九人民医院 | 一种自动、个性化、数字化的分体式桩核冠设计与制作方法 |
| CN119732765A (zh) * | 2024-12-17 | 2025-04-01 | 广州医科大学附属口腔医院(广州医科大学羊城医院) | 基于单颗牙印模的一体化桩核的制作方法、一体化桩核和桩核系统 |
| PL447594A1 (pl) * | 2024-01-24 | 2025-07-28 | Malinowski Aleksander | Układ oraz sposób odwzorowania kształtu kanału korzenia zęba |
Citations (7)
| Publication number | Priority date | Publication date | Assignee | Title |
|---|---|---|---|---|
| CN102333498A (zh) * | 2009-02-25 | 2012-01-25 | 3形状股份有限公司 | 用于设计桩和核的系统和方法 |
| CN102426614A (zh) * | 2011-08-08 | 2012-04-25 | 北京大学口腔医学院 | 齿科个性化一体化非金属桩核的计算机辅助设计制作方法 |
| US20130209965A1 (en) * | 2012-02-10 | 2013-08-15 | 3Shape A/S | Virtually designing a post and core restoration using a digital 3d shape |
| CN205215402U (zh) * | 2015-11-18 | 2016-05-11 | 天津君润新材料科技有限公司 | 口腔桩核修复一次性桩道印模提取辅助装置 |
| US20180200029A1 (en) * | 2015-07-06 | 2018-07-19 | Dentsply Sirona Inc. | Production method for tooth replacement part and veneer structure |
| CN111067650A (zh) * | 2020-01-14 | 2020-04-28 | 南京医科大学附属口腔医院 | 一种无石膏化的新型数字化桩核印模采集和模型建立技术 |
| CN111821044A (zh) * | 2020-04-07 | 2020-10-27 | 南京医科大学附属口腔医院 | 适用于后牙*龈修复空间不足3mm的插销式桩核一体冠 |
-
2021
- 2021-08-30 CN CN202111010171.9A patent/CN113813057B/zh not_active Expired - Fee Related
Patent Citations (7)
| Publication number | Priority date | Publication date | Assignee | Title |
|---|---|---|---|---|
| CN102333498A (zh) * | 2009-02-25 | 2012-01-25 | 3形状股份有限公司 | 用于设计桩和核的系统和方法 |
| CN102426614A (zh) * | 2011-08-08 | 2012-04-25 | 北京大学口腔医学院 | 齿科个性化一体化非金属桩核的计算机辅助设计制作方法 |
| US20130209965A1 (en) * | 2012-02-10 | 2013-08-15 | 3Shape A/S | Virtually designing a post and core restoration using a digital 3d shape |
| US20180200029A1 (en) * | 2015-07-06 | 2018-07-19 | Dentsply Sirona Inc. | Production method for tooth replacement part and veneer structure |
| CN205215402U (zh) * | 2015-11-18 | 2016-05-11 | 天津君润新材料科技有限公司 | 口腔桩核修复一次性桩道印模提取辅助装置 |
| CN111067650A (zh) * | 2020-01-14 | 2020-04-28 | 南京医科大学附属口腔医院 | 一种无石膏化的新型数字化桩核印模采集和模型建立技术 |
| CN111821044A (zh) * | 2020-04-07 | 2020-10-27 | 南京医科大学附属口腔医院 | 适用于后牙*龈修复空间不足3mm的插销式桩核一体冠 |
Cited By (7)
| Publication number | Priority date | Publication date | Assignee | Title |
|---|---|---|---|---|
| CN114366349A (zh) * | 2022-02-18 | 2022-04-19 | 四川大学 | 一种残根残冠桩核塑形修复导板的制作方法及导板 |
| CN114366349B (zh) * | 2022-02-18 | 2022-07-29 | 四川大学 | 一种残根残冠桩核塑形修复导板的制作方法及导板 |
| CN115363794A (zh) * | 2022-08-12 | 2022-11-22 | 南京医科大学附属口腔医院 | 分体纤维桩核的数字化制作方法、桩核冠修复方法 |
| CN115363794B (zh) * | 2022-08-12 | 2024-04-26 | 南京医科大学附属口腔医院 | 分体纤维桩核的数字化制作方法 |
| PL447594A1 (pl) * | 2024-01-24 | 2025-07-28 | Malinowski Aleksander | Układ oraz sposób odwzorowania kształtu kanału korzenia zęba |
| CN118161284A (zh) * | 2024-05-13 | 2024-06-11 | 上海交通大学医学院附属第九人民医院 | 一种自动、个性化、数字化的分体式桩核冠设计与制作方法 |
| CN119732765A (zh) * | 2024-12-17 | 2025-04-01 | 广州医科大学附属口腔医院(广州医科大学羊城医院) | 基于单颗牙印模的一体化桩核的制作方法、一体化桩核和桩核系统 |
Also Published As
| Publication number | Publication date |
|---|---|
| CN113813057B (zh) | 2023-03-21 |
Similar Documents
| Publication | Publication Date | Title |
|---|---|---|
| CN113813057B (zh) | 计算机同步设计牙齿桩核、冠的全数字化设计方法 | |
| CN103083094B (zh) | 齿科个性化一体化全瓷桩核的制备方法 | |
| CN106806030B (zh) | 一种冠根三维模型融合方法 | |
| CN110269706B (zh) | 一种义齿的数字化制作方法 | |
| CN101548911A (zh) | 一种基于cad/rp技术的全口义齿设计制作方法 | |
| CN102426614A (zh) | 齿科个性化一体化非金属桩核的计算机辅助设计制作方法 | |
| US8386062B2 (en) | Method of preparing digital model and artificial tooth applied to dental implant | |
| CN109124830B (zh) | 一种基于数字化设计和数控加工制作的赝复体制作方法 | |
| CN107260341B (zh) | 一种个性化牙龈美学成形愈合基台的制作方法 | |
| CN108024847B (zh) | 功能易适数字全口义齿的制作方法和设备 | |
| CN105078598A (zh) | 无牙颌个性化印模托盘的数字化制备方法 | |
| CN107485460A (zh) | 一种个性化多孔层多牙根种植体的3d打印方法 | |
| CN111067650B (zh) | 一种无石膏化的新型数字化桩核印模采集和模型建立方法 | |
| CN111513881B (zh) | 一种上颌骨缺损赝复体的制作方法及系统 | |
| CN109124805A (zh) | 数字化镜像cad/cam临时牙的制作方法 | |
| CN106821550B (zh) | 分体式颌骨缺损赝复体制备方法 | |
| CN115363794A (zh) | 分体纤维桩核的数字化制作方法、桩核冠修复方法 | |
| CN115645093A (zh) | 一种数字化种植修复方法、装置及计算机可读存储介质 | |
| WO2024208006A1 (zh) | 一种金属支架可摘局部义齿数字化设计制作方法 | |
| CN110200718B (zh) | 与人造冠一体成型的栓体固位结构及配合栓道的制作方法 | |
| CN110314003A (zh) | 数字化种植引导粘接导板的制作方法及引导粘接导板 | |
| CN112998887B (zh) | 一种虚拟临时基台及其调磨导板的构建方法及系统 | |
| CN102078225B (zh) | 应用于人工植牙的数字模型的制作方法及假牙的制作方法 | |
| CN118750207A (zh) | 用于残冠修复的数字化三维洞型设计方法和3d打印桩嵌体一体化修复体制备方法 | |
| CN118490388A (zh) | 口腔种植数字化模型采集方法、装置、设备及存储介质 |
Legal Events
| Date | Code | Title | Description |
|---|---|---|---|
| PB01 | Publication | ||
| PB01 | Publication | ||
| SE01 | Entry into force of request for substantive examination | ||
| SE01 | Entry into force of request for substantive examination | ||
| GR01 | Patent grant | ||
| GR01 | Patent grant | ||
| CF01 | Termination of patent right due to non-payment of annual fee |
Granted publication date: 20230321 |
|
| CF01 | Termination of patent right due to non-payment of annual fee |
