Nature Microbiology は、微生物同士の相互作用をはじめ、宿主または環境との相互作用を含む、進化、生理学および細胞生物学あるいは社会的意義など、微生物に関するあらゆる分野を対象にしています。
Nature Microbiology は、オンライン限定の月刊ジャーナルです。対象範囲を大幅に拡大したことにより、すべての微生物学者に優れた研究内容を確実に届けます。
A pathway for biological methane production using bacterial iron-only nitrogenase
掲載
細菌の鉄のみを含有するニトロゲナーゼが、メタン(CH4)を単一の酵素段階で生成できることを明らかにしている。こうして生成されたCH4は、CH4しか利用できないMethylomonas属の細菌株の増殖に利用可能であることを示している。
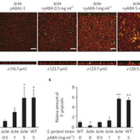
Metabolic crosstalk regulates Porphyromonas gingivalis colonization and virulence during oral polymicrobial infection
Nature Microbiology
掲載
Nature Microbiology 2, 1493 | doi: 10.1038/s41564-017-0021-6 (2012)
Probing the metabolic heterogeneity of live Euglena gracilis with stimulated Raman scattering microscopy
Nature Microbiology
掲載
Nature Microbiology 1, 16124 | doi: 10.1038/nmicrobiol.2016.124 (2012)
木下 佳昭氏、西坂 崇之氏
生命現象を支えるタンパク質のなかには、モーターのように回転する「分子モーター」がある。これまで、バクテリアのべん毛や真核生物の細胞内輸送に重要なキネシンなどで研究が進んできたが、アーキア(古細菌)が持つ分子モーターは未解明のままだった。今回、学習院大学大学院自然科学研究科生命科学専攻西坂研究室の大学院生、木下佳昭さんは、死海で見つかったアーキアを使ってべん毛が動くようすを詳細に観察し、分子モーターの仕組みの一端を解明した。
合田 圭介氏、小関 泰之氏、鈴木 祐太氏、脇坂 佳史氏
生きている細胞を無染色のまま、高速に画像化する誘導ラマン顕微鏡。そのスペックを大きく向上させて素早く動き回るミドリムシを画像化し、さまざまな環境下での物質代謝がミドリムシ個体間でどう異なっているかを、東京大学の研究グループが明らかにした。今回の成果により、例えば生産性の高い微生物個体を見つけ出すことが可能になるなど、さまざまなバイオ産業への応用が期待される。
