CN110689957A - Intelligent operation and maintenance management platform for hospital environment facilities - Google Patents
Intelligent operation and maintenance management platform for hospital environment facilities Download PDFInfo
- Publication number
- CN110689957A CN110689957A CN201911014578.1A CN201911014578A CN110689957A CN 110689957 A CN110689957 A CN 110689957A CN 201911014578 A CN201911014578 A CN 201911014578A CN 110689957 A CN110689957 A CN 110689957A
- Authority
- CN
- China
- Prior art keywords
- data
- management platform
- management
- intelligent operation
- maintenance management
- Prior art date
- Legal status (The legal status is an assumption and is not a legal conclusion. Google has not performed a legal analysis and makes no representation as to the accuracy of the status listed.)
- Pending
Links
Images
Classifications
-
- G—PHYSICS
- G16—INFORMATION AND COMMUNICATION TECHNOLOGY [ICT] SPECIALLY ADAPTED FOR SPECIFIC APPLICATION FIELDS
- G16H—HEALTHCARE INFORMATICS, i.e. INFORMATION AND COMMUNICATION TECHNOLOGY [ICT] SPECIALLY ADAPTED FOR THE HANDLING OR PROCESSING OF MEDICAL OR HEALTHCARE DATA
- G16H40/00—ICT specially adapted for the management or administration of healthcare resources or facilities; ICT specially adapted for the management or operation of medical equipment or devices
- G16H40/60—ICT specially adapted for the management or administration of healthcare resources or facilities; ICT specially adapted for the management or operation of medical equipment or devices for the operation of medical equipment or devices
- G16H40/67—ICT specially adapted for the management or administration of healthcare resources or facilities; ICT specially adapted for the management or operation of medical equipment or devices for the operation of medical equipment or devices for remote operation
-
- G—PHYSICS
- G06—COMPUTING OR CALCULATING; COUNTING
- G06Q—INFORMATION AND COMMUNICATION TECHNOLOGY [ICT] SPECIALLY ADAPTED FOR ADMINISTRATIVE, COMMERCIAL, FINANCIAL, MANAGERIAL OR SUPERVISORY PURPOSES; SYSTEMS OR METHODS SPECIALLY ADAPTED FOR ADMINISTRATIVE, COMMERCIAL, FINANCIAL, MANAGERIAL OR SUPERVISORY PURPOSES, NOT OTHERWISE PROVIDED FOR
- G06Q10/00—Administration; Management
- G06Q10/06—Resources, workflows, human or project management; Enterprise or organisation planning; Enterprise or organisation modelling
- G06Q10/063—Operations research, analysis or management
- G06Q10/0631—Resource planning, allocation, distributing or scheduling for enterprises or organisations
-
- G—PHYSICS
- G06—COMPUTING OR CALCULATING; COUNTING
- G06Q—INFORMATION AND COMMUNICATION TECHNOLOGY [ICT] SPECIALLY ADAPTED FOR ADMINISTRATIVE, COMMERCIAL, FINANCIAL, MANAGERIAL OR SUPERVISORY PURPOSES; SYSTEMS OR METHODS SPECIALLY ADAPTED FOR ADMINISTRATIVE, COMMERCIAL, FINANCIAL, MANAGERIAL OR SUPERVISORY PURPOSES, NOT OTHERWISE PROVIDED FOR
- G06Q10/00—Administration; Management
- G06Q10/20—Administration of product repair or maintenance
Landscapes
- Business, Economics & Management (AREA)
- Engineering & Computer Science (AREA)
- Human Resources & Organizations (AREA)
- Strategic Management (AREA)
- Health & Medical Sciences (AREA)
- Economics (AREA)
- General Business, Economics & Management (AREA)
- Entrepreneurship & Innovation (AREA)
- Tourism & Hospitality (AREA)
- Theoretical Computer Science (AREA)
- Operations Research (AREA)
- Quality & Reliability (AREA)
- Biomedical Technology (AREA)
- Physics & Mathematics (AREA)
- Marketing (AREA)
- General Physics & Mathematics (AREA)
- Development Economics (AREA)
- Educational Administration (AREA)
- Game Theory and Decision Science (AREA)
- Epidemiology (AREA)
- General Health & Medical Sciences (AREA)
- Medical Informatics (AREA)
- Primary Health Care (AREA)
- Public Health (AREA)
- Air Conditioning Control Device (AREA)
Abstract
医院环境设施智慧运维管理平台,包括有智慧运维管理平台,智慧运维管理平台与数据集中器相连;数据集中器通过电力线路分别与至少一组净化空调机组、隔离变压器、阀门控制器、温湿度控制器、电表、空气质量传感器、水温传感器、本地管理端相连;本地管理端与远程管理端无线连接;项目水表计量、漏水监测装置、二氧化碳浓度传感器、PM值传感器、净化空调机组、隔离变压器、阀门控制器、温湿度控制器、电表、空气质量传感器、水温传感器将数据通过网线或者RS485总线接入网关,再由网关将数据传输至综合管理系统;可进行本地或远程操作;便捷管理,节省人力成本,高效工作,节能的特点。
The intelligent operation and maintenance management platform for hospital environmental facilities includes an intelligent operation and maintenance management platform, and the intelligent operation and maintenance management platform is connected with the data concentrator; Temperature and humidity controller, electricity meter, air quality sensor, water temperature sensor, and local management terminal are connected; local management terminal is wirelessly connected to remote management terminal; project water meter measurement, water leakage monitoring device, carbon dioxide concentration sensor, PM value sensor, purification air conditioning unit, isolation Transformers, valve controllers, temperature and humidity controllers, electricity meters, air quality sensors, and water temperature sensors connect data to the gateway through a network cable or RS485 bus, and then the gateway transmits the data to the integrated management system; local or remote operation is possible; convenient management , saving labor costs, efficient work, energy saving features.
Description
技术领域technical field
本发明属于医院设施管理技术领域,具体涉及医院环境设施智慧运维管理平台。The invention belongs to the technical field of hospital facility management, and particularly relates to an intelligent operation and maintenance management platform for hospital environmental facilities.
背景技术Background technique
近年随着医疗技术的快速发展和患者对医疗环境的高要求,洁净装备工程建设本身专业性强,综合要求高,设计施工运维难度大,对未来发展趋势主要在技术上,绿色节能上,运维上确保长足,在市场大环境竞争中方能长远发展。洁净装备工程需要有对售后维护有经验的工程队伍,才能严保净化工程质量。市场上现在有好多净化公司,每年承包建设的净化工程项目不计其数,工程从开工建设到完成后基本由每个承包单位承担约2年维保期,在维保期过后要不院方签合同继续让其维保或者培训人员自行维保,在这个过程及以后中,往往出现工程承包单位人员不足,好几个项目互调维护人员,当发生洁净装备故障时候,不能及时去现场排除故障,还处在人工时代,这样会给患者带来较大的生命风险,现场实际设备运行状况不能及时了解,信息滞后,无法灵活维护,另外部分单位对运维的不重视,这种现象是非常危险的。而实现自动化系统全面运维,是目前洁净装备工程运维工作的当务之急。In recent years, with the rapid development of medical technology and the high requirements of patients for the medical environment, the construction of clean equipment projects is highly specialized, has high comprehensive requirements, and is difficult to design, construct, operate and maintain. The future development trends are mainly in terms of technology, green energy saving, In terms of operation and maintenance, we can ensure long-term development in the competition of the market environment. The clean equipment project requires an engineering team with experience in after-sales maintenance to strictly ensure the quality of the purification project. There are many purification companies in the market. There are countless purification projects contracted and constructed every year. From the start of construction to the completion of the project, each contractor is basically responsible for a maintenance period of about 2 years. After the maintenance period, the hospital will not sign it. The contract continues to let its maintenance or training personnel maintain it by themselves. During this process and later, there is often a shortage of personnel in the project contracting unit. Several projects interoperate with maintenance personnel. When a cleaning equipment failure occurs, they cannot go to the site to troubleshoot in time. It is still in the artificial age, which will bring a greater risk to patients' lives. The actual operation status of the equipment on site cannot be understood in time, the information is lagging behind, and flexible maintenance is impossible. Other units do not pay attention to operation and maintenance. This phenomenon is very dangerous. of. To realize the comprehensive operation and maintenance of the automation system is the top priority of the operation and maintenance of the clean equipment project at present.
目前,医院环境设施、系统多、构成复杂、能耗高、信息化建设滞后,信息孤岛突出、后期运行维护困难,监管不到位等问题。对能耗、环境、稳定性等日益提升,如何满足医学领域的科学化,人性化及个性化的需要?这需要具有专业化人才的企业对洁净工程的发展具有前瞻性的了解,丰富的设计、施工经验以及运行过程中有效的设施和人员监控都是不可缺少的,只有这样才能够为医护人员提供能够得心应手地完成诊疗工作的场所,为患者提供更加安全而舒适的康复环境。At present, the hospital has many environmental facilities and systems, complex composition, high energy consumption, lagging information construction, prominent information islands, difficult operation and maintenance in the later stage, and inadequate supervision. With the increasing energy consumption, environment, stability, etc., how to meet the scientific, humanized and personalized needs of the medical field? This requires enterprises with professional talents to have a forward-looking understanding of the development of clean engineering, rich design, construction experience, and effective monitoring of facilities and personnel during operation. A place where diagnosis and treatment work can be done comfortably, providing a safer and more comfortable rehabilitation environment for patients.
目前国内大多数的洁净工程管理信息化仍处于小规模的独立控制阶段,特征表现为无网络或小规模局域网控制;At present, most of the clean engineering management informatization in China is still in the stage of small-scale independent control, which is characterized by no network or small-scale local area network control;
在洁净装备工程领域,国内绝大多数控制系统,只注重于控制,却疏于故障检测。众所周知,现场使用设备一旦出现问题,故障难以定位,难以排除。医院是保障大众生命安全的基本设施,出于此类环境的特殊性,要求极高的可靠性、稳定性和使用的不可间断性,以及出现故障必须尽快排除的要求。In the field of clean equipment engineering, the vast majority of domestic control systems only focus on control, but neglect fault detection. As we all know, once there is a problem with the equipment used in the field, it is difficult to locate and eliminate the fault. Hospitals are the basic facilities to ensure the safety of people's lives. Due to the particularity of such environments, extremely high reliability, stability and uninterrupted use are required, as well as the requirements that faults must be eliminated as soon as possible.
现有的医院洁净装备工程控制系统,我们得出以下结论:For the existing hospital clean equipment engineering control system, we draw the following conclusions:
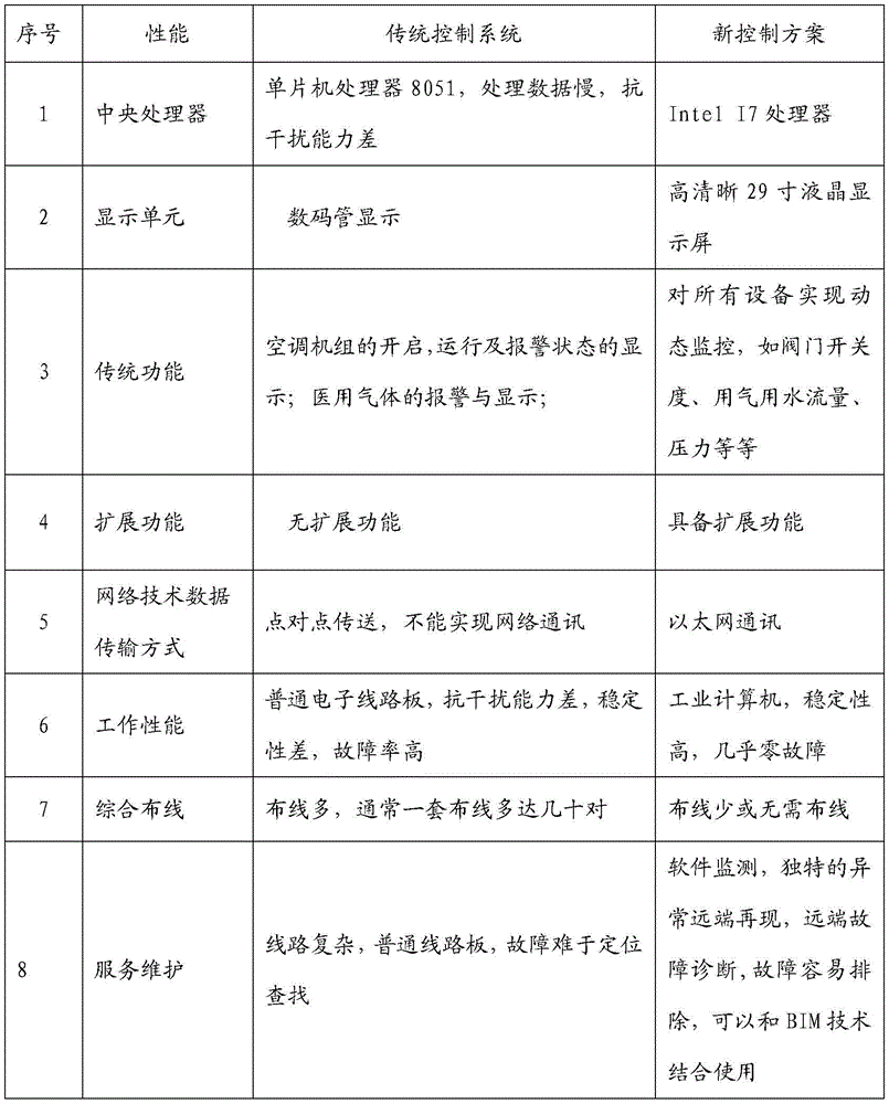
1)医院空调系统多采用的是微处理器单片机控制系统,面板为平面触摸式,通过数码管显示各参数,显示画面单一;1) The air-conditioning system of the hospital mostly adopts the microprocessor single-chip control system, the panel is a flat touch type, and the parameters are displayed through the digital tube, and the display screen is single;
2)可实现一般的基本功能,但无法进行二次扩展;2) General basic functions can be realized, but secondary expansion cannot be performed;
3)参数控制为单一控制,抗干扰能力和通讯功能较差,无法处理大量数据和高速传送数据。3) The parameter control is a single control, the anti-interference ability and communication function are poor, and it cannot handle a large amount of data and high-speed transmission of data.
4)各控制项目和功能分散,空调系统、对讲、采集等等,分别有不同的控制核心,管理分散,医院工作人员掌握起来较为复杂。以上种种问题都不适应当下业内的信息技术发展需求。4) The control items and functions are scattered, and the air-conditioning system, intercom, acquisition, etc. have different control cores, and the management is scattered, which is more complicated for hospital staff to grasp. The above problems are not suitable for the current development needs of information technology in the industry.
5)在以前的系统中,通讯采用现场总线通讯的方式,效率低,速度慢,协议复杂,已不再适合现在这种大规模集成、联网的信息采集控制系统。5) In the previous system, the communication adopts the method of field bus communication, which has low efficiency, slow speed and complicated protocol, and is no longer suitable for the current large-scale integrated and networked information acquisition and control system.
发明内容SUMMARY OF THE INVENTION
为克服上述现有技术的不足,本发明的目的是提供医院环境设施智慧运维管理平台,具有便捷管理,节省人力成本,高效工作,节能的特点。In order to overcome the above-mentioned deficiencies of the prior art, the purpose of the present invention is to provide an intelligent operation and maintenance management platform for hospital environmental facilities, which has the characteristics of convenient management, labor cost saving, efficient work and energy saving.
为实现上述目的,本发明采用的技术方案是:医院环境设施智慧运维管理平台,包括有智慧运维管理平台,智慧运维管理平台与数据集中器相连;数据集中器通过电力线路分别与至少一组净化空调机组、隔离变压器、阀门控制器、温湿度控制器、电表、空气质量传感器、水温传感器、本地管理端相连;本地管理端与远程管理端无线连接。In order to achieve the above purpose, the technical solution adopted in the present invention is: a smart operation and maintenance management platform for hospital environment facilities, including a smart operation and maintenance management platform, and the smart operation and maintenance management platform is connected with the data concentrator; A group of purifying air conditioning units, isolation transformers, valve controllers, temperature and humidity controllers, electricity meters, air quality sensors, water temperature sensors, and local management terminals are connected; the local management terminal is wirelessly connected to the remote management terminal.
所述的智慧运维管理平台1与数据集中器相连;数据集中器通过网络接口分别与水表计量装置、漏水监测装置、二氧化碳浓度传感器、PM值传感器相连、告警监视器。The intelligent operation and
所述的智慧运维管理平台的数据中心与云服务器相连;数据中心还与数据处理器相连。The data center of the intelligent operation and maintenance management platform is connected with the cloud server; the data center is also connected with the data processor.
所述的数据集中器是将每个数据采集器信号集中处理转换,通过RJ45接口接入局域网或者公网;数据采集器是每个设备跟前安装的采集该设备的数据信息。The data concentrator is to centrally process and convert the signals of each data collector, and access the local area network or the public network through the RJ45 interface; the data collector is installed in front of each device to collect the data information of the device.
所述的净化空调机组、隔离变压器、阀门控制器、温湿度控制器、电表、空气质量传感器、水温传感器、水表计量装置、漏水监测装置、二氧化碳浓度传感器、PM值传感器均成为独立的子系统。The purification air conditioning unit, isolation transformer, valve controller, temperature and humidity controller, electricity meter, air quality sensor, water temperature sensor, water meter measuring device, water leakage monitoring device, carbon dioxide concentration sensor, and PM value sensor all become independent subsystems.
智慧运维管理平台的采集子系统任务模块按照设定信息数据采集周期采集数据,采集子系统任务模块与子系统进行通讯,通过数据接口驱动方式获取子系统的数据;管理模块为采集子系统管理相应进程,包括异常自启动、进程守护以及相应的调度功能;临时数据库,则作为采集数据的临时存储,支持断点续传功能。The collection subsystem task module of the smart operation and maintenance management platform collects data according to the set information data collection cycle, the collection subsystem task module communicates with the subsystem, and obtains the data of the subsystem through the data interface driving method; the management module manages the collection subsystem Corresponding process, including abnormal self-starting, process guarding and corresponding scheduling function; temporary database, as the temporary storage of collected data, supports the function of resuming transmission after breakpoint.
对采集的数据按照计算规则进行处理、计算;提供到数据库存储和前台页面展示应用;数据处理子系统包括数据计算引擎,辅助以计算公式配置表,来完成能效管理平台的数据计算功能;数据查询引擎为WEB服务器调用数据提供服务。The collected data is processed and calculated according to the calculation rules; it is provided to the database storage and the front page display application; the data processing subsystem includes a data calculation engine, which is assisted by the calculation formula configuration table to complete the data calculation function of the energy efficiency management platform; data query The engine provides services for the WEB server to call data.
所述的数据中心分为REDIS通道和数据库两部分,REDIS通道与数据集中器结合,实现数据的推送,一方面将实时的数据推动到Web服务器做数据展示,一方面存入数据库中;数据库实现数据的定时存储,数值变化存储方式,同时结合数据质量处理引擎,当数据质量出现异常时(如通讯中断),则将数据进行处理后,并将原始值、修正值存入数据库中。The data center is divided into two parts: the REDIS channel and the database. The REDIS channel is combined with the data concentrator to realize data push. On the one hand, the real-time data is pushed to the Web server for data display, and on the other hand, it is stored in the database; Timing storage of data, value change storage method, combined with the data quality processing engine, when the data quality is abnormal (such as communication interruption), the data will be processed, and the original value and the corrected value will be stored in the database.
所述的数据集中器是将每个数据采集器信号集中处理转换,通过RJ45接口接入局域网或者广域网。The data concentrator is to centrally process and convert the signals of each data collector, and access the local area network or wide area network through the RJ45 interface.
所述的数据集中器与净化空调机组通过RJ45/RS485通信接口相连;数据集中器与隔离变压器通过RS485/232通信接口相连;数据集中器与阀门控制器通过RS485通信接口相连;数据集中器与温湿度控制器通过RS485通信接口相连;数据集中器与电表通过RS485通信接口相连;数据集中器与空气质量传感器通过RS485/RJ45通信接口相连;数据集中器与水温传感器通过RS485通信接口相连;数据集中器与本地管理端通过RJ45通信接口相连。The data concentrator is connected with the purification air-conditioning unit through the RJ45/RS485 communication interface; the data concentrator and the isolation transformer are connected through the RS485/232 communication interface; the data concentrator and the valve controller are connected through the RS485 communication interface; The humidity controller is connected through the RS485 communication interface; the data concentrator and the electricity meter are connected through the RS485 communication interface; the data concentrator and the air quality sensor are connected through the RS485/RJ45 communication interface; the data concentrator and the water temperature sensor are connected through the RS485 communication interface; the data concentrator It is connected with the local management terminal through the RJ45 communication interface.
所述的数据采集器通过无线网络传输技术或TCP/IP以太网传输技术或载波通信技术实现内部数据通讯;通过数据集中器,采用GPRS DTU无线网络传输技术接入广域网或者通过TCP/IP以太网接入广域网。The data collector realizes internal data communication through wireless network transmission technology or TCP/IP Ethernet transmission technology or carrier communication technology; through the data concentrator, it uses GPRS DTU wireless network transmission technology to access the wide area network or through TCP/IP Ethernet Access the WAN.
本发明的有益效果是:The beneficial effects of the present invention are:
本发明采用分布式采集、集中云端部署的架构,通过工业的网络信息技术,将区域中的建筑设备集中在一个平台来统一监视管理;通过工业网络协议(如Bacnet,OPC)将能耗计量、净化空调、漏水检测、医用气体检测、空气质量检测等数据接入设备及能源综合管理平台,并将数据上传至专有云。The invention adopts the architecture of distributed collection and centralized cloud deployment, and through the industrial network information technology, the building equipment in the area is centralized on a platform for unified monitoring and management; Data access equipment and integrated energy management platform such as purification air conditioners, water leakage detection, medical gas detection, air quality detection, etc., and upload the data to the proprietary cloud.
本发明可满足集中控制运行功能需求,包括运行监测、故障报警、能源管理、报表管理和运维管理;运行监测指管理人员能够通过平台的监控界面,实时观察各子系统重要运行参数的需求;故障报警指设备或系统故障能够及时的在“平台”监控界面中显示的需求;能源管理指在系统上对建筑能耗数据进行用能统计和能分析展示;报表管理指将各个子系统的关键运行参数实时记录下来,并定期生成报表、历史曲线等,以供管理人员分析、优化系统运行;运维管理指系统将接入的设备进行综合管理,包含故障报警联动工单、设备保养计划及维修管理等功能。The invention can meet the requirements of centralized control operation functions, including operation monitoring, fault alarm, energy management, report management and operation and maintenance management; operation monitoring refers to the requirement that managers can observe important operation parameters of each subsystem in real time through the monitoring interface of the platform; Fault alarm refers to the demand that equipment or system faults can be displayed in the “platform” monitoring interface in time; energy management refers to the energy consumption statistics and energy analysis and display of building energy consumption data on the system; report management refers to the key to each subsystem. The operating parameters are recorded in real time, and reports, historical curves, etc. are generated regularly for managers to analyze and optimize the system operation; operation and maintenance management refers to the comprehensive management of the connected equipment by the system, including fault alarm linkage work orders, equipment maintenance plans and Maintenance management and other functions.
本发明的系统具有灵活性和可扩展性,当医院系发生设备数量、设备位置变化或建筑平面布局变化,乃至子系统变更时,医院设备及能源综合管理系统应能够便捷地进行调整,无需对硬件、软件结构重新进行设计。The system of the present invention has flexibility and expansibility. When the number of equipment, the location of equipment or the layout of the building, or even the subsystem of the hospital changes, the hospital equipment and energy integrated management system should be able to be easily adjusted without any need for The hardware and software structure are redesigned.
智慧运维管理平台使用一套标准化软件实现各子系统的集中监视、控制和管理;兼容性:通过标准化接口方案,与医院各子系统产品技术相兼容,子系统包括能耗计量、净化空调、漏水智能检测、医用气体检测、空气质量智能检测;医院设备及能源综合管理系统支持Chrome浏览器及IE浏览器。The intelligent operation and maintenance management platform uses a set of standardized software to realize the centralized monitoring, control and management of each subsystem; Compatibility: Through the standardized interface scheme, it is compatible with the product technology of each subsystem of the hospital. The subsystems include energy consumption measurement, purification air conditioning, Intelligent detection of water leakage, medical gas detection, intelligent air quality detection; hospital equipment and integrated energy management system supports Chrome browser and IE browser.
工程电力的优化:由于采用了分科室安装计量检测装置,便于科室独立核算及管理,所以可实现用电量化监管(分区计量统计、负载识别、电能质量、谐波);设备运行监管(净化空调机组、水泵、冷热水机组、空压机等机组);备用电源监测(UPS/EPS);回路漏电及绝缘检测(如手术部等IT回路漏电检测);用电诊断、分析、预警、报表;Optimization of engineering power: Due to the use of sub-departments to install measurement and detection devices, it is convenient for the independent accounting and management of departments, so it can realize the supervision of electricity consumption (district measurement statistics, load identification, power quality, harmonics); equipment operation supervision (purifying air conditioners) Units, water pumps, cold and hot water units, air compressors and other units); backup power monitoring (UPS/EPS); circuit leakage and insulation detection (such as IT circuit leakage detection in operating departments); electricity diagnosis, analysis, early warning, reporting ;
工程用水的优化:由于采用了分科室安装水量计量,压力监测等设备,所以可实现用水量化及监测(分区计量、供水监控、漏水监控、水位监测);节水分析。Optimization of engineering water use: Due to the use of sub-departments to install water metering, pressure monitoring and other equipment, it can realize water quantification and monitoring (district metering, water supply monitoring, water leakage monitoring, water level monitoring); water saving analysis.
工程用气的优化:由于采用了分科室对气体压力,流量进行监视统计;对制气设备工作状态进行数据采集,所以可实现各种气体分区计量及监测(压力、流量、质量);制气设备监测(氧气、负压、压缩空气、二氧化碳、氮气、笑气);供气质量监测;高压氧仓。Optimization of engineering gas use: Due to the use of sub-departments to monitor and count gas pressure and flow; to collect data on the working status of gas-producing equipment, it is possible to achieve regional measurement and monitoring of various gases (pressure, flow, quality); gas production Equipment monitoring (oxygen, negative pressure, compressed air, carbon dioxide, nitrogen, nitrous oxide); air quality monitoring; hyperbaric oxygen chamber.
环境空气质量优化:由于采用了对洁净科室,重点区域安装空气质量传感器,在室外新风口安装室外空气质量传感器等,通过数据实时采集,统计,分析,所以可实现室内空气洁净度、压差、温湿度、氧气及二氧化碳浓度、HCHO浓度等监测;空气质量监测(PM2.5、PM10);空调送回排风温湿度、风量监测等;水系统漏水监测。Ambient air quality optimization: due to the use of clean rooms, the installation of air quality sensors in key areas, and the installation of outdoor air quality sensors in outdoor fresh air outlets, through real-time data collection, statistics, and analysis, indoor air cleanliness, pressure difference, Monitoring of temperature and humidity, oxygen and carbon dioxide concentration, HCHO concentration, etc.; air quality monitoring (PM2.5, PM10);
设备综合管理优化:由于采用了数据采集及统计,规整,分析,并建立设备基础数据库,制定了相关报警规则等方式,所以可实现设备警报管理;设备维护管理(如设备年限、维修保养记录、维修费用及设备配件采购、安装流程、配件厂家等);设备生命周期运行寿命分析、故障及告警分析、保养维修分析、能耗及节能分析;应急预案及人员安排、经验交流;视频监控系统。Equipment comprehensive management optimization: Due to the use of data collection and statistics, regularization, analysis, establishment of equipment basic database, formulation of relevant alarm rules, etc., equipment alarm management can be realized; equipment maintenance management (such as equipment age, maintenance records, Maintenance costs and equipment parts procurement, installation process, parts manufacturers, etc.); equipment life cycle operation life analysis, fault and alarm analysis, maintenance analysis, energy consumption and energy saving analysis; emergency plan and personnel arrangement, experience exchange; video surveillance system.
为保证系统安全性、运行可靠性、响应实时性以及系统独立性,医院设备及能源综合管理系统采用云端设置的原则,以满足未来医院管理集团化的需求。In order to ensure system security, operational reliability, real-time response and system independence, the hospital equipment and energy integrated management system adopts the principle of cloud setting to meet the needs of future hospital management grouping.
设置本地服务器实现内网管控,采用云服务器实现云+管理运维的方式。Set up a local server to realize intranet management and control, and use a cloud server to realize cloud + management operation and maintenance.
由于采用了微米短信来推送告警,在用户管理中选择要发送的用户,填写相关邮箱号或者手机号,所以可将预警信息第一时间推送给相关管理及运维人员;Since Micron SMS is used to push the alarm, select the user to be sent in the user management, and fill in the relevant mailbox number or mobile phone number, so the warning information can be pushed to the relevant management and operation and maintenance personnel at the first time;
智能化的工单管理,实现科室下单,系统过程控制,对运维人员服务效率考核点评,解决了传统的依靠电话传唤的问题。The intelligent work order management realizes the ordering of the department, the system process control, the evaluation and evaluation of the service efficiency of the operation and maintenance personnel, and solves the traditional problem of relying on telephone summons.
通过对能源监测与控制,设备状态监控及数据分析,通过对水、电、气、暖及空气质量的监测与控制,对数据进行统计分析,提供节能策略,保障系统运行稳定可靠,达到便捷管理,节省人力成本,高效工作,节能的目的。Through energy monitoring and control, equipment status monitoring and data analysis, through the monitoring and control of water, electricity, gas, heating and air quality, statistical analysis of data, providing energy-saving strategies, ensuring stable and reliable system operation, and achieving convenient management , the purpose of saving labor costs, efficient work, and energy saving.
本发明具有优异的性能,功能强大,智能化的人机交互界面,加大的减轻了工作人员的工作量,通过精密传感技术和可视化技术,使控制效果直观可量化,增强了系统的控制精度和准确性,具有极大的社会进步,替代进口具有深远的意义,并产生巨大的经济效益。The invention has excellent performance, powerful functions, and an intelligent human-computer interaction interface, which greatly reduces the workload of the staff. Through the precise sensing technology and visualization technology, the control effect is intuitive and quantifiable, and the control of the system is enhanced. Precision and accuracy have great social progress, and the substitution of imports has far-reaching significance and produces huge economic benefits.
在洁净装备工程建设中智能运维却是空白的,通过本发明填补这一项工程建设信息智能化的空白。提升洁净装备工程管理、控制、运维的现代化水平,为医院现代化进程提供良好的平台,必将产生很大的经济效益和社会效益。In the construction of clean equipment engineering, the intelligent operation and maintenance is blank, and the invention fills the blank of the intelligentization of this engineering construction information. Improve the modernization level of clean equipment engineering management, control, operation and maintenance, and provide a good platform for the hospital modernization process, which will surely produce great economic and social benefits.
广泛应用于为医护人员提供能够得心应手地完成诊疗工作的场所,提供安全而舒适的康复环境,对洁净环境领域有着深远的推广意义,市场潜力巨大。It is widely used to provide medical staff with a place where they can easily complete the diagnosis and treatment work, and to provide a safe and comfortable rehabilitation environment. It has far-reaching promotion significance in the field of clean environment and has huge market potential.
本发明涉及建筑学,空气洁净技术,医学无菌技术,控制技术,运维管理等在内的系统集成。The invention relates to system integration including architecture, air cleaning technology, medical aseptic technology, control technology, operation and maintenance management and the like.
具有信息化智能化的特点:It has the characteristics of informatization and intelligence:
平台化的集成,解决了多接口问题,解决了信息孤岛问题。通过联动设计,提高运维管理效率,达到节能目的。可视化窗口设计、重点区域BIM模式,虚拟与现实结合,可视化运维,实现了不同人员多方位多角度的管理手段。通过智慧运维管理平台将各子系统集成在一个框架下,以实现系统运能分析,实现绿色节能运行。根据空气质量传感器采集数据,分析系统过滤装置使用寿命,确保室内环境质量,优化控制逻辑关系,实现联动控制,实现自动节能运行。Platform-based integration solves the problem of multiple interfaces and information islands. Through linkage design, improve the efficiency of operation and maintenance management, and achieve the purpose of energy saving. Visualized window design, BIM mode in key areas, the combination of virtual and reality, and visualized operation and maintenance have realized multi-directional and multi-angle management methods for different personnel. Through the intelligent operation and maintenance management platform, each subsystem is integrated under a framework to realize system operation capacity analysis and realize green and energy-saving operation. According to the data collected by the air quality sensor, analyze the service life of the system filter device, ensure the indoor environmental quality, optimize the control logic relationship, realize linkage control, and realize automatic energy-saving operation.
本发明的系统通过模块化的设计和一体化架构设计,保证了医院信息智能化建设的功能一致性,接口、系统集成一致性,实现了绿色运营、安全运营目的。The system of the present invention ensures the functional consistency of the intelligent construction of hospital information, the consistency of interface and system integration, and realizes the purpose of green operation and safe operation through modular design and integrated architecture design.
能源系统包含能耗(水、电、气等)计量统计、分布、能耗单表具查询、能耗监测、报表、能耗趋势分析等功能。通过监控各模块的能耗数据,并分析能耗趋势,为医院的节能管理提供依据。The energy system includes functions such as energy consumption (water, electricity, gas, etc.) measurement statistics, distribution, energy consumption single-meter query, energy consumption monitoring, reporting, and energy consumption trend analysis. By monitoring the energy consumption data of each module and analyzing the energy consumption trend, it can provide the basis for the energy saving management of the hospital.
具有信息智能化控制、能源分析、智慧运维三位一体医院大后勤综合管理平台;是一种新的运维管理模式,结合多种高端技术,互联网+、物联网、云计算、大数据分析等,通过物联网传感终端(现场监控模块、传输模块),将用电、设备各种参数状态等实时传送给云平台进行分析运维管理。不仅提高了各方的效率,降低了维护成本,而且还为智慧医院建设提供基础数据来源,是未来智慧医院建设的重要组成部分。It has a three-in-one comprehensive management platform for hospital logistics including information intelligent control, energy analysis, and intelligent operation and maintenance; it is a new operation and maintenance management model, combining a variety of high-end technologies, Internet +, Internet of Things, cloud computing, big data analysis, etc. Through the Internet of Things sensor terminal (on-site monitoring module, transmission module), the power consumption and various parameter states of the equipment are transmitted to the cloud platform in real time for analysis, operation and maintenance management. It not only improves the efficiency of all parties and reduces maintenance costs, but also provides a basic data source for the construction of smart hospitals, which is an important part of the construction of smart hospitals in the future.
本发明集自动化控制技术、计算机网络技术于一体,可同时集中或独立控制多台末端设备的开启、温湿度控制,对用水用电用气等耗能设备动态监控,实时分析,故障报警,实现对医院能源监测管理,设备运行状态可视化管理、售后服务人员综合管理,该管理平台在理念技术上凝聚着高科技高标准的精华。如何要满足医学领域的科学化,人性化与个性化需要,就需专业化的企业对工程的发展有前瞻性得了解,丰富的设计,施工经验,以及运行过程中有效的全程监控,从而为医护人员提供能够得心应手地完成诊疗工作的场所,提供安全而舒适的康复环境。The invention integrates automation control technology and computer network technology, and can centrally or independently control the opening and temperature and humidity control of multiple terminal devices at the same time. For hospital energy monitoring and management, visual management of equipment operation status, and comprehensive management of after-sales service personnel, the management platform embodies the essence of high-tech and high standards in concept and technology. How to meet the scientific, humanized and personalized needs of the medical field requires a professional enterprise to have a forward-looking understanding of the development of the project, rich experience in design and construction, and effective whole-process monitoring during the operation process, so as to provide Medical staff provide a place where they can easily complete the diagnosis and treatment work, and provide a safe and comfortable rehabilitation environment.
稳定性高,通过工业控制计算机作为控制核心,属于工业级的现场设备,平均故障率低;通讯能力强大,可处理较大的数据量,传送速率高(采用工业以太网);外部接线少;操作极其简便,用红外鼠标遥控操作;显示系统采用大屏幕液晶显示屏,美观,档次高,是数码管显示无法比拟的;具备远程异地显示和监控功能;利用多媒体技术,即能在院内局域网进行视频教学,移植手术同步播放,也可通过互连网进行远程异地专家会诊,学术交流;系统显示界面,控制内容均可进行拓展和新功能开发;新增加了远程专家监控诊断系统,进一步提高了使用的舒适性和安全可靠性。High stability, using industrial control computer as the control core, it is an industrial-grade field device, with low average failure rate; strong communication capability, can handle large data volume, high transmission rate (using industrial Ethernet); less external wiring; The operation is extremely simple and can be operated remotely with an infrared mouse; the display system adopts a large-screen LCD screen, which is beautiful and high-grade, which is unmatched by digital tube displays; it has remote display and monitoring functions; Video teaching, simultaneous playback of transplant operations, remote expert consultation and academic exchanges through the Internet; system display interface and control content can be expanded and new functions developed; a new remote expert monitoring and diagnosis system has been added to further improve the use of the system. Comfort and safety reliability.
医院环境设施智慧运维管理平台,主要用于医疗行业内后勤运维管理,系统通过在各个科室安装计量,检测等表和传感器,主要包含项目水表计量、漏水监测装置、二氧化碳浓度传感器、PM值传感器、净化空调机组、隔离变压器、阀门控制器、温湿度控制器、电表、空气质量传感器、水温传感器,借助电力载波数据采集器实现数据的采集,借助电力线路实现数据传输至数据集中器,通过数据集中器和医院内网或者广域网连接,数据传输至服务器,通过软件系统实现数据统计,分析,预警等功能;也可借助布线形式将各个前端数据采集传输至网管,通过网管实现数据上云,用于实现运维管理。运维管理平台可本地或者远程操作,管理便捷,节省人力成本,提高工作效率,确保了系统安全稳定高效运行。The intelligent operation and maintenance management platform for hospital environmental facilities is mainly used for logistics operation and maintenance management in the medical industry. The system installs meters and sensors for measurement and detection in each department, mainly including project water meter measurement, water leakage monitoring device, carbon dioxide concentration sensor, PM value Sensors, purifying air conditioning units, isolation transformers, valve controllers, temperature and humidity controllers, electricity meters, air quality sensors, and water temperature sensors. Data collection is realized with the help of the power carrier data collector, and data transmission to the data concentrator is realized with the help of power lines. The data concentrator is connected to the hospital intranet or wide area network, data is transmitted to the server, and data statistics, analysis, early warning and other functions are realized through the software system; each front-end data collection can also be transmitted to the network management by means of wiring, and the data can be uploaded to the cloud through the network management. Used to implement operation and maintenance management. The operation and maintenance management platform can be operated locally or remotely, which is convenient for management, saves labor costs, improves work efficiency, and ensures the safe, stable and efficient operation of the system.
本发明适用三甲综合医院及以下所有医院、专科医院、医养结合类;也适用于洁净电子厂房、药厂等净化工程项目。The present invention is applicable to all hospitals, specialized hospitals, medical and nursing care combined hospitals in the top three general hospitals and below; it is also applicable to purification engineering projects such as clean electronic workshops and pharmaceutical factories.
附图说明Description of drawings
图1为本发明的系统结构示意图。FIG. 1 is a schematic diagram of the system structure of the present invention.
图2为本发明系统的部分结构示意图。FIG. 2 is a schematic diagram of a part of the structure of the system of the present invention.
图3(a)为本发明接收输入端扩频系统抗宽带干扰示意图。FIG. 3( a ) is a schematic diagram of anti-broadband interference of the spread spectrum system at the receiving input end of the present invention.
图3(b)为图3(a)干扰扩散后的示意图。Fig. 3(b) is a schematic diagram of Fig. 3(a) after the interference is diffused.
图3(c)为本发明接收输入端扩频系统抗脉冲干扰示意图。FIG. 3(c) is a schematic diagram of the anti-impulse interference of the spread spectrum system at the receiving input end of the present invention.
图3(d)为图3(c)干扰扩散后的示意图。Fig. 3(d) is a schematic diagram of Fig. 3(c) after the interference is diffused.
图4为数据Web展示架构图。Figure 4 is a diagram of the data Web display architecture.
图5为客户端与电力载波数据集中器、电力载波系统采集终端、终端设备连接原理框图。Figure 5 is a schematic block diagram of the connection between the client and the power carrier data concentrator, the power carrier system acquisition terminal, and the terminal equipment.
具体实施方式Detailed ways
下面结合附图和实施例对本发明作进一步详细说明。The present invention will be described in further detail below with reference to the accompanying drawings and embodiments.
参见图1,医院环境设施智慧运维管理平台,包括有智慧运维管理平台1,智慧运维管理平台1与数据集中器2相连;数据集中器2通过电力线路分别与至少一组净化空调机组3、隔离变压器4、阀门控制器5、温湿度控制器6、电表7、空气质量传感器8、水温传感器9、本地管理端10相连;本地管理端10与远程管理端11无线连接。Referring to Figure 1, the intelligent operation and maintenance management platform for hospital environmental facilities includes an intelligent operation and
所述的智慧运维管理平台1与数据集中器2相连;数据集中器2通过网络接口分别与水表计量装置、漏水监测装置、二氧化碳浓度传感器、PM值传感器相连、告警监视器。The intelligent operation and
所述的智慧运维管理平台1的数据中心12与云服务器13相连;数据中心12还与数据处理器14相连。The
所述的数据集中器是将每个数据采集器信号集中处理转换,通过RJ45接口接入局域网或者广域网。The data concentrator is to centrally process and convert the signals of each data collector, and access the local area network or wide area network through the RJ45 interface.
所述的净化空调机组3、隔离变压器4、阀门控制器5、温湿度控制器6、电表7、空气质量传感器8、水温传感器9、水表计量装置、漏水监测装置、二氧化碳浓度传感器、PM值传感器均成为独立的子系统。The purification
智慧运维管理平台1的采集子系统任务模块按照设定信息数据采集周期采集数据,采集子系统任务模块与子系统进行通讯,通过数据接口驱动方式获取子系统的数据;管理模块为采集子系统管理相应进程,包括异常自启动、进程守护以及相应的调度功能;临时数据库,则作为采集数据的临时存储,支持断点续传功能。The collection subsystem task module of the smart operation and
对采集的数据按照计算规则进行处理、计算;提供到数据库存储和前台页面展示应用;数据处理子系统包括数据计算引擎,辅助以计算公式配置表,来完成能效管理平台的数据计算功能;数据查询引擎为WEB服务器调用数据提供服务。The collected data is processed and calculated according to the calculation rules; it is provided to the database storage and the front page display application; the data processing subsystem includes a data calculation engine, which is assisted by the calculation formula configuration table to complete the data calculation function of the energy efficiency management platform; data query The engine provides services for the WEB server to call data.
所述的计算规则包括关系运算或混合运算或数据类型转换规则。The calculation rules include relational operations or mixed operations or data type conversion rules.
所述的数据中心分为REDIS通道和数据库两部分,REDIS通道与数据集中器结合,实现数据的推送,一方面将实时的数据推动到Web服务器做数据展示,一方面存入数据库中;数据库实现数据的定时存储,数值变化存储方式,同时结合数据质量处理引擎,当数据质量出现异常时(如通讯中断),则将数据进行处理后,并将原始值、修正值存入数据库中。The data center is divided into two parts: the REDIS channel and the database. The REDIS channel is combined with the data concentrator to realize data push. On the one hand, the real-time data is pushed to the Web server for data display, and on the other hand, it is stored in the database; Timing storage of data, value change storage method, combined with the data quality processing engine, when the data quality is abnormal (such as communication interruption), the data will be processed, and the original value and the corrected value will be stored in the database.
所述的数据集中器2与净化空调机组3通过RJ45/RS485通信接口相连;数据集中器2与隔离变压器4通过RS485/232通信接口相连;数据集中器2与阀门控制器5通过RS485通信接口相连;数据集中器2与温湿度控制器6通过RS485通信接口相连;数据集中器2与电表7通过RS485通信接口相连;数据集中器2与空气质量传感器8通过RS485/RJ45通信接口相连;数据集中器2与水温传感器9通过RS485通信接口相连;数据集中器2与本地管理端10通过RJ45通信接口相连。。The
以太网Ethernet,TCP/IP协议,RS232串口协议、PROFIBUS自动化通讯协议、OPC通讯协议。Ethernet Ethernet, TCP/IP protocol, RS232 serial port protocol, PROFIBUS automation communication protocol, OPC communication protocol.
洁净工程空调控制、环境质量检测评估分析(PM值、室内甲醛、一氧化碳、二氧化碳等气体及压差等)、联动预警、漏水监测功能是本系统重点核心,因为此部分一旦系统出现故障或者运维管理跟进不到位,会造成交叉感染、甚至危害患者生命,该区域能耗也是医院最高的。通过重点监测设备状态,及时预警,当发现故障或者隐患等问题,及早处理,保证洁净工程(手术室、ICU、层流病房、PICU、NICU等)环节处在一个受控状态,确保工作顺利开展。Clean engineering air conditioning control, environmental quality detection and evaluation analysis (PM value, indoor formaldehyde, carbon monoxide, carbon dioxide and other gases and pressure differences, etc.), linkage early warning, water leakage monitoring functions are the key core of this system, because once the system fails or is operated and maintained in this part Inadequate management and follow-up will cause cross-infection and even endanger the lives of patients. The energy consumption in this area is also the highest in the hospital. Through key monitoring of equipment status, timely early warning, when problems such as faults or hidden dangers are found, they will be dealt with as soon as possible to ensure that the clean engineering (operating room, ICU, laminar flow ward, PICU, NICU, etc.) is in a controlled state and ensure the smooth development of work. .
通过软件数据及接口对接方式,将所有需要监控和管理的弱电子系统,医疗智能化子系统集中在一个平台上,实现集中管理。这样保障了医院运营过程的安全、提升了服务效率、提升了信息化水平、绿色节能。Through software data and interface docking, all the weak electronic systems and medical intelligent subsystems that need to be monitored and managed are concentrated on one platform to achieve centralized management. This ensures the safety of the hospital operation process, improves service efficiency, improves the level of informatization, and is green and energy-saving.
整个系统采用B/S式架构,可通过浏览器直接访问,在本地监控中心等区域设置客户端电脑,对系统进行访问和管理。根据联合体医院建设可设置云端服务器,本地化部署主要配置包含本地服务器建设,采用HP或Dell服务器,设置有防火墙,交换机、网关及控制器,各种前端数据采集装置。The whole system adopts a B/S structure, which can be accessed directly through a browser. Client computers are set up in the local monitoring center and other areas to access and manage the system. According to the construction of the consortium hospital, a cloud server can be set up. The main configuration of the localized deployment includes the construction of a local server, using HP or Dell servers, with firewalls, switches, gateways and controllers, and various front-end data acquisition devices.
本地管理端是指医院工程管理人员电脑端,通过医院专用内网通信。客户端指的手机,IPAD端,通过互联网接入。客户端电脑指的是医院内网中的管理人员电脑,不包含移动客户端,移动客户端指的是手机APP,IPAD等。The local management terminal refers to the computer terminal of the hospital engineering management personnel, which communicates through the special intranet of the hospital. The client refers to the mobile phone, the IPAD end, which is accessed through the Internet. The client computer refers to the administrator's computer in the hospital intranet, excluding the mobile client, which refers to the mobile APP, IPAD, etc.
云端服务器指的是联合体医院可以租借阿里云或者其他云,无需在每个医院设置服务器,便于节省成本,便于管理。Cloud server means that consortium hospitals can rent Alibaba Cloud or other clouds without setting up servers in each hospital, which is convenient for cost saving and management.
本地服务器指的是医院根据自习管理需求可单独设置一套服务器用于医院环境设施运维管理。The local server means that the hospital can set up a separate server for the operation and maintenance management of the hospital environment and facilities according to the self-study management requirements.
系统通过网络接口及标准的工业协议如BACnet/IP、ModbusTCP、OPC接口进行数据交互对接;项目水表计量、漏水监测装置、二氧化碳浓度传感器、PM值传感器等直接接入数据采集器。洁净工程空气处理设备等均拥有自己独立的系统,需要沟通解决数据通讯协议,常用控制器为PLC或DDC,可通过网线或者RS485总线接入网关,再由数据集中器或者网关将数据传输到医院内网系统中或者直接接入公网连接云服务器,数据前端采集也可采用电力载波方式,借助电力线路实现前端数据的采集的传输至数据集中器,通过数据集中器接入医院环境设施运维管理系统服务器,参见图1。The system conducts data interaction and docking through network interfaces and standard industrial protocols such as BACnet/IP, ModbusTCP, and OPC interfaces; the project water meter measurement, water leakage monitoring device, carbon dioxide concentration sensor, PM value sensor, etc. are directly connected to the data collector. The clean engineering air treatment equipment has its own independent system, and needs to communicate and solve the data communication protocol. The common controller is PLC or DDC, which can be connected to the gateway through the network cable or RS485 bus, and then the data concentrator or gateway will transmit the data to the hospital. In the intranet system or directly connected to the public network to connect to the cloud server, the front-end data collection can also use the power carrier method, and the front-end data collection can be transmitted to the data concentrator through the power line, and the operation and maintenance of the hospital environment facilities can be accessed through the data concentrator. Manage the system server, see Figure 1.
本发明的工作原理是:The working principle of the present invention is:
所述的项目水表计量、漏水监测装置、二氧化碳浓度传感器、PM值传感器、净化空调机组3、隔离变压器4、阀门控制器5、温湿度控制器6、电表7、空气质量传感器8、水温传感器9,通过安装在各个系统末端的传感器,通过数据采集器采集前端设备实时数据信号,借助于电力载波技术实现数据的传输至数据集中器,或者通过网线或RS485总线接入数据集中器或者网关,通过数据集中器或者网关接入医院内网系统,连接服务器或者直接接入广域网,连接云端服务器,实现医院环境设施运维管理。The items described are water meter measurement, water leakage monitoring device, carbon dioxide concentration sensor, PM value sensor, purification
子系统与的通讯接口Communication interface between subsystem and
所述的子系统是指子系统指的是空气环境系统;医用气体系统;水系统;空调系统;能源管理系统;库房系统等。The subsystem refers to the subsystem refers to the air environment system; the medical gas system; the water system; the air conditioning system; the energy management system; the warehouse system and the like.
物理界面接口:Physical interface interface:
室内环境:基于RJ45的TCP/IP或者UDP/IP网络接口;医用气体:基于RJ45的TCP/IP或者UDP/IP网络接口;漏水监测:基于RJ45的TCP/IP网络接口;空调:基于RJ45的TCP/IP网络接口;能耗计量:基于RJ45的TCP/IP网络接口;Indoor environment: RJ45-based TCP/IP or UDP/IP network interface; Medical gas: RJ45-based TCP/IP or UDP/IP network interface; Water leakage monitoring: RJ45-based TCP/IP network interface; Air conditioner: RJ45-based TCP /IP network interface; energy metering: TCP/IP network interface based on RJ45;
通讯协议接口:Communication protocol interface:
空气环境:ModBus、BACnet;医用气体:ModBus、BACnet;漏水监测:OPC、ModBus、BACnet;空调:BACnet,OPCModBus;能耗计量:OPC,ModBus。Air environment: ModBus, BACnet; Medical gas: ModBus, BACnet; Water leakage monitoring: OPC, ModBus, BACnet; Air conditioner: BACnet, OPCModBus; Energy consumption metering: OPC, ModBus.
系统的整体架构:The overall architecture of the system:
本发明采用分布式采集、集中云端部署的架构,通过工业的网络信息技术,将区域中的建筑设备集中在一个平台来统一监视管理,图2,The present invention adopts the architecture of distributed collection and centralized cloud deployment, and through industrial network information technology, the building equipment in the area is centralized on a platform for unified monitoring and management, as shown in Figure 2,
云服务器和智慧运维管理平台,智慧运维管理平台安装部署能源管理应用软件程序和数据库。Cloud server and smart operation and maintenance management platform. The smart operation and maintenance management platform installs and deploys energy management application software programs and databases.
数据查询、展示架构:Data query and display architecture:
参见图4,医院设备及能源综合管理系统以Web的方式进行数据展示,数据查询和展示的主要流程为:浏览器发送请求给WEB服务器,当WEB服务器接收到请求后,通过数据库驱动程序查询数据库,并且将结果返回给浏览器。同时WEB服务器自启动开始一直监听Redis中的通道,当Redis通道存在数据时,WEB服务器马上将通道数据转发给浏览器,浏览器自行解析Redis中的数据。Referring to Figure 4, the hospital equipment and energy integrated management system displays data in the form of Web. The main process of data query and display is: the browser sends a request to the WEB server, and when the WEB server receives the request, it queries the database through the database driver. , and return the result to the browser. At the same time, the WEB server has been monitoring the channel in Redis since it was started. When there is data in the Redis channel, the WEB server immediately forwards the channel data to the browser, and the browser parses the data in Redis by itself.
医院设备及能源综合管理系统按照一定的计算规则对采集的数据进行处理、计算,然后提供到数据库存储和前台页面展示应用。数据处理子系统的架构如下图所示,包括数据计算引擎,辅助以计算公式配置表,来完成能效管理平台的数据计算功能。数据查询引擎,则为WEB服务器调用数据提供服务。The hospital equipment and energy integrated management system processes and calculates the collected data according to certain calculation rules, and then provides it to the database storage and front page display applications. The architecture of the data processing subsystem is shown in the figure below, including the data calculation engine, which is assisted by the calculation formula configuration table to complete the data calculation function of the energy efficiency management platform. The data query engine provides services for the WEB server to call data.
通信协议及接口Communication Protocol and Interface
数据交换data exchange
各子系统应向医院设备及能源综合管理系统提供基于信息点的数据交互方式,使得系统能够实时获取各子系统的关键数据。Each subsystem should provide a data exchange method based on information points to the hospital equipment and energy integrated management system, so that the system can obtain the key data of each subsystem in real time.
本发明的软件客户端整体界面The overall interface of the software client of the present invention
医院环境设施智慧运维管理平台,在浏览器地址栏输入医院环境设施智慧运维管理平台所在服务器的IP:9041即可进入登录界面,亦可采用域名加端口号。之后输入用户名和密码即可登录软件平台,默认用户名:admins密码:000000For the intelligent operation and maintenance management platform of hospital environment facilities, enter the IP: 9041 of the server where the intelligent operation and maintenance management platform of hospital environment facilities is located in the browser address bar to enter the login interface, or use the domain name and port number. Then enter the user name and password to log in to the software platform, the default user name: admins password: 000000
管理平台界面:功能菜单区:系统功能菜单;系统通知栏:用户信息、系统切换、告警通知;项目概况区:显示平台项目概况;简介:公司简介;系统帮助:平台使用帮助;系统版本信息区:显示系统版本信息。Management platform interface: function menu area: system function menu; system notification bar: user information, system switching, alarm notification; project overview area: display platform project overview; introduction: company profile; system help: platform use help; system version information area : Display system version information.
监控平台:monitoring platform:
监控平台界面截图:功能菜单;系统通知栏;项目概况;项目地图。Screenshot of monitoring platform interface: function menu; system notification bar; project overview; project map.
管理平台:Management Platform:
项目管理用于项目的创建、编辑、删除;项目创建步骤如下:在菜单处点击“项目管理”>>“项目管理”>>“添加项目”;项目参数填写;项目图片:可上传CPEG\PNG格式的项目图片;项目名称:用于记录项目,同一平台项目名称不可重复;项目编号:支持英文、数字、下划线“_”,整个平台不可重复,可使用默认编号或根据项目情况填写;所属机构:为该项目分配隶属机构(参见机构管理章节),可多选;项目时间:即项目创建时间可选;项目所在地址:即项目地址,可直接输入地点,地图会自动出现位置标识,如果位置出现偏差,亦可用鼠标直接拖动地图上的位置标识至指定位置;项目描述:即为项目的相关信息,如项目主体、规模、用途、工期等备注信息;警情配置:即警情的等级分配,建议选择默认,亦可单独设置,警情配置设置可参考(警情配置章节);项目属性:该处可填写项目负责人、联系方式等相关内容,可根据需要增加;点击“提交”即为项目创建完成。Project management is used for project creation, editing, and deletion; the project creation steps are as follows: Click "Project Management" >> "Project Management" >> "Add Project" in the menu; fill in the project parameters; project image: CPEG\PNG can be uploaded Project picture in the format; project name: used to record the project, the project name of the same platform cannot be repeated; project number: supports English, numbers, underscore "_", the entire platform cannot be repeated, the default number can be used or filled in according to the project situation; : Assign affiliation to the project (see the chapter on organization management), multiple choices are possible; Project time: the project creation time is optional; Project address: the project address, you can directly enter the location, the map will automatically display the location mark, if the location If there is a deviation, you can also use the mouse to directly drag the location mark on the map to the designated location; Project description: that is, the relevant information of the project, such as project subject, scale, purpose, construction period and other remarks; Alert configuration: the level of alert Assignment, it is recommended to choose the default, or set it separately. For the police information configuration settings, please refer to (the chapter on police information configuration); Project attributes: You can fill in the project leader, contact information and other related content here, which can be added as needed; click "Submit" That is, the project is created.
数据采集:data collection:
数据采集分为:实时数据源管理、计算规则管理;其中“数据源管理”为网关采集的实时数据,主要用于平台数据源的添加,即增加与平台通讯的数据采集网关;“计算规则管理”主要用于跨设备的数据点与数据点、数据点与常数之间的实时计算,产生新的数据点并且存储。Data collection is divided into: real-time data source management, calculation rule management; "data source management" is the real-time data collected by the gateway, which is mainly used for adding platform data sources, that is, adding a data collection gateway that communicates with the platform; "calculation rule management" "It is mainly used for real-time calculations between data points and data points, data points and constants across devices, generating new data points and storing them.
数据源添加:Add data source:
数据源管理:网关采集的实时数据,主要用于平台数据源的添加,即增加与平台通讯的数据采集网关。Data source management: The real-time data collected by the gateway is mainly used for adding platform data sources, that is, adding a data collection gateway that communicates with the platform.
间接采集点:Indirect collection point:
间接采集点:主要用于同一设备的数据点与数据点、数据点与常数之间的实时计算,产生新的数据点并且存储。Indirect acquisition point: It is mainly used for real-time calculation between data points and data points, data points and constants of the same device, generating new data points and storing them.
计算规则管理:Computational rule management:
计算规则管理:主要用于同一项目中跨设备的采集点与采集点、采集点与常数之间的实时计算,同时在平台产生一个新的数据点,并且所产生的数据点可以存盘和数据展示。Calculation rule management: mainly used for real-time calculation between collection points and collection points, collection points and constants across devices in the same project, and at the same time generate a new data point on the platform, and the generated data point can be saved and displayed. .
数据监控:Data monitoring:
数据监控分为:设备实时数据、计算实时数据和设备历史曲线、计算历史曲线。Data monitoring is divided into: real-time data of equipment, calculation of real-time data and historical curve of equipment, and calculation of historical curve.
其中:in:
设备实时数据:用来查看数据源中采集点和间接采集点的实时数据;Equipment real-time data: used to view the real-time data of the collection points and indirect collection points in the data source;
计算实时数据:用来查看计算规则中计算点的实时数据;Calculate real-time data: used to view real-time data of calculation points in calculation rules;
设备历史曲线:用来查看数据源中存盘类型为存盘的采集点和间接采集点的历史曲线,支持跨项目、跨设备查询对比分析,并支持导出为图片;Device history curve: It is used to view the history curve of the collection points and indirect collection points whose save type is save to disk in the data source. It supports cross-project and cross-device query and comparison analysis, and supports exporting as pictures;
计算历史曲线:用来查看计算规则中存盘类型为存盘的计算点的历史曲线,支持多个计算规则查询对比分析,并支持导出为图片。Calculation history curve: It is used to view the history curve of the calculation point whose save type is save in the calculation rule. It supports query and comparative analysis of multiple calculation rules, and supports exporting as a picture.
设备实时数据:Device real-time data:
设备实时数据按设备排列,可根据设备名称和编号对设备进行查询;点击设备实时数据可查看该设备中采集点和间接采集点的实时数据;对于写入方向为读写类型的数据点,可点击反向写入,输入需要反向写入的值,对数据点进行控制。The real-time data of the device is arranged by device, and the device can be queried according to the device name and number; click the real-time data of the device to view the real-time data of the collection points and indirect collection points in the device; for the data points whose writing direction is read and write, you can Click Reverse Write, enter the value that needs to be reversed, and control the data point.
计算实时数据:Calculate real-time data:
计算实时数据按计算规则排列,可根据计算规则名称和编号进行查询;点击计算实时数据可查看该计算规则的实时数据。Calculation real-time data is arranged according to calculation rules, and can be queried according to the name and number of the calculation rule; click Calculate real-time data to view the real-time data of the calculation rule.
设备历史曲线:Equipment history curve:
设备历史曲线按照设备排列,可根据设备名称和编号对设备进行查询;点击设备历史曲线,可查询存盘类型为存盘的数据点的历史曲线,支持跨项目、跨设备查询对比分析,并支持导出为图片。The equipment history curve is arranged according to the equipment, and the equipment can be queried according to the equipment name and number; click the equipment history curve to query the historical curve of the data points whose archive type is archived, support cross-project and cross-equipment query and comparison analysis, and support export as picture.
计算历史曲线:Calculate the historical curve:
计算历史曲线按计算规则排列,可根据计算规则名称和编号进行查询;点击计算历史曲线,可查询存盘类型为存盘的数据点的历史曲线,支持多个计算规则查询对比分析,并支持导出为图片。The calculation history curves are arranged according to the calculation rules, and can be queried according to the name and number of the calculation rules; click the calculation history curve to query the history curve of the data points whose archive type is archived, support multiple calculation rules query and comparison analysis, and support exporting as a picture .
系统设备管理:System device management:
系统设备管理主要用于对当前已有的设备进行删除、编辑、查看、查询以及添加新的设备等操作。System device management is mainly used to delete, edit, view, query, and add new devices to existing devices.
注:设备一般都是从数据源管理>>加载网关配置时从网关直接加载而来,无需用户添加。对于从网关加载的设备,在此处只能上传设备的图片,其它地方不可做任何更改。Note: The device is generally directly loaded from the gateway when the data source management >> load gateway configuration, without the need for users to add. For devices loaded from the gateway, only pictures of the device can be uploaded here, and no changes can be made elsewhere.
设备综合管理:Comprehensive equipment management:
设备综合管理主要用于设备的管理,该板块分为三大区域:Equipment comprehensive management is mainly used for equipment management, which is divided into three areas:
机构树状图,用于对设备按照区域划分;设备查询区,用于设备查询;设备列表区,可查看设备的实时数据、历史数据和所属摄像头。The organization tree diagram is used to divide the equipment according to the area; the equipment inquiry area is used for equipment inquiry; the equipment list area is used to view the real-time data, historical data and the camera of the equipment.
摄像机管理:Camera management:
摄像机管理用于添加、删除、编辑、查看摄像机等功能操作。目前7.0的平台只支持海康威视的萤石云摄像机。Camera management is used for functions such as adding, deleting, editing, and viewing cameras. Currently, the 7.0 platform only supports Hikvision's EZVIZ cloud cameras.
机构管理:Institutional management:
机构可以用来对项目进行组织划分,可以是行政级别亦可为地域亦或用户自定义,在创建项目的时候可以选在相应的顶级机构或者子机构,可多选可跨机构。Organizations can be used to organize and divide projects. They can be administrative levels, regions, or user-defined. When creating a project, you can choose the corresponding top-level organization or sub-organization, and you can select multiple organizations or cross-organizations.
平台机构管理规则说明:机构分为顶级机构(没有上级机构的机构)和子机构。Explanation of platform institution management rules: Institutions are divided into top-level institutions (institutions without a superior institution) and sub-institutions.
岗位管理:Job management:
岗位用于约束用户权限,一个岗位可以拥有多个用户,同一个岗位用户的权限一致。Positions are used to constrain user permissions. A position can have multiple users, and users in the same position have the same permissions.
岗位可分为以下三种:多顶级机构管理岗位:可管理所有的顶级机构及子机构,可分配平台所有的功能权限;单顶级机构管理岗位:只能管理一个顶级机构及其下的子机构,可分配平台所有的功能权限;普通用户:除了可分配每一个功能权限,还可分配具体的项目、画面、设备等。Positions can be divided into the following three types: multi-top organization management positions: can manage all top-level organizations and sub-organizations, and can assign all functional permissions of the platform; single-top organization management positions: can only manage one top-level organization and its sub-organizations , can assign all functional permissions of the platform; ordinary users: In addition to assigning each functional permission, you can also assign specific projects, screens, devices, etc.
说明:多机构管理岗位和单机构管理岗位拥有管理机构的权限,所以不用分配设备权限、画面权限。Note: Multi-organization management positions and single-organization management positions have the authority of the management organization, so there is no need to assign equipment authority and screen authority.
警情管理:Police management:
警情管理:可配置平台的告警等级以及平台告警的提示声音和消息通知模板。Alarm management: You can configure the alarm level of the platform, as well as the prompt sound and message notification template of the platform alarm.
警情管理里面的警情配置在系统中会默认一个配置,用户可以根据自己的业务需求重新添加用户告警配置;The alarm configuration in alarm management will default to a configuration in the system, and users can re-add user alarm configuration according to their own business needs;
模板例子:Template example:
当警情触发后,您在模板中填写的固定变量:${项目名称},${设备名称},${警情信息},会被该警情对应的真实项目名称,真实设备名称,真实警情信息所替换掉,从而产生一条完整的警情通知信息。When the alarm is triggered, the fixed variables you fill in the template: ${project name}, ${device name}, ${alarm information}, will be the real project name corresponding to the alarm, real device name, real The alarm information is replaced, thereby generating a complete alarm notification information.
告警声音配置:Alarm sound configuration:
说明:可根据不同的等级上传不同的音频,当告警产生的时候可根据不同的告警等级,播放不同的提示声音。Note: Different audios can be uploaded according to different levels. When an alarm is generated, different prompt sounds can be played according to different alarm levels.
告警监视器配置:Alarm monitor configuration:
告警监视器配置;数据采集>>数据源管理Alarm monitor configuration; data collection >> data source management
选择数据点,添加告警监视器;Select a data point and add an alarm monitor;
监视器参数填写:监视器类型:例如最大值、最小值、范围、状态等;别名:即该告警的名称;告警等级:配置的告警等级,可选;状态:根据告警监视器不同参数有所改变;持续时间:即数据在一定的参数下持续的时间(注:该参数目前只能填写0);说明:同一个数据点可建立多个告警监视器;Fill in the monitor parameters: monitor type: such as maximum value, minimum value, range, status, etc.; alias: the name of the alarm; alarm level: the configured alarm level, optional; status: different according to different parameters of the alarm monitor Change; Duration: that is, the duration of data under certain parameters (Note: this parameter can only be filled with 0 at present); Note: Multiple alarm monitors can be established for the same data point;
警情处理:Police handling:
警情处理分为短信通知、平台通知和APP通知,其中APP和平台中需要通知的用户,在下图APP处选择相应用户,可多选;短信通知需要用户申请微米账号,在平台的系统配置>>短信配置处填入相应参数;The police processing is divided into SMS notification, platform notification and APP notification. The users who need to be notified in the APP and the platform, select the corresponding user in the APP in the figure below, and can select multiple; SMS notification requires the user to apply for a Micro account, which can be found in the system configuration of the platform >> Fill in the corresponding parameters in the SMS configuration;
报表定义:Report Definition:
报表定义分为统计规则和报表定义;Report definitions are divided into statistical rules and report definitions;
统计规则:用于对设备中的数据点、计算规则里的计算点按照一定时间段和统计方式进行统计,生成统计点,可作为数据点在画面中绑定,也可添加到报表中使用。统计规则相当于对报表中需要统计的数据提前加工,保证报表生成时不会占用太多服务器资源。Statistical rules: It is used to count the data points in the device and the calculation points in the calculation rules according to a certain period of time and statistical methods to generate statistical points, which can be bound in the screen as data points or added to the report. Statistical rules are equivalent to processing the data that needs to be counted in the report in advance, so as to ensure that too many server resources are not occupied when the report is generated.
报表定义:添加统计规则及其中的统计点,生成初始模板,编辑初始模板后上传到平台即可按照模板生成相应的报表;报表定义中的数据集需要选择统计规则,对统计规则中的点再次统计。Report definition: add statistical rules and the statistical points in them, generate an initial template, edit the initial template and upload it to the platform to generate the corresponding report according to the template; the data set in the report definition needs to select the statistical rules, and re-check the points in the statistical rules. statistics.
报表记录:Report record:
上传初始模板后,在报表记录>>打开日报视图,即可生成报表,报表可预览和下载。After uploading the initial template, go to Report Record >> Open Daily View to generate the report, which can be previewed and downloaded.
保养计划:Maintenance plan:
保养计划是基于设备类型、作业标准、作业计划、维保工单完成。其目的是依据合理的维保标准进行主动的保养工作,在发现设备故障时触发维修工作,并在最后记录维保信息,帮助用户进行资产的管理和估算。Maintenance plans are based on equipment type, work standards, work plans, and maintenance work orders. Its purpose is to carry out active maintenance work according to reasonable maintenance standards, trigger maintenance work when equipment failures are found, and record maintenance information at the end to help users manage and estimate assets.
故障维修管理:Troubleshooting Management:
报修管理规范了非设备类物品(如过滤器等)从提报到验收的过程,对每个阶段工单处理的详细信息进行了记录。工单管理包括提报工单、任务分派、执行汇报和验收确认。报修工单为人为主动发现、主动提报的工单类型,应用于临时突发的管理宜。工单提报:报修工单应对临时突发的非设备类型的操作工单。任务分派:提报任务下发至相关管理人手中,由管理人选择可执行的工程人员,完成任务的可行性分派。执行汇报:工程人员在执行过程中增加任务描述、任务现场照片、任务完成时间等信息,实时记录任务执行阶段所有内容。验收确认:管理人员根据工程人员所提交的执行信息,审核任务执行情况,对于不合格的任务可驳回重新执行,直至合理完成维保工单作业。The repair report management standardizes the process of non-equipment items (such as filters, etc.) from report to acceptance, and records the detailed information of work order processing at each stage. Work order management includes work order submission, task assignment, execution report and acceptance confirmation. A repair work order is a type of work order that is discovered and reported actively by humans, and should be applied to the management of temporary emergencies. Work order submission: The repair work order should deal with the temporary emergency non-equipment type operation work order. Assignment of tasks: The reported tasks are sent to the relevant managers, and the managers can select executable engineers to complete the feasible assignment of tasks. Execution report: Engineers add task description, task site photos, task completion time and other information during the execution process, and record all the contents of the task execution stage in real time. Acceptance confirmation: The management personnel review the execution of the task according to the execution information submitted by the engineering personnel, and can reject and re-execute the unqualified task until the maintenance work order is reasonably completed.
APP应用管理:APP application management:
移动客户端具体以下功能:The mobile client has the following functions:
实时监测重点设备运行状态;实时分析能源使用情况;重要报警实时推送;随时随地任务推送;APP远端工单接收、分派、执行、验收;设备台帐、标准知识库等数据时时查询;Real-time monitoring of the operating status of key equipment; real-time analysis of energy usage; real-time push of important alarms; push of tasks anytime and anywhere; APP remote work order reception, assignment, execution, and acceptance; equipment account, standard knowledge base and other data are constantly queried;
集成载波通信技术:Integrated carrier communication technology:
电力载波技术的实施,电力载波通信是利用电力线作为信息传输媒介进行语音或数据传输的一种特殊通信方式,采取多频段自适应直接序列展频技术,在通信距离上,已完全实现了一个隔离变压器台区通信距离全覆盖(无限远),即:在同一个隔离变压器台区下,通信不受距离的限制。目前载波技术已经从传统的用于电表、水表等抄读的单一功能发展到实时多用途多功能应用。The implementation of power carrier technology, power carrier communication is a special communication method that uses power line as an information transmission medium for voice or data transmission, and adopts multi-band adaptive direct sequence spread spectrum technology. In terms of communication distance, a complete isolation has been achieved. The communication distance of the transformer station area is fully covered (infinite distance), that is: under the same isolation transformer station area, the communication is not limited by the distance. At present, the carrier technology has developed from the traditional single function for reading electricity meters and water meters to real-time multi-purpose multi-function applications.
将电力载波技术首次应用在医院大后勤通信管理中,就是通过前端实时数据采集,实行医院分类,分项计量,分区实现房间压力监测、隔离电源漏电监测及水、电、气、热能源在线监测、统计分析,提高工程能源管理水平,为医院建筑技能诊断和改造提供科学的依据,系统借助云服务可以实现远程任何联网设备实时监测、运行维护人员可实时了解设备等运行状态及能耗情况,系统具备故障预警,能快速提醒售后维护人员处理故障,直接达到了运行与维护管理的目的。The first application of power carrier technology in hospital logistics communication management is through the front-end real-time data collection, implementation of hospital classification, sub-item measurement, and partitioning to achieve room pressure monitoring, isolated power leakage monitoring, and online monitoring of water, electricity, gas, and heat energy. , statistical analysis, improve the level of engineering energy management, and provide a scientific basis for the diagnosis and transformation of hospital building skills, the system can realize real-time monitoring of any remote networked equipment with the help of cloud services, and operation and maintenance personnel can understand the operating status and energy consumption of equipment in real time. The system has fault early warning, which can quickly remind after-sales maintenance personnel to deal with faults, which directly achieves the purpose of operation and maintenance management.
参见图3(a)~(d)系统的数据采集主要依靠电力载波来实现,其主要包括客户端、电力载波数据集中器、电力载波系统采集终端及检测空气指标和前端安装的各种计量,传感元器件的终端设备。主要工作流程是:需要检测的设备通过载波采集终端,实时将信号传递给数据集中器,由集中器发送给客户端,对于抄读功能,由客户端发出信号,通过数据集中器将指令发送给采集末端,实现数据的采集及控制。Referring to Figure 3(a)~(d), the data collection of the system is mainly realized by the power carrier, which mainly includes the client, the power carrier data concentrator, the power carrier system acquisition terminal, and the detection of air indicators and various measurements installed in the front end. Terminal equipment for sensing components. The main workflow is: the device to be detected transmits the signal to the data concentrator in real time through the carrier acquisition terminal, and the concentrator sends it to the client. For the copy function, the client sends a signal and sends the instruction to the data concentrator. The collection terminal realizes data collection and control.
图5为客户端与电力载波数据集中器、电力载波系统采集终端、终端设备连接原理框图。客户端通过串口、网口与电力载波数据集中器相连;电力载波数据集中器通过RS485与电力载波系统采集终端相连;电力载波系统采集终端与终端设备相连。Figure 5 is a schematic block diagram of the connection between the client and the power carrier data concentrator, the power carrier system acquisition terminal, and the terminal equipment. The client is connected with the power carrier data concentrator through the serial port and the network port; the power carrier data concentrator is connected with the power carrier system acquisition terminal through RS485; the power carrier system acquisition terminal is connected with the terminal equipment.
载波通信应用:Carrier communication application:
采用电力载波技术和采用布线方式实现运行与维护管理系统应用:The application of the operation and maintenance management system is realized by using the power carrier technology and the wiring method:
在系统搭建及施工上,采用电力载波技术,该系统构成主要由前端安装的计量,传感器原件,前端数据采集模块,数据集中器及服务器和本地,移动客户端组成;在施工上,因无需开墙凿洞大量布线,安装施工简易快捷,不破坏原有环境,易于新建安装和旧工程改造,无后期运营费用和维护费用,安全可靠,是其它任何技术(专线传输、网络传输、无线传输)无法比拟的。只需要在监控的部位设置信号采集器,电源就近取自,借助电力线路即可实现数据的传输。特别适用在分散的科室空调监控及房间压力、温湿度、风量参数的测定监测,适用于大中小各种系统。采用布线方式,系统主要由前端信号转换装置、传输线路、数据集中模块、系统服务器等组成,可以实现电量计量、水管网监测、空调冷热量的数据采集,来实现能源管控。前期建设中需要对点位详细统计,通讯方式的统一,布线及软件开发等,对管理,沟通,开发,施工要求高,任务工作量大等问题。In the system construction and construction, the power carrier technology is adopted. The system is mainly composed of front-end measurement, sensor originals, front-end data acquisition modules, data concentrators, servers and local and mobile clients. There is a lot of wiring in the wall, the installation and construction are simple and fast, the original environment is not damaged, it is easy to build new installations and old projects, and there is no later operation and maintenance costs. It is safe and reliable. incomparable. It is only necessary to set up a signal collector at the monitoring site, and the power supply can be obtained from the nearest source, and data transmission can be realized with the help of power lines. It is especially suitable for the monitoring of air-conditioning in scattered departments and the measurement and monitoring of room pressure, temperature and humidity, and air volume parameters, and is suitable for various systems of large, medium and small. Using the wiring method, the system is mainly composed of front-end signal conversion devices, transmission lines, data centralized modules, system servers, etc., which can realize power metering, water pipe network monitoring, and data collection of air-conditioning cooling and heat to achieve energy management and control. In the early construction, detailed statistics of points, unification of communication methods, wiring and software development, etc. are required, and there are high requirements for management, communication, development, construction, and heavy workload.
在系统造价上相对于其他系统,电力载波技术只需要1个服务器和前端采集模块,以及操作软件,在后期新建、扩建项目上只需要增加点位即可,无其他费用支出即可实现运行、维护、能源等管理需求。采用其他系统,需要每个院均设置服务器,布线、点位信号采集等,费用支出较大,特别是针对洁净装备工程,因监测数据多样性、在纳入全院管理系统后,实际中对接比较困难,软件还需二次开发,整体成本较高。Compared with other systems in terms of system cost, the power carrier technology only requires one server, front-end acquisition module, and operating software. In the later construction and expansion projects, only additional points are required, and the operation and operation can be realized without other expenses. Maintenance, energy and other management needs. Using other systems requires each hospital to set up a server, wiring, point signal acquisition, etc., and the cost is relatively large, especially for clean equipment projects. Due to the diversity of monitoring data, after being incorporated into the hospital management system, the actual docking comparison Difficult, the software needs secondary development, and the overall cost is high.
在实用性及未来发展趋势上相对于其他方式的运行维护管理系统,载波技术不破坏已建工程环境,低成本、高利用、施工快捷、是构建资源节约型和环境友好型的新技术方式和消费模式。In terms of practicability and future development trend, compared with other operation and maintenance management systems, carrier technology does not damage the environment of the built project. It is low-cost, high-utilization, fast in construction, and is a new technology and method for building resource-saving and environment-friendly. consumption patterns.
将电力载波数据采集装置直接集成在洁净工程中央控制面板上,直接进行对室内温湿度、IT系统、空调其它参数进行采集,借助电力线路传输信息号。The power carrier data acquisition device is directly integrated on the central control panel of the clean project, and the indoor temperature and humidity, IT system, and other parameters of the air conditioner are directly collected, and the information number is transmitted through the power line.
以电力载波技术实现数据的采集传输,载波系统优势:易施工、易维护、易调试开通,无运营费用;节省大量人力、物力、财力;保护环境,改造快捷,不影响业主正常工作。Data collection and transmission is realized by power carrier technology. The advantages of the carrier system are: easy construction, easy maintenance, easy commissioning and opening, no operating costs; saving a lot of manpower, material resources and financial resources; environmental protection, fast transformation, and no impact on the normal work of the owner.
本发明的室内外环境监视控制:The indoor and outdoor environment monitoring control of the present invention:
近年随着雾霾天气的日益严重,对空调系统造成了很大的影响,特别是对新风口及循环机组过滤装置造成的堵塞,如果监测不到位或者控制出错,对洁净环境将会造成很大影响,会造成洁净度达不到,造成室内空气污染,室内氧气浓度降低,二氧化浓度增加,造成呼吸困难。为此本发明采用一套用于室内外环境监测系统,通过监测及结合系统控制,预警,确保系统稳定,提升医疗环境质量。采用E+E空气质量传感器。In recent years, with the increasingly serious haze weather, it has caused a great impact on the air-conditioning system, especially the blockage of the new air outlet and the filter device of the circulating unit. If the monitoring is not in place or the control is wrong, it will cause great harm to the clean environment. Influence, it will cause the cleanliness to be unattainable, cause indoor air pollution, reduce the indoor oxygen concentration, increase the dioxide concentration, and cause breathing difficulties. Therefore, the present invention adopts a set of monitoring system for indoor and outdoor environment, through monitoring and combined system control, early warning, to ensure the stability of the system and improve the quality of the medical environment. Adopt E+E air quality sensor.
本发明的漏水监测:Water leakage monitoring of the present invention:
对信息机房、手术部上空管道等主要机房设置漏水探测器,监测机房漏水情况,并将监测数据采集到监控平台,进行统一监控和报警管理。通过485总线将监测数据接入西门子网关,由网络控制器将相关参数上传到综合管理平台。在楼层设备机房设置西门子网关控制器,通将漏水控制器接入控制器,将监测点位采集到网关设备,再转换为BACnet/IP协议与综合平台进行数据交互。TSIM-1A传感器接口模块可监控长达150米(500英尺)的TraceTek传感电缆。一旦检测到液体,TTSIM-1A模块即通过一个LED发出泄漏指示,并启动继电器,产生本机无电压触点闭合。TTSIM-1A模块还可通过多种标准协议与TraceTekTTDM-128等主监控系统、或直接与PLC(可编程逻辑控制器)或其它主机系统进行通信。由于TTSIM-1A模块成本低廉,使通过多个独立的传感电缆小段来构建牢固的系统成为经济可行。无需进行现场校准。TT1000传感电缆可检测到电缆上沿线任何位置有水出现的情况。Water leakage detectors are installed in the main computer rooms such as the information computer room and the pipes above the operating department to monitor the water leakage in the computer room, and the monitoring data is collected to the monitoring platform for unified monitoring and alarm management. The monitoring data is connected to the Siemens gateway through the 485 bus, and the network controller uploads the relevant parameters to the integrated management platform. Set up Siemens gateway controller in the equipment room on the floor, connect the water leakage controller to the controller, collect the monitoring points to the gateway equipment, and then convert it to BACnet/IP protocol for data exchange with the integrated platform. The TSIM-1A Sensor Interface Module monitors TraceTek sensing cables up to 150 meters (500 feet). Once liquid is detected, the TTSIM-1A module gives a leak indication via an LED and activates the relay, resulting in a local volt-free contact closure. The TTSIM-1A module can also communicate with a host monitoring system such as the TraceTek TTDM-128, or directly with a PLC (Programmable Logic Controller) or other host systems through a variety of standard protocols. The low cost of the TTSIM-1A module makes it economically feasible to build a robust system with multiple independent small sections of sensing cable. Field calibration is not required. The TT1000 sensing cable detects the presence of water anywhere along the cable.
本电缆与TraceTek报警与定位模块配套安装,一旦检测到有水侵入,即会启动报警并准确指明漏水位置。This cable is installed in conjunction with the TraceTek alarm and positioning module. Once water intrusion is detected, the alarm will be activated and the location of the water leak will be accurately indicated.
本发明的主要功能:The main function of the present invention:
电系统:用电(分区计量统计、负载识别、电能质量、谐波);设备运行监管(净化空调机组、水泵、冷热水机组、空压机等机组);备用电源监测(UPS/EPS);回路漏电及绝缘检测(手术部等IT回路漏电检测);用电诊断、分析、预警、报表。Electric system: electricity consumption (zone metering statistics, load identification, power quality, harmonics); equipment operation supervision (purifying air conditioning units, water pumps, cold and hot water units, air compressors and other units); backup power monitoring (UPS/EPS) ; Circuit leakage and insulation detection (IT circuit leakage detection such as operating department); Electricity diagnosis, analysis, early warning and reporting.
水系统:用水(分区计量、供水监控、漏水监控、水位监测);节水分析。Water system: water use (zone metering, water supply monitoring, water leakage monitoring, water level monitoring); water saving analysis.
用气系统:各种气体分区监测、计量(压力、流量等);制气设备监测;供气质量监测。Gas system: monitoring and measurement of various gas zones (pressure, flow, etc.); monitoring of gas production equipment; monitoring of gas supply quality.
环境空气质量系统:室内空气洁净度、压差、温湿度监测;空气质量监测;空调送回排风温湿度、风量监测。Ambient air quality system: indoor air cleanliness, differential pressure, temperature and humidity monitoring; air quality monitoring; air conditioning return and exhaust air temperature and humidity monitoring, air volume monitoring.
综合管理系统:告警管理;维护管理:设备年限、维修保养记录、维修费用及设备配件采购、安装流程、配件厂家等;生命周期运行寿命分析、故障及告警分析、保养维修分析、能耗及节能分析;应急预案及人员安排、经验交流;视频监控系统。Integrated management system: alarm management; maintenance management: equipment age, maintenance records, maintenance costs and equipment parts procurement, installation process, parts manufacturers, etc.; life cycle operation life analysis, fault and alarm analysis, maintenance analysis, energy consumption and energy saving Analysis; emergency plan and personnel arrangement, experience exchange; video surveillance system.
本发明的技术指标Technical index of the present invention
温度22~25℃、湿度40%~60%±5%;压差+5~+8帕,-5~-8帕;室内送风频率在45~78HZ工作范围内可以任意调节;实现1000M/100M/10M数据传送和交换;系统运行噪声<50DB(A);满足各个级别洁净装备工程要求;实现无线、载波、有线相结合通信传输;适用于任何监控系统;实现能耗分析、数据统计、报表打印等多种功能;DTU设备无线传输远程异常、故障诊断。Temperature 22~25℃, humidity 40%~60%±5%; differential pressure +5~+8 Pa, -5~-8 Pa; indoor air supply frequency can be adjusted arbitrarily within the working range of 45~78HZ; achieve 1000M/ 100M/10M data transmission and exchange; system operating noise < 50DB(A); meet the requirements of various levels of clean equipment engineering; realize wireless, carrier, wired communication transmission; suitable for any monitoring system; realize energy consumption analysis, data statistics, Report printing and other functions; DTU equipment wireless transmission remote abnormal, fault diagnosis.
对比说明:Comparison description:
现有的传统控制系统与本发明的及基于电力载波技术的洁净装备工程运维系统相比:Compared with the existing traditional control system and the clean equipment engineering operation and maintenance system based on the power carrier technology of the present invention:
运营和实施:医院环境设施智慧运维管理平台在国内首次尝试采用电力载波技术实现前端数据的采集及处理,借助电力网系统实现数据信息的传输交互,终端采用目前行业比较先进的GPRS、DTU无线网络传输技术和TCP/IP以太网络传输技术。借助云服务,确保系统运行稳定、安全可靠,借助客户端可实现多人员多途径对洁净装备工程进行动态监控和管理,实现实时动态数据采集和动态智能化运维。Operation and implementation: The intelligent operation and maintenance management platform for hospital environmental facilities is the first attempt in China to use power carrier technology to achieve front-end data collection and processing, and to realize data information transmission and interaction with the help of the power grid system. The terminal adopts the current industry-leading GPRS and DTU wireless networks Transmission technology and TCP/IP Ethernet network transmission technology. With the help of cloud services, the system can run stably, safely and reliably. With the help of the client, multiple personnel and multiple channels can be used to dynamically monitor and manage the clean equipment project, and realize real-time dynamic data collection and dynamic intelligent operation and maintenance.
Claims (8)
Priority Applications (1)
| Application Number | Priority Date | Filing Date | Title |
|---|---|---|---|
| CN201911014578.1A CN110689957A (en) | 2019-10-24 | 2019-10-24 | Intelligent operation and maintenance management platform for hospital environment facilities |
Applications Claiming Priority (1)
| Application Number | Priority Date | Filing Date | Title |
|---|---|---|---|
| CN201911014578.1A CN110689957A (en) | 2019-10-24 | 2019-10-24 | Intelligent operation and maintenance management platform for hospital environment facilities |
Publications (1)
| Publication Number | Publication Date |
|---|---|
| CN110689957A true CN110689957A (en) | 2020-01-14 |
Family
ID=69114123
Family Applications (1)
| Application Number | Title | Priority Date | Filing Date |
|---|---|---|---|
| CN201911014578.1A Pending CN110689957A (en) | 2019-10-24 | 2019-10-24 | Intelligent operation and maintenance management platform for hospital environment facilities |
Country Status (1)
| Country | Link |
|---|---|
| CN (1) | CN110689957A (en) |
Cited By (12)
| Publication number | Priority date | Publication date | Assignee | Title |
|---|---|---|---|---|
| CN111405045A (en) * | 2020-03-18 | 2020-07-10 | 重庆市海普软件产业有限公司 | Data conversion system and method for data acquisition instrument |
| CN111752166A (en) * | 2020-07-13 | 2020-10-09 | 合肥美而特物业服务有限公司 | Intelligent equipment energy consumption and energy-saving management system for hospital |
| CN112885484A (en) * | 2021-01-22 | 2021-06-01 | 中科朗劢技术有限公司 | Visual monitoring and early warning method for infection management |
| CN113031457A (en) * | 2021-03-11 | 2021-06-25 | 山东润一智能科技有限公司 | Intelligent ward control system and method |
| CN114442511A (en) * | 2022-02-08 | 2022-05-06 | 三古(上海)科技有限公司 | Public building energy group control device |
| CN114639467A (en) * | 2020-12-15 | 2022-06-17 | 边缘智能研究院南京有限公司 | Hospital intelligent management system based on digital information |
| CN116030943A (en) * | 2022-12-26 | 2023-04-28 | 江苏巨楷科技发展有限公司 | Big data intelligent operation and maintenance control system and method |
| CN116369865A (en) * | 2023-06-02 | 2023-07-04 | 四川智康科技有限责任公司 | Integrated digital ICU terminal |
| CN117082105A (en) * | 2023-10-16 | 2023-11-17 | 湖南尚医康医疗科技有限公司 | A green smart hospital facility monitoring system and method |
| CN118149446A (en) * | 2024-01-26 | 2024-06-07 | 广州奥揽达节能科技有限公司 | Air conditioner control method and system for intelligent hospital |
| CN118233856A (en) * | 2024-04-10 | 2024-06-21 | 深圳市芯伍科技有限公司 | A Wi-Fi-based indoor air quality detection method and system |
| CN118886842A (en) * | 2024-07-10 | 2024-11-01 | 山东建通塑工科技有限公司 | Construction data processing method and system |
Citations (14)
| Publication number | Priority date | Publication date | Assignee | Title |
|---|---|---|---|---|
| CN1457177A (en) * | 2003-04-29 | 2003-11-19 | 罗广福 | Digital intelligent monitoring system for hospital surgical department |
| CN101075131A (en) * | 2006-05-15 | 2007-11-21 | 西安市四腾工程有限公司 | Method for collecting operating-room information and monitoring air-conditioner |
| US20080235872A1 (en) * | 2007-03-30 | 2008-10-02 | Newkirk David C | User interface for hospital bed |
| CN102426443A (en) * | 2011-10-19 | 2012-04-25 | 西安天源医院洁净室技术管理有限公司 | Information collecting and monitoring system and information collecting and monitoring method of clean operating room |
| CN202583844U (en) * | 2012-04-19 | 2012-12-05 | 无锡市华能电力机械有限公司 | Intelligent control circuit structure for substation environment safeguard |
| US20140190248A1 (en) * | 2012-08-21 | 2014-07-10 | Weather Telematics Inc. | Data Collection Method and Apparatus |
| CN104452969A (en) * | 2014-11-21 | 2015-03-25 | 江苏苏净科技有限公司 | Clean room easy to disassemble and assemble |
| CN204440130U (en) * | 2015-01-09 | 2015-07-01 | 河南慧之盟电子科技有限公司 | A kind of Agricultural Intelligent System management system based on agriculture technology of Internet of things |
| CN105956978A (en) * | 2016-06-06 | 2016-09-21 | 绥化学院 | Intelligent medical ward management system |
| CN106504501A (en) * | 2016-12-02 | 2017-03-15 | 陈彦舟 | The monitoring of long-distance intelligent comprehensive energy consumption and metering system |
| CN106980309A (en) * | 2017-05-23 | 2017-07-25 | 龙湖物业服务集团有限公司 | Facilities and equipment intelligent remote management system |
| US20180096252A1 (en) * | 2016-10-05 | 2018-04-05 | International Business Machines Corporation | Database-management system with artificially intelligent virtual database administration |
| CN108281176A (en) * | 2018-04-12 | 2018-07-13 | 上海科瑞漫拓信息技术有限公司 | Hospital architecture wisdom operation management system based on BIM and method |
| CN210743605U (en) * | 2019-10-24 | 2020-06-12 | 西安四腾环境科技有限公司 | Intelligent operation and maintenance management platform for hospital environment facilities |
-
2019
- 2019-10-24 CN CN201911014578.1A patent/CN110689957A/en active Pending
Patent Citations (14)
| Publication number | Priority date | Publication date | Assignee | Title |
|---|---|---|---|---|
| CN1457177A (en) * | 2003-04-29 | 2003-11-19 | 罗广福 | Digital intelligent monitoring system for hospital surgical department |
| CN101075131A (en) * | 2006-05-15 | 2007-11-21 | 西安市四腾工程有限公司 | Method for collecting operating-room information and monitoring air-conditioner |
| US20080235872A1 (en) * | 2007-03-30 | 2008-10-02 | Newkirk David C | User interface for hospital bed |
| CN102426443A (en) * | 2011-10-19 | 2012-04-25 | 西安天源医院洁净室技术管理有限公司 | Information collecting and monitoring system and information collecting and monitoring method of clean operating room |
| CN202583844U (en) * | 2012-04-19 | 2012-12-05 | 无锡市华能电力机械有限公司 | Intelligent control circuit structure for substation environment safeguard |
| US20140190248A1 (en) * | 2012-08-21 | 2014-07-10 | Weather Telematics Inc. | Data Collection Method and Apparatus |
| CN104452969A (en) * | 2014-11-21 | 2015-03-25 | 江苏苏净科技有限公司 | Clean room easy to disassemble and assemble |
| CN204440130U (en) * | 2015-01-09 | 2015-07-01 | 河南慧之盟电子科技有限公司 | A kind of Agricultural Intelligent System management system based on agriculture technology of Internet of things |
| CN105956978A (en) * | 2016-06-06 | 2016-09-21 | 绥化学院 | Intelligent medical ward management system |
| US20180096252A1 (en) * | 2016-10-05 | 2018-04-05 | International Business Machines Corporation | Database-management system with artificially intelligent virtual database administration |
| CN106504501A (en) * | 2016-12-02 | 2017-03-15 | 陈彦舟 | The monitoring of long-distance intelligent comprehensive energy consumption and metering system |
| CN106980309A (en) * | 2017-05-23 | 2017-07-25 | 龙湖物业服务集团有限公司 | Facilities and equipment intelligent remote management system |
| CN108281176A (en) * | 2018-04-12 | 2018-07-13 | 上海科瑞漫拓信息技术有限公司 | Hospital architecture wisdom operation management system based on BIM and method |
| CN210743605U (en) * | 2019-10-24 | 2020-06-12 | 西安四腾环境科技有限公司 | Intelligent operation and maintenance management platform for hospital environment facilities |
Non-Patent Citations (3)
| Title |
|---|
| 刘博;陈冠益;马云龙;: "基于云服务的智慧医院能源效率管理系统的研究", 计算机应用与软件, no. 05, 15 May 2017 (2017-05-15), pages 2 * |
| 赵国林;: "基于BIM技术的医院建筑智慧运营维护技术", 建筑施工, no. 08, 25 August 2018 (2018-08-25), pages 88 - 91 * |
| 麦育锋;: "广州某三甲医院后勤智慧运维平台解决方案分享", 智能建筑, no. 01, 6 January 2018 (2018-01-06), pages 45 - 48 * |
Cited By (14)
| Publication number | Priority date | Publication date | Assignee | Title |
|---|---|---|---|---|
| CN111405045A (en) * | 2020-03-18 | 2020-07-10 | 重庆市海普软件产业有限公司 | Data conversion system and method for data acquisition instrument |
| CN111752166A (en) * | 2020-07-13 | 2020-10-09 | 合肥美而特物业服务有限公司 | Intelligent equipment energy consumption and energy-saving management system for hospital |
| CN114639467A (en) * | 2020-12-15 | 2022-06-17 | 边缘智能研究院南京有限公司 | Hospital intelligent management system based on digital information |
| CN112885484A (en) * | 2021-01-22 | 2021-06-01 | 中科朗劢技术有限公司 | Visual monitoring and early warning method for infection management |
| CN113031457A (en) * | 2021-03-11 | 2021-06-25 | 山东润一智能科技有限公司 | Intelligent ward control system and method |
| CN114442511A (en) * | 2022-02-08 | 2022-05-06 | 三古(上海)科技有限公司 | Public building energy group control device |
| CN116030943A (en) * | 2022-12-26 | 2023-04-28 | 江苏巨楷科技发展有限公司 | Big data intelligent operation and maintenance control system and method |
| CN116030943B (en) * | 2022-12-26 | 2023-12-15 | 江苏巨楷科技发展有限公司 | Big data intelligent operation and maintenance control system and method |
| CN116369865A (en) * | 2023-06-02 | 2023-07-04 | 四川智康科技有限责任公司 | Integrated digital ICU terminal |
| CN117082105A (en) * | 2023-10-16 | 2023-11-17 | 湖南尚医康医疗科技有限公司 | A green smart hospital facility monitoring system and method |
| CN117082105B (en) * | 2023-10-16 | 2023-12-15 | 湖南尚医康医疗科技有限公司 | Environment-friendly intelligent hospital facility monitoring system and method |
| CN118149446A (en) * | 2024-01-26 | 2024-06-07 | 广州奥揽达节能科技有限公司 | Air conditioner control method and system for intelligent hospital |
| CN118233856A (en) * | 2024-04-10 | 2024-06-21 | 深圳市芯伍科技有限公司 | A Wi-Fi-based indoor air quality detection method and system |
| CN118886842A (en) * | 2024-07-10 | 2024-11-01 | 山东建通塑工科技有限公司 | Construction data processing method and system |
Similar Documents
| Publication | Publication Date | Title |
|---|---|---|
| CN110689957A (en) | Intelligent operation and maintenance management platform for hospital environment facilities | |
| CN101789630B (en) | Monitoring system uniform platform of on-line monitoring and auxiliary equipment of transformer substation | |
| CN102426443B (en) | Information collecting and monitoring system and information collecting and monitoring method of clean operating room | |
| CN108615143A (en) | Device and method for interaction between BIM model and operation and maintenance information in intelligent building management | |
| CN205028126U (en) | Water supply network intelligent monitoring system based on GIS | |
| CN111367241A (en) | An enterprise comprehensive energy management and control system and method | |
| CN107832533A (en) | A kind of real-time monitoring and displaying method and system of transformer station based on three-dimensional information model | |
| CN206077444U (en) | Urban Underground pipe gallery environmental safety monitor and control system based on GIS | |
| CN102455698B (en) | Automatic control rate and stable rate monitoring system and monitoring method based on tree structure | |
| CN114358613A (en) | Operation and maintenance management system and method of urban underground comprehensive pipe gallery based on BIM technology | |
| CN105871605A (en) | Operation and maintenance monitoring platform based on big power marketing data | |
| CN105449849A (en) | Wind farm integrated monitoring system | |
| CN102591310A (en) | Comprehensive monitoring system for hospital logistics | |
| CN110188893A (en) | Building operation and maintenance management system | |
| CN209821878U (en) | Building Information Management System | |
| CN109066982A (en) | A kind of robot and collecting method on duty for electric power data acquisition | |
| CN115409652A (en) | A BIM-based integrated data center management system | |
| CN114328111A (en) | Machine room energy consumption monitoring and safety monitoring method | |
| CN103486654A (en) | Energy-saving control method and energy-saving control system for heat exchange station | |
| CN210743605U (en) | Intelligent operation and maintenance management platform for hospital environment facilities | |
| CN207833300U (en) | A kind of building site water power energy-saving monitoring and wireless remote control system | |
| CN214784393U (en) | Intelligent operation and maintenance system for airport water supply pipe network | |
| CN112664439A (en) | Secondary water supply intelligent control system | |
| CN206440987U (en) | Property installations and facilities remote monitoring platform | |
| CN205983793U (en) | " four table unifications " energy management integration service system |
Legal Events
| Date | Code | Title | Description |
|---|---|---|---|
| PB01 | Publication | ||
| PB01 | Publication | ||
| SE01 | Entry into force of request for substantive examination | ||
| SE01 | Entry into force of request for substantive examination | ||
| RJ01 | Rejection of invention patent application after publication |
Application publication date: 20200114 |
|
| RJ01 | Rejection of invention patent application after publication |

