Open WES is a customizable, open-source Warehouse Execution System designed to streamline warehouse operations. It integrates seamlessly with various automation technologies, providing efficient workflow management, task scheduling, and real-time data tracking.
- Task Management: Efficiently manage and prioritize tasks across warehouse operations.
- Real-time Monitoring: Get a live view of inventory, equipment, and workflows.
- Modular Design: Easily integrate with existing warehouse systems.
- Customizable Rules: Configure rules for task allocation, sorting, and routing.
- Open API: Interact with the system using RESTful or WebSocket APIs.
- AI-Powered Optimization: Leverage artificial intelligence to optimize warehouse operations, predict demand, and automate decision-making.
Before you begin, ensure you have the following installed:
- Docker: Install Docker
- Docker Compose: Install Docker Compose
Run the following commands to clone the repository and start the project in under 30 seconds:
git clone https://github.com/jingsewu/open-wes
cd open-wes
HOST_IP=$(hostname -I | awk '{print $1}') docker-compose up -d| Category | Open-WES | Traditional WMS |
|---|---|---|
| Core Focus | Real-time orchestration of warehouse workflows, automation, and execution. | Inventory tracking, order management, and broad operational oversight. |
| Automation Integration | Built for seamless integration with robots, AGVs, IoT, and real-time systems. | Limited automation support; often requires middleware or custom development. |
| Open Source | Free, open-source (MIT license). Community-driven development. | Proprietary, closed-source. Licensing fees and vendor lock-in. |
| Customization | Fully customizable (code access). Adapt workflows to specific needs. | Limited customization; depends on vendor-provided configurations. |
| Cost | No licensing fees. Low cost for deployment (hosting/maintenance only). | High upfront licensing costs + recurring fees for support/upgrades. |
| Scalability | Modular design scales with automation and business needs. | Scalability limited by vendor roadmap and licensing tiers. |
| Real-Time Processing | Optimizes tasks dynamically (e.g., order prioritization, resource allocation). | Batch-oriented processing; slower response to real-time changes. |
| Deployment | Cloud-native or on-premise. Flexible infrastructure. | Often on-premise or vendor-hosted. Limited cloud flexibility. |
| Integration | APIs for modern tools (e.g., ROS, IoT platforms, microservices). | Legacy APIs; integration may require costly middleware. |
| User Interface | Developer-friendly (code-first). UI customizable via open frameworks. | Pre-built UI with limited flexibility. |
| Support | Community-driven support (GitHub, forums). Optional paid consultancy. | Vendor-provided support (additional cost). Slower fixes for niche use cases. |
| Use Cases | High-automation warehouses, e-commerce/3PLs needing real-time adaptability. | General inventory management, low-to-medium automation facilities. |
| Transparency | Full visibility into code and processes. Auditable and secure. | Opaque systems; security/processes depend on vendor trust. |
- Automation-Centric: Open-WES is designed for warehouses using robots, IoT, and real-time workflows, while traditional WMS focuses on inventory and order management.
- Cost Efficiency: Open-WES eliminates licensing fees and leverages community contributions for innovation.
- Flexibility: Customize Open-WES to integrate with niche tools (e.g., custom robots, AI schedulers).
- Real-Time vs. Batch: Open-WES reacts instantly to changes (e.g., order surges, machine downtime), whereas WMS relies on scheduled updates.
- You need real-time coordination of robots, AGVs, or IoT devices.
- You prioritize cost savings and custom workflows.
- Your warehouse is evolving toward Industry 4.0 (smart automation).
- You require a proven, out-of-the-box solution for basic inventory/order management.
- Your operations rely on legacy systems with minimal automation.
- You prefer vendor-managed support over self-hosting.
For detailed instructions and examples, refer to our example website.
We welcome contributions from the community to help improve this project. To contribute:
- Fork the repository.
- Create a new branch for your feature or bug fix.
- Make your changes and commit them.
- Submit a pull request, detailing your changes and the problem they solve.
Please review our Contribution Guidelines for more information.
This project is licensed under the MIT License.
If you have any questions or need assistance, feel free to reach out to us on our GitHub Issues page.
Thank you for using and contributing !
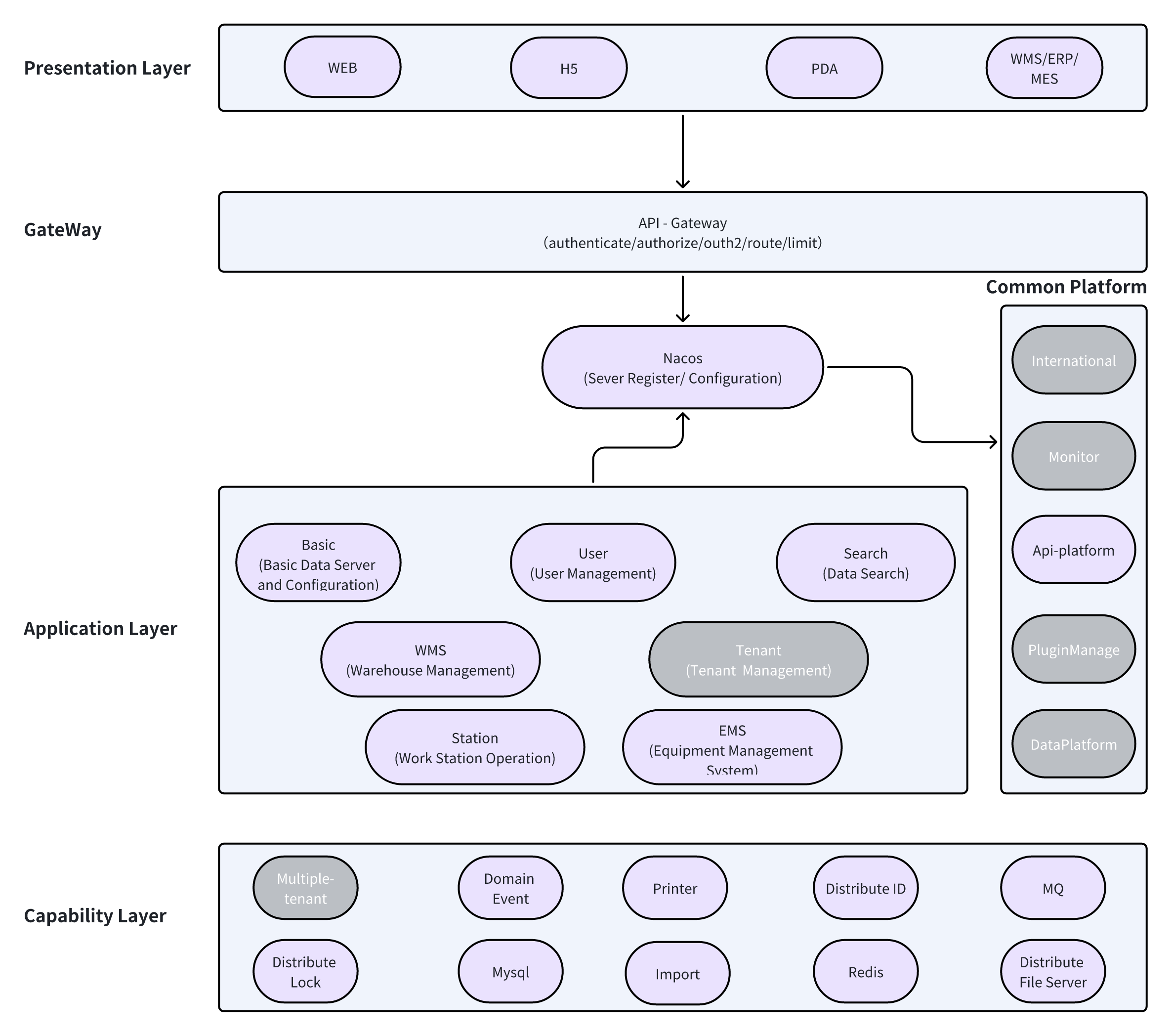
The architecture of Open WES is modular and scalable, designed to handle complex warehouse operations. Below is a high-level overview of its components:
If you encounter issues or have questions, check out the following resources:
- GitHub Issues: Report bugs or request features.
- Documentation: Find detailed guides and API documentation.
