8000 GitHub - NELSONZHAO/zhihu: This repo contains the source code in my personal column (https://zhuanlan.zhihu.com/zhaoyeyu), implemented using Python 3.6. Including Natural Language Processing and Computer Vision projects, such as text generation, machine translation, deep convolution GAN and other actual combat code.
[go: up one dir, main page]

Skip to content

This repo contains the source code in my personal column (https://zhuanlan.zhihu.com/zhaoyeyu), implemented using Python 3.6. Including Natural Language Processing and Computer Vision projects, such as text generation, machine translation, deep convolution GAN and other actual combat code.

Notifications You must be signed in to change notification settings

NELSONZHAO/zhihu

Repository files navigation

简介

该Repo内容为知乎专栏《机器不学习》的源代码。

专栏地址:https://zhuanlan.zhihu.com/zhaoyeyu

代码框架

TensorFlow

包含内容

1.anna_lstm

基于RNN(LSTM)对《安娜卡列尼娜》英文文本的学习,实现一个字符级别的生成器。

文章地址:《安娜卡列尼娜》文本生成——利用TensorFlow构建LSTM模型

2.skip-gram

实现skip-gram算法的Word2Vec,基于对英文语料的训练,模型学的各个单词的嵌入向量。

文章地址:基于TensorFlow实现Skip-Gram模型

3.generate_lyrics

基于RNN实现歌词生成器。

4.basic_seq2seq

基于RNN Encoder-Decoder结构的Seq2Seq模型,实现对一个单词中字母的排序。

文章地址:从Encoder到Decoder实现Seq2Seq模型

5.denoise_auto_encoder

基于MNIST手写数据集训练了一个自编码器,并在此基础上增加卷积层实现一个卷积自编码器,从而实现对图像的降噪。

文章地址:利用卷积自编码器对图片进行降噪

6.cifar_cnn

对Kaggle上CIFAR图像分类比赛的一个实现,分别对比了KNN和卷积神经网络在数据上的表现效果。

文章地址:利用卷积神经网络处理CIFAR图像分类

7.mnist_gan

基于MNIST手写数据集,训练了一个隐层为Leaky ReLU的生成对抗网络,让模型学会自己生成手写数字。

文章地址:生成对抗网络(GAN)之MNIST数据生成

8.dcgan

基于MNIST数据集训练了一个DCGAN,加入了Batch normalization,加速模型收敛并提升新能。

文章地址:深度卷积GAN之图像生成

基于CIFAR数据集中的马的图像训练一个DCGAN生成马的图像。

9.batch_normalization_discussion

该部分代码基于MNIST手写数据集构造了一个四层的全连接层神经网络。通过改变不同参数来测试BN对于模型性能的影响。同时利用TensorFlow实现底层的batch normalization。

文章地址:Batch Normalization原理与实战

10.machine_translation_seq2seq

该代码基于TensorFlow 1.6版本的Seq2Seq构建了一个基本的英法翻译模型。

文章地址:基于TensorFlow框架的Seq2Seq英法机器翻译模型

11.mt_attention_birnn

该代码基于Keras框架,在基础Seq2Seq模型基础上增加Attention机制与BiRNN,进一步提升翻译模型的效果;同时可视化Attention层,加深读者对Attention工作机制的理解。模型在在训练样本上的BLEU分数接近0.9。

文章地址:基于Keras框架实现加入Attention与BiRNN的机器翻译模型

12.sentiment_analysis

该代码基于TensorFlow 1.6版本,用DNN、LSTM以及CNN分别构建了sentiment analysis模型,并分析与比较了不同模型的性能。

文章地址:DNN/LSTM/Text-CNN情感分类实战与分析

13.image_style_transfer

代码基于TensorFlow 1.6实现了Image Style Transfer模型,实现了图片的风格的学习与转换。

文章地址:基于TensorFlow构建图片风格迁移模型

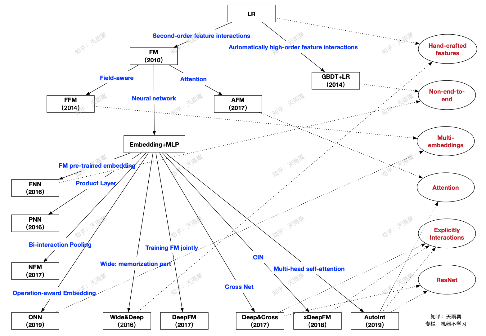
14.ctr_models

代码基于TensorFlow 2.0版本实现了DeepFM、Deep&Cross、xDeepFM以及AutoInt四个算法。

文章地址:CTR预估模型:DeepFM/Deep&Cross/xDeepFM/AutoInt代码实战与讲解

不定期更新干货,欢迎Star,欢迎Fork。

About

This repo contains the source code in my personal column (https://zhuanlan.zhihu.com/zhaoyeyu), implemented using Python 3.6. Including Natural Language Processing and Computer Vision projects, such as text generation, machine translation, deep convolution GAN and other actual combat code.

Topics

Resources

Stars

Watchers

Forks

Releases

No releases published

Packages

No packages published
0