正文内容 评论(0)
快科技9月19日消息,据央视网报道,工信部、公安部等多部门,开展强制性国家标准《电动自行车安全技术规范》(GB 17761—2018)修订工作,并下发《电动自行车安全技术规范(征求意见稿)》。
与现行标准相比,本次征求意见稿主要有以下几方面的改进和提升:
一是提高防火阻燃性能。完善了电动自行车所用非金属材料的阻燃要求和试验方法,限制塑料件使用比例,从而降低火灾风险、提高消防安全性能;
同时要求整车编码应采用耐高温永久性标识,便于加强全链条监管和火灾事故溯源调查处理。
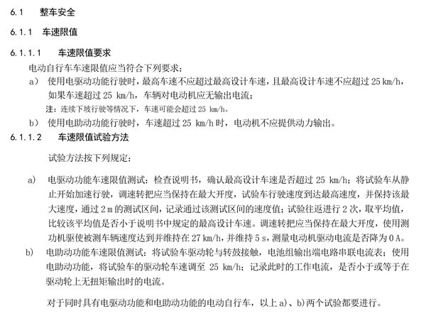
二是更好保障消费者骑行安全。优化了电动机额定功率和最高转速的测试方法,有效防范车辆超速行驶;同时加严制动距离要求,减少碰撞事故发生。
其中,限速要求电动自行车最高设计车速不得超过25 km/h,超过25km/h时速后,电机应该断电。
三是满足消费者日常出行需求。考虑到近年来消费者出行半径逐渐扩大和铅蓄电池能量密度较低的特点,将铅蓄电池车型的整车重量限值由55 kg放宽至63 kg,提升产品实用性;允许生产企业根据车型设计需要,自行决定是否安装脚踏骑行装置,有利于节约生产成本,也为消费者提供更多车型选择。
四是防范非法改装行为。从电池组、控制器、限速器三个方面完善防篡改要求,确保实现充电器、蓄电池、控制器之间的互认协同,大力推行“一车一池一充一码”,不给非法篡改留空间。
五是推动行业高质量发展。增加对电动自行车企业生产装备和检测能力的要求,推动企业提升质量保证能力和产品一致性;要求车辆具备北斗定位和动态安全监测功能,提高产品信息化水平和安全风险防范能力。
- 热门文章
- 换一波
- 好物推荐
- 换一波
- 关注我们
-
微博:快科技官方
快科技官方微博 -
今日头条:快科技
带来硬件软件、手机数码最快资讯! -
抖音:kkjcn
科技快讯、手机开箱、产品体验、应用推荐...



